2024年高考生物试卷(全国甲卷)(解析卷)

第1页 / 共12页

第2页 / 共12页

第3页 / 共12页

第4页 / 共12页
该文档为免费文档,您可直接下载完整版进行阅读
2024年高考生物试卷(全国甲卷)(解析卷)-初高中资料试题文库
2024年高考生物试卷(全国甲卷)(解析卷)
此内容为免费资源,请登录后查看
0
免费资源
THE END
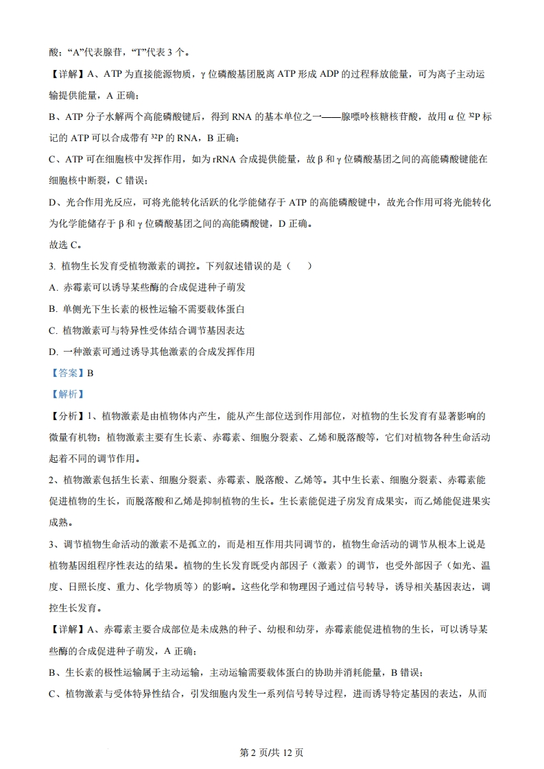
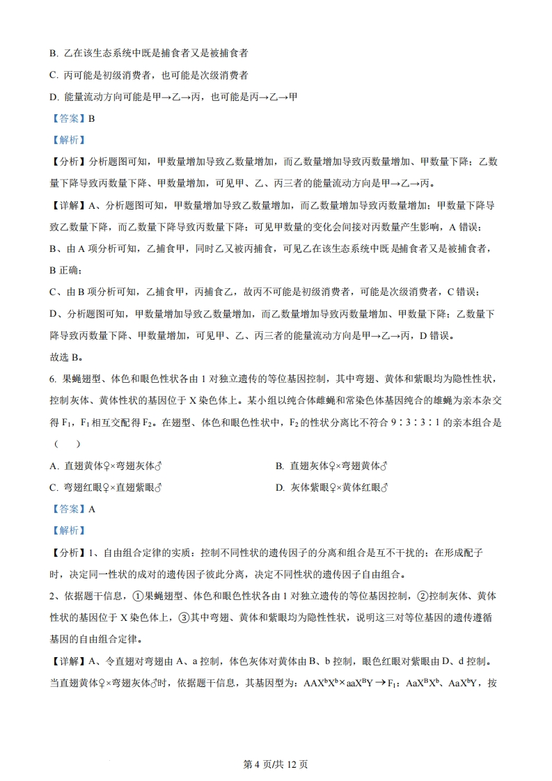
2024年高考全国甲卷生物学试题一、单选题(每小题6分,共36分)1.细胞是生物体结构和功能的基本单位。下列叙述正确的是()A.病毒通常是由蛋白质外壳和核酸构成的单细胞生物B.原核生物因为没有线粒体所以都不能进行有氧呼吸C.哺乳动物同一个体中细胞的染色体数目有可能不同D.小麦根细胞吸收离子消耗的ATP主要由叶绿体产生【答案】C【解析】【分析】原核细胞和真核细胞最主要的区别是原核细胞没有核膜包被的典型的细胞核,但是它们均具有细胞膜、细胞质、核糖体以及遗传物质DNA等结构。原核生物虽没有叶绿体和线粒体,但是少数生物也能进行光合作用和有氧呼吸,如蓝藻。【详解】A、病毒没有细胞结构,A错误:B、原核生物也可以进行有氧呼吸,原核细胞中含有与有氧呼吸相关的酶,B错误:C、哺乳动物同一个体中细胞的染色体数目有可能不同,如生殖细胞中染色体数目是体细胞的一半,C正确:D、小麦根细胞不含叶绿体,而线粒体是有氧呼吸的主要场所,小麦根细胞吸收离子消耗的ATP主要由线粒体产生,D错误。故选C。2.ATP可为代谢提供能量,也参与RNA的合成,ATP结构如图所示,图中~表示高能磷酸键,下列叙述错误的是()腺嘌呤核糖A.ATP转化为ADP可为离子的主动运输提供能量B.用a位P标记的ATP可以合成带有2P的RNAC.B和Y位磷酸基团之间的高能磷酸键不能在细胞核中断裂D.光合作用可将光能转化为化学能储存于阝和Y位磷酸基团之间的高能磷酸键【答案】C【解析】【分析】细胞生命活动的直接能源物质是ATP,ATP的结构简式是AP~P~P,其中“A”是腺苷,“P”是磷第1页供12页酸:“A”代表腺苷,“T代表3个。【详解】A、ATP为直接能源物质,y位磷酸基团脱离ATP形成ADP的过程释放能量,可为离子主动运输提供能量,A正确:B、ATP分子水解两个高能磷酸键后,得到RNA的基本单位之一一腺嘌呤核糖核苷酸,故用a位P标记的ATP可以合成带有2P的RNA,B正确:C、ATP可在细胞核中发挥作用,如为RNA合成提供能量,故阝和Y位磷酸基团之间的高能磷酸键能在细胞核中断裂,C错误:D、光合作用光反应,可将光能转化活跃的化学能储存于ATP的高能磷酸键中,故光合作用可将光能转化为化学能储存于B和Y位磷酸基团之间的高能磷酸键,D正确。故选C。3.植物生长发育受植物激素的调控。下列叙述错误的是()A.赤霉素可以诱导某些酶的合成促进种子萌发B.单侧光下生长素的极性运输不需要载体蛋白C.植物激素可与特异性受体结合调节基因表达D.一种激素可通过诱导其他激素的合成发挥作用【答案】B【解析】【分析】1、植物激素是由植物体内产生,能从产生部位送到作用部位,对植物的生长发育有显著影响的微量有机物:植物激素主要有生长素、赤霉素、细胞分裂素、乙烯和脱落酸等,它们对植物各种生命活动起着不同的调节作用。2、植物激素包括生长素、细胞分裂素、赤霉素、脱落酸、乙烯等。其中生长素、细胞分裂素、赤霉素能促进植物的生长,而脱落酸和乙烯是抑制植物的生长。生长素能促进子房发育成果实,而乙烯能促进果实成熟。3、调节植物生命活动的激素不是孤立的,而是相互作用共同调节的,植物生命活动的调节从根本上说是植物基因组程序性表达的结果。植物的生长发育既受内部因子(激素)的调节,也受外部因子(如光、温度、日照长度、重力、化学物质等)的影响。这些化学和物理因子通过信号转导,诱导相关基因表达,调控生长发育。【详解】A、赤霉素主要合成部位是未成熟的种子、幼根和幼芽,赤霉素能促进植物的生长,可以诱导某些酶的合成促进种子萌发,A正确:B、生长素的极性运输属于主动运输,主动运输需要载体蛋白的协助并消耗能量,B错误:C、植物激素与受体特异性结合,引发细胞内发生一系列信号转导过程,进而诱导特定基因的表达,从而第2页供12页产生效应,C正确:D、调节植物生命活动的激素不是孤立的,而是相互作用共同调节的,因此一种激素可通过诱导其他激素的合成发挥作用,D正确:故选B。4.甲状腺激素在人体生命活动的调节中发挥重要作用。下列叙述错误的是()A.甲状腺激素受体分布于人体内几乎所有细胞B.甲状腺激素可以提高机体神经系统的兴奋性C.甲状腺激素分泌增加可使细胞代谢速率加快D.甲状腺激素分泌不足会使血中TSH含量减少【答案】D【解析】【分析】甲状腺分泌甲状腺激素,甲状腺激素能促进代谢,增加产热:能提高神经系统兴奋性:能促进幼小动物的生长发育。【详解】A、甲状腺激素几乎可以作用于人体所有细胞,因此其受体分布于人体内几乎所有细胞,A正确:B、甲状腺激素可以促进中枢神经系统的发育,提高机体神经系统的兴奋性,B正确:C、甲状腺激素能促进新陈代谢,因此其分泌增加可使细胞代谢速率加快,C正确:D、甲状腺激素对下丘脑分泌促甲状腺激素释放激素(TH)和垂体分泌促甲状腺激素(TSH)存在反负馈调节,因此甲状腺激素分泌不足会使血中促甲状腺激素(TSH)含量增加,D错误。故选D。5.某生态系统中捕食者与被捕食者种群数量变化的关系如图所示,图中→表示种群之间数量变化的关系,如甲数量增加导致乙数量增加。下列叙述正确的是()丙数量增加丙数量下降乙数量增加乙数量下降甲数量下降甲数量增加A.甲数量的变化不会对丙数量产生影响第3页供12页
喜欢就支持一下吧
点赞9 分享