2009年高考生物试卷(上海)(空白卷)

第1页 / 共13页

第2页 / 共13页

第3页 / 共13页

第4页 / 共13页
该文档为免费文档,您可直接下载完整版进行阅读
2009年高考生物试卷(上海)(空白卷)-初高中资料试题文库
2009年高考生物试卷(上海)(空白卷)
此内容为免费资源,请登录后查看
0
免费资源
THE END
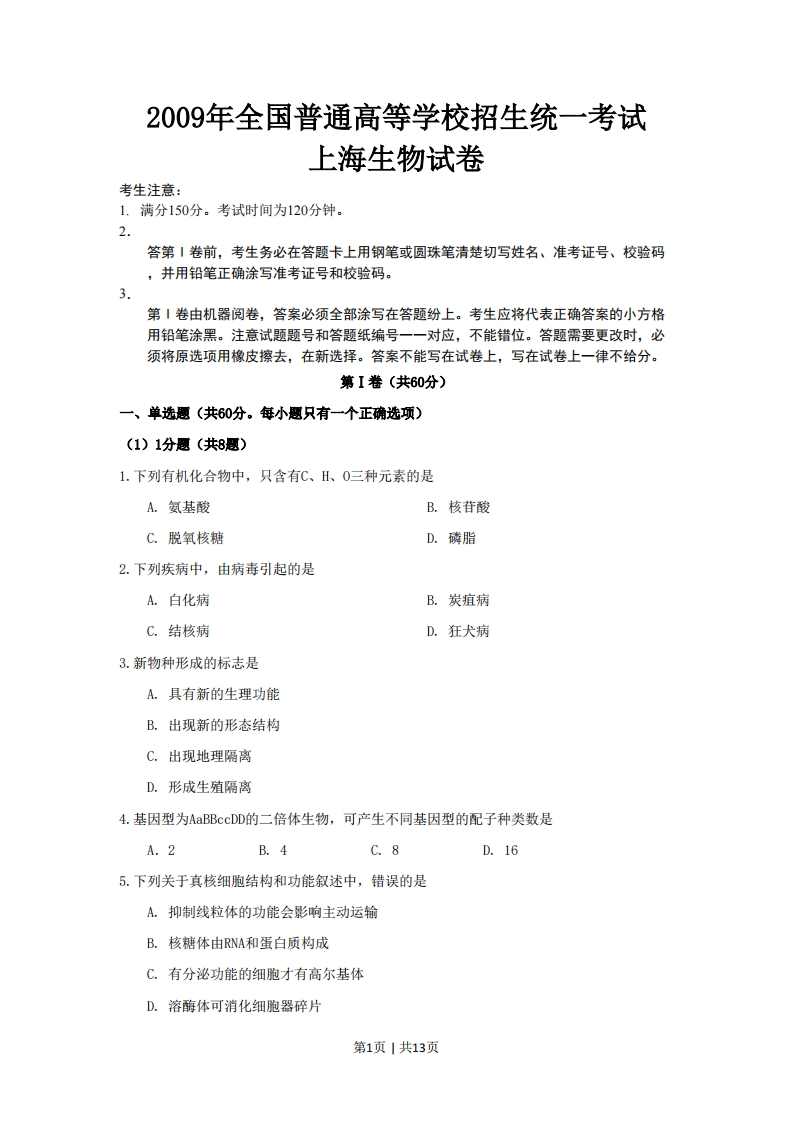
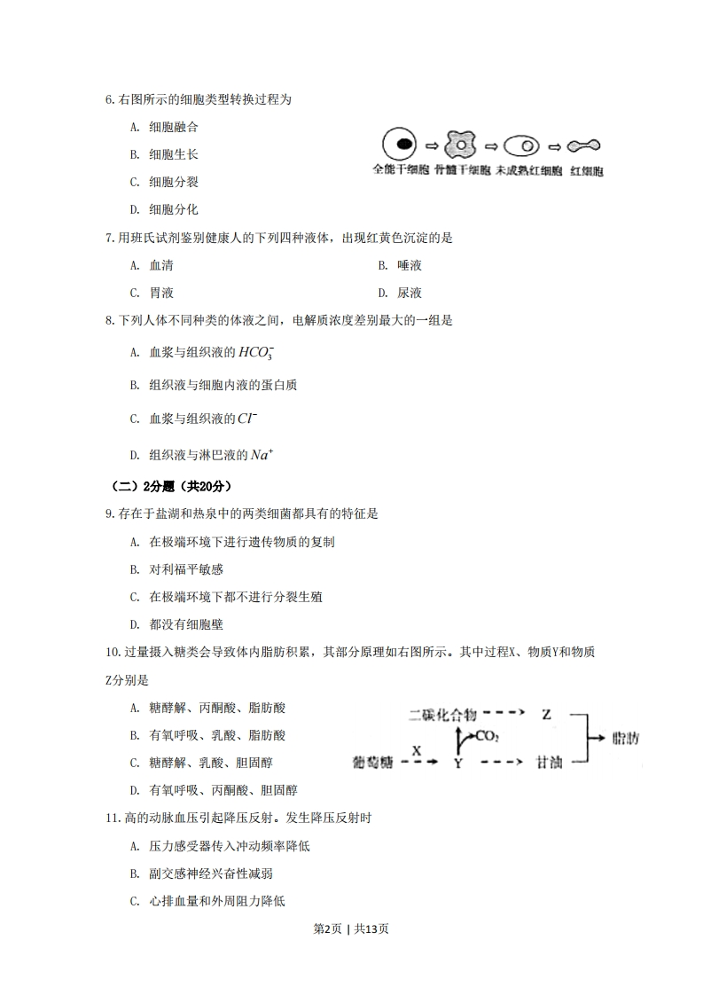
2009年全国普通高等学校招生统一考试上海生物试卷考生注意:1.满分150分。考试时间为120分钟.2.答第〡卷前,考生务必在答题卡上用钢笔或圆珠笔清楚切写姓名、准考证号、校验码,并用铅笔正确涂写准考证号和校验码。3.第1卷由机器阅卷,答案必须全部涂写在答题纷上。考生应将代表正确答案的小方格用铅笔涂黑。注意试题题号和答题纸编号一一对应,不能错位。答题需要更改时,必须将原选项用橡皮擦去,在新选择。答案不能写在试卷上,写在试卷上一律不给分。第I卷(共60分)一、单选题(共60分。每小题只有一个正确选项)(1)1分题(共8题)1.下列有机化合物中,只含有C、H、0三种元素的是A.氨基酸B.核苷酸C.脱氧核糖D.磷脂2.下列疾病中,由病毒引起的是A.白化病B.炭疽病C.结核病D.狂犬病3.新物种形成的标志是A.具有新的生理功能B.出现新的形态结构C.出现地理隔离D.形成生殖隔离4.基因型为AaBBccDD的二倍体生物,可产生不同基因型的配子种类数是A.2B.4C.8D.165.下列关于真核细胞结构和功能叙述中,错误的是A.抑制线粒体的功能会影响主动运输B.核糖体由RNA和蛋白质构成C.有分泌功能的细跑才有高尔基体D.溶酶体可消化细跑器碎片第1页|共13页6.右图所示的细胞类型转换过程为A.细胞融合B.细胞生长月-8⊙-∞全能干细胞骨链干细胞未成熟红细胞红组胞C.细胞分裂D.细胞分化7.用班氏试剂鉴别健康人的下列四种液体,出现红黄色沉淀的是A.血清B.唾液C.胃液D.尿液8.下列人体不同种类的体液之间,电解质浓度差别最大的一组是A.血浆与组织液的HCOB.组织液与细胞内液的蛋白质C.血浆与组织液的CD.组织液与淋巴液的Na(二)2分题(共20分)9.存在于盐湖和热泉中的两类细菌都具有的特征是A.在极端环境下进行遗传物质的复制B.对利福平敏感C.在极端环境下都不进行分裂生殖D.都没有细胞壁10.过量摄入糖类会导致体内脂肪积累,其部分原理如右图所示。其中过程X、物质Y和物质Z分别是A.糖酵解、丙酮酸、脂肪酸二碳化合物一一一》B.有氧呼吸、乳酸、脂肪酸C.糖酵解、乳酸、胆固醇-->甘询D.有氧呼吸、丙酮酸、胆固醇11.高的动脉血压引起降压反射。发生降压反射时A.压力感受器传入冲动频率降低B.副交感神经兴奋性减弱C.心排血量和外周阻力降低第2页|共13页D.依靠正反馈调节使血压相对稳定12.将刚采摘的乱玉米立即放入沸水中片刻,可保持其甜味。这是因为加热会A.提高淀粉酶活性B.改变可溶性糖分子结构C.防止玉米粒发芽D.破坏将可溶性糖转化为淀粉的酶13.下列关于人体内血脂代谢及其调节的叙述中,错误的是A.血液中的甘油三酯可以来自于小肠的乳糜微粒B.血液中高密度脂蛋白偏高会导致高胆固醇血症C.脂肪细胞中甘油三酯与葡萄糖可以相互转化D.脂高血糖素促进甘油三酯的分解14.扩豌豆进行遗传试验时,下列操作错误的是A.杂交时,须在开花前除去母本的雌蕊B.自交时,雌蕊和雄蕊都无需除去C.杂交时,须在开花前除去母本的雌蕊D.人工授粉后,应套袋15.某蛋白质由m条肽链、n个氨基酸组成。该蛋白质至少有氧原子的个数是A.n-mB.n-2mC.n+mD.n+2m16.在光照下,将等细胞数量的衣藻和大肠杆菌分别接种到只含无机盐的培养液中培养,结果是(虚线和实线分别表示大肠杆菌和衣藻的生长曲线)体数封间时间时间时间ABCD17.某条多肽的相结分子质量为2778,若氨基酸的平均相对分子质量为110,如考虑终止密码子,则编码该多肽的基因长度至少是A.75对碱基B.78对碱基C.90对碱基D.93对碱基18.某二倍体动物的某细胞内含有10条染色体、10个DNA分子,且细胞膜开始缢缩,则该细第3页1共13页
喜欢就支持一下吧
点赞14 分享