2013年高考生物试卷(广东)(解析卷)

第1页 / 共10页

第2页 / 共10页

第3页 / 共10页

第4页 / 共10页
该文档为免费文档,您可直接下载完整版进行阅读
2013年高考生物试卷(广东)(解析卷)-初高中资料试题文库
2013年高考生物试卷(广东)(解析卷)
此内容为免费资源,请登录后查看
0
免费资源
THE END
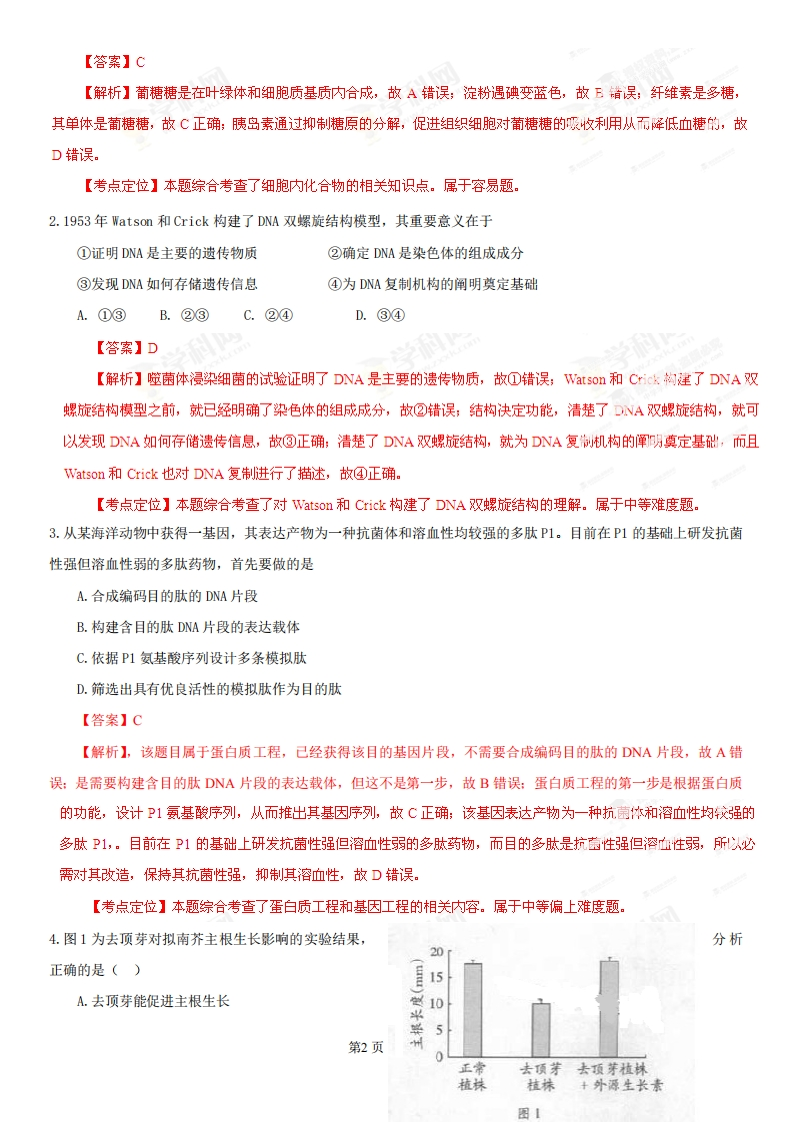
2013年高考广东卷理综生物【学科网试卷总评】较广东实施新课改后的理科综合以来,今年的生物试题难度比往年有所增加,据学生反应为今年广东高考理科难度最大。今年的理科综合科生物试题延续了多年来的以能力立意、理论联系实际、体现地域特色、关注社会热点等广东风格,今年最突出的特点是在非选择题设置一些开放性问题,以考查考生从多个角度来解决问题的综合能力。与往年相比,选择题更具情境化,提高了考生对信息的获取和分析能力的要求,难度稍有加大,区分度相应提高。如第25题,考生能否灵活运用遗传规律和独立事件的乘法定律来分析问题,将直接影响其解题效率。非选择题在素材选取、设问方式、难度设置、能力考查等方面各具特点。具体来讲,今年广东理综生物具有以下特点:1.是着重考察综合运用所学知识的能力。如第26题,着重考查考生获取表中信息、综合运用所学知识来解释农业生产相关问题的能力,市场上很多炭包出售,用来吸附有害物质,所以很多同学应该有炭具有吸附能力的生活常识,一定意义上考察理论联系实际的能力。2.是突出对创新能力的考查。如第28题以我省较常见的“地中海贫血症”为素材,涉及其遗传传递规律和致病分子机制等内容,其中第(3)问的难度较大,只有那些较好严谨逻辑思维、创造性思维与创新意识的考生脱颖而出,体现了命题的适度开放和选拔性。3.是加大了对实验设计与探究能力的考查力度。如第29题以教材中的实验为背景,延续了去年采用表格呈现解题思路的考查方法,考生首先要找出需要探究的影响因素(发酵时间或菌种接种量等),才能进行后续的实验设计,让能敏锐发现问题或平时注重探究思维培养的考生有机会展现各自特长。另外,试题注重过程与方法,要求呈现“设计实验、预测结果、分析原因、得出结论”完整的探究过程,对思维能力考查层层递进。能够很好地将中高能力层次的学生区分开米。说明这样的命题有利于选出思维清晰、推理能力强的人才。总体来说,这份试题紧扣考纲,体现了新课程理念,对中学生物教学具有良好导向作用,能够引导中学教师立足教材开展教学。该试题注重能力和科学素养的考查,注重考查运用所学知识分析、解决具体问题的能力:强调知识之间的内在联系:注重理论联系实际:注重时代性和实践性。突出了对信息的提炼加工能力以及实验与探究能力的考查。整套试题有一定的难度梯度,灵活性较强,能较好的体现高考的选拔功能。一、单项选择题:本大题共16小题,每小题4分,满分64分.在每小题给出的四个选项中,只有一项是符合题目要求的.选对的得4分,选错或不答的得0分。1.有关糖的叙述,正确的是()A.葡萄糖在线粒体中合成B.葡萄糖遇碘变为蓝色C.纤维素由葡萄糖组成D.胰岛素促进糖原分解第1页|共10页【答案】C【解析】葡糖糖是在叶绿体和细胞质基质内合成,故A错误;淀粉遇碘变蓝色,故E请误;纤维素是多糖,其单体是葡糖糖,故C正确:胰岛素通过抑制糖原的分解,促进组织细胞对葡糖糖的吸收利用从而降低血糖的,故D错误。【考点定位】本题综合考查了细胞内化合物的相关知识点。属于容易题。2.1953年Watson和Crick构建了DNA双螺旋结构模型,其重要意义在于①证明DNA是主要的遗传物质②确定DNA是染色体的组成成分③发现DNA如何存储遗传信息④为DNA复制机构的阐明奠定基础A.①③B.②③C.②④D.③④【答案】D【解析】噬菌体浸染细菌的试验证明了DNA是主要的遗传物质,故①错误,Watson和Crick构建了DNA双螺旋结构模型之前,就已经明确了染色体的组成成分,故②错误,结构决定功能,清楚了D、A双螺旋结构,就可以发现DNA如何存储遗传信息,故③正确;清楚了DNA双螺旋结构,就为DNA复制机构的阐明奠定基础,而且Watson和Crick也对DNA复制进行了描述,故④正确。【考点定位】本题综合考查了对Watson和Crick构建了DNA双螺旋结构的理解。属于中等难度题。3.从某海洋动物中获得一基因,其表达产物为一种抗菌体和溶血性均较强的多肽P1。目前在P1的基础上研发抗菌性强但溶血性弱的多肽药物,首先要做的是A.合成编码目的肽的DNA片段B.构建含目的肽DNA片段的表达载体C.依据P1氨基酸序列设计多条模拟肽D.筛选出具有优良活性的模拟肽作为目的肽【答案】C【解析】,该题目属于蛋白质工程,己经获得该目的基因片段,不需要合成编码目的肽的DNA片段,故A错误:是需要构建含目的肽DNA片段的表达载体,但这不是第一步,故B错误:蛋白质工程的第一步是根据蛋白质的功能,设计P1氨基酸序列,从而推出其基因序列,故C正确;该基因表达产物为一种抗菌体和溶血性均较强的多肽P1,。目前在P1的基础上研发抗菌性强但溶血性弱的多肽药物,而目的多肽是抗菌性强但溶血性弱,所必需对其改造,保持其抗菌性强,抑制其溶血性,故D错误。【考点定位】本题综合考查了蛋白质工程和基因工程的相关内容。属于中等偏上难度题。4.图1为去顶芽对拟南芥主根生长影响的实验结果,分析20正确的是()15A.去顶芽能促进主根生长10第2页正常去顶芽去顶芽植林植株植株+外源生长素图1B.去顶芽植株不能合成生长素C.生长素由顶芽向下非极性运输D.外源生长素能替代顶芽促进主根生长【答案】D【解析】根据实验的原理以及题目中的信息,去顶芽是抑制主根生长的,故A错误:实验没有信息可以证明去顶芽植株不能合成生长素,故B错误:实验没有信息可以证明生长素由顶芽向下非极性运输,故C错误:根据正常植株与去顶芽但施以外源生长素后,二者主根长度相当,可以说明外源生长素能替代顶芽促进主根生长,故D正确。【考点定位】本题综合考查了学生处理信息和实验能力应用。属于中等难度题。5.图2所示某湖泊的食物网,其中鱼、鱼b为两种小型土著鱼,若引入一种以中小型鱼类为食的鲈鱼,将出现的情况是鱼a鱼bA.鲈鱼的产量不能弥补土著鱼的减少量大型小型浮游动物浮游动物B.土著鱼在与鲈鱼的竟争中处于劣势C.浮游动物总量锐减后再急升浮游植物图2D.浮游植物总量急升后再锐减【答案】A【解析】由于鲈鱼以鱼a、鱼b为食,鲈鱼产量增加,但鱼、鱼b为两种小型土著鱼诚少,根据能量传递逐级递减,鲈鱼的产量不能弥补土著鱼的减少量,故A正确:土著鱼在与鲈鱼是捕食关系,不是竞气,故B轶误:根据营养关系,浮游动物总量应该是先增加,而后减少,故C正确:根据营养关系,浮游植物总量应支先减少后增加,故D错误。【考点定位】本题综合考查了食物群落的营养关系的相关知识点和信息的加工处理能力。属于容易题。6.以下为某兴趣小组获得的实验结果及其分析,正确的是【橙黄色纤维素培养基(刚果红染色)Ⅱ黄色透明圈Ⅲ蓝绿色W黄绿色滤液细线菌Ⅲ室温90℃Fe过氧化静置水浴氢酶N是叶绿素a菌Ⅲ分解纤维素能力最强细胞处于分裂间期酶具有专一性ABD第3页|共10页
喜欢就支持一下吧
点赞13 分享