2013年高考生物试卷(重庆)(解析卷)

第1页 / 共8页

第2页 / 共8页

第3页 / 共8页

第4页 / 共8页
该文档为免费文档,您可直接下载完整版进行阅读
2013年高考生物试卷(重庆)(解析卷)-初高中资料试题文库
2013年高考生物试卷(重庆)(解析卷)
此内容为免费资源,请登录后查看
0
免费资源
THE END
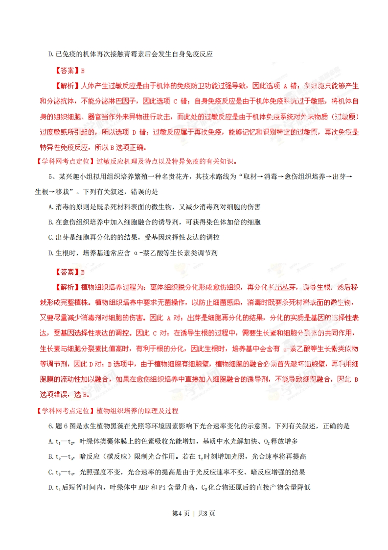
2013年高考重庆卷理综生物【学科网试卷总评】本试题共有9个题目,其中前6题为选择题,后3题是以材料分析为主的主观题。从选择题来看:第1题考查的是组成细胞的分子,第2题考查的是单克隆抗体制备原理方面的知识,第3题是考查植物光合作用与呼吸作用的相关知识,第4题考查的是过敏反应机理及特点以及特异免疫的有关知识,第5题考查的植物组织培养的原理及过程,第6题考查的光合作用具体过程。第1、3、6题考查的是必修部分一(18分),第4题考查的是必修部分三(6分),第2、5题考查的是选修部分(12分),三个主观性试题:第7题考查的是神经体液调节方式和种群群落的相关知识:第8题考查的是常染色体遗传病的判断及概率计算,基因突变,基因工程相关知识:第9题考查验证实验的基本设计原理以及分析实验结果的能力,本题关键在于考查酶的作用及肿瘤治疗的基本原理。7题考查的是必修部分三(20分)以基础知识为主,8题考查的是必修部分二(20分)注重理解分析特别是概率的计算,9题考查的是必修部分一结合实验以能力考查为主(14分)。分析本套卷优点较多:优点一:试题覆盖面较广,三本必修的主干知识都有所涉猎,分数的分布也较为合理。统计如下:有关必修一的试题有4道,3道选择题和1个大题,共计32分:涉及到必修二的有1个大题(20分),共计20分:必修三有1道选择(6分)、1个大题(20分),共计26分:涉及到选修部分的主要是2个道选择(12分),共计12分,全卷总分90分。优点二:较好地体现了考试大纲所要求的考生应具备的四种能力。既要求学生对题干有良好的解读能力,同时又要求学生对知识的本质有明确的认识,两者结合,才能正确选择。第2、6、7题设计是考查考生的解读信息能力和识图能力及调动运用知识的能力,比较基础:第8题则是对能力的要求提高了一个层次,要求运用所学知识去分析、解决问题,注重理解运用。优点三:创设新情景、运用新材料、结合新观点进行命题。命题的知识源于教材而又要超过教材,比如9题,考查学生实验分析能力、从表格获取信息的能力。当然,本套题也有一些细节不够完善。从试题内容来说,知识点分布不均匀。必修一部分考查内容太多,分值约32分,而必修二则明显不足,分值只有20分左右。考查知识点有重复的地方,比如选择题的3题、6题,两题都涉及到光合作用有关的知识,虽然具体知识不同,但主题是相同的,理科综合试卷容量有限,这样重复考查同一问题确实浪费资源。本套试题是重庆高中新课改首次高考命题,很稳重,题型及命题思路变化不大,难易适中,没有偏题第1页|共8页与怪题,只有概率计算一空考得非常全面,难度偏高,并注重图表的考查,区分度明显,容易拉开差距,有利于选拨人才,是一套不错的高考题。本解析为学科网名师解析团队原创,授权学科网独家使用,如有盗用,依法追责!一.选择题(本大题共6小题,每小题6分,共36分。在每小题给出的四个选项中,只有一项符合题目要求)1.下列有关细胞质组成的叙述,正确的是A.在人体活细胞中氢原子的数目最多B.DNA和RNA分子的碱基组成相同C.多糖在细胞中不与其他分子相结合D.蛋白质区别于脂质的特有元素是氮【答案】A【解析】DNA和RNA的碱基组成是有区别的,A碱基:A腺嘌岭、G鸟唾令、C朐啶、T胸腺嘧啶;NA碱基:A腺嘌岭、G鸟嘌岭、C胞嘧啶、U尿密啶;因此B选项错误,生物膜上的蛋白质通常与多糖结合成糖蛋白,在细胞生命活动过程中糖蛋白在细胞的识别以及细胞内外的信息传递中有重要作用,因此C选项错误,脂质包括脂肪(组成元素C、H、0)、磷脂(组成元素C、H、0、、P)、固醇(组成元素有C、H、0),所以脂质主要由C、H、0组成,有些还含N、P,而蛋白质示C、H、O、N外,大多数蛋白质还含有S,因此蛋白质区别于脂质的特有元素不是N,因此C选项错误:活细胞重童中0占6%C占18%、H占10%,由此可知在人体活细胞中氢原子的数目最多,因此A选项正确,选A。此题用排除法效果好,如用直选法,因为洛元素的重量百分此记忆不准确而不好判断【学科网考点定位】考查组成细胞的分子。2.题2图是单克隆抗体制备流程的简明示意图。下列有关叙述,正确的是抗原之义一鼠骨髓瘤细胞A.①是从己免疫的小鼠脾脏中获得的效应T淋巴细胞B.②中使用胰蛋白酶有利于杂交瘤细胞的形成●C.③同时具有脾脏细胞和鼠骨髓瘤细胞的特性重重重重业④D.④是经筛选培养获得的能分泌特异性抗体的细胞群小鼠腹腔体外培养【答案】D单克隆抗体题2图第2页|共8页【解析】杂交瘤技术的目的是制备对抗原有特异性的单克隆抗体,所以融合一方必须是经过抗原刺激产生的效应B淋巴细胞(浆细胞),通常选用被免疫动物的脾细胞,脾淋巴细胞的主要特征是具有抗体分泌功能,所以①是效应B淋巴细胞:使用细胞融合剂造成细胞膜一定程度的损伤,使细胞易于相互粘注而融合在一起。最佳的融合效果应是最低程度的细胞损伤而又产生最高频率的融合。骤乙二醇是目前最常用的细胞融合剂,所以②中使用的不是胰蛋白酶,胰蛋白酶在动物细胞培养时能酶解外而的蛋白,使细胞疏松排散,不用于细胞融合,细胞融合是一个随机的物理过程,在小鼠脾细胞和小鼠骨髓瘤细胞混合细胞尽夜中,经融合后细胞将以多种形式出现。如融合的脾细胞和瘤细胞、融合的脾细胞和焊细胞、融合的雪细胞和瘤细胞、未融合的脾细胞、未融合的瘤细胞以及细胞的多聚体形式等。在选择培养基作用下,只有B细胞与骨髓瘤细胞融合的杂交才具有持续增殖的能力,形成同时具备抗体分泌功能和保持细胞永生性两种特征的细胞克隆。所以③不一定同时具有脾脏细胞和骨髓瘤细胞的特性,经过选择培养基筛选得到的④才是经筛选得到的能分泌特异性抗体的细胞群。【学科网考点定位】考查单克隆抗体制备原理方面的知识3、下列与实验相关的叙述,错误的是A.马铃薯块茎捣碎后的提取液可检测出蛋白质B.光学显微镜可用于观察植物细胞的质壁分离现象C.检测酵母菌培养过程中是否产生C0,可判断其呼吸方式D.在95%乙醇中加入无水NaC02后可提高色素的溶解度【答案】C【解析】马铃著块茎属植物储藏养分的器官,含有丰富的蛋白质,A对;恒物细胞(如羊慈表皮细胞)】的质壁分离现象可在光学显微镜下清楚地观察到,B对;在95%乙醇中加入无水NaC0,可除去乙醇中的水分,增加有机溶剂的浓度,从而提高色素的溶解度,因此D对;酵母菌兼有两抑呼吸方式,包括有和无氧,无论是那种呼吸方式,均能够产生C0,因此不能够通过检测其在培养中是否立生C0:来判断其呼吸方式,因此C错,答案选C。此题用直选法此较好,分析D选项可能出错。【学科网考点定位】植物光合作用和呼吸作用的相关知识。4、少数人注射青霉素后出现胸闷、气急和呼吸困难等过敏(超敏)反应症状,严重者发生休克。以下有关叙述,正确的是A.青霉素过敏反应的主要原因是机体免疫防御功能低下B.青霉素引起的病理性免疫反应,具有特异性和记忆性C.机体初次接触青霉素后,活化的浆细胞分泌淋巴因子第3页|共8页
喜欢就支持一下吧
点赞6 分享