2020年高考语文试卷(江苏)(解析卷)

第1页 / 共33页

第2页 / 共33页

第3页 / 共33页

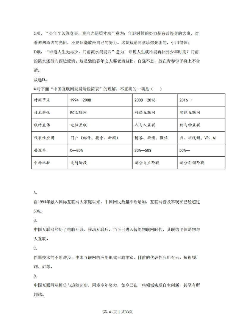
第4页 / 共33页
该文档为免费文档,您可直接下载完整版进行阅读
2020年高考语文试卷(江苏)(解析卷)-初高中资料试题文库
2020年高考语文试卷(江苏)(解析卷)
此内容为免费资源,请登录后查看
0
免费资源
THE END
绝密★启用前2020年普通高等学校招生全国统一考试(江苏卷)语文试题语文I试题注意事项考生在答题前请认真阅读注意事项及各题答题要求1.本试卷共8页,包含选择题(第1题~第6题,第12题,第15题~第16题,第18题~第19题,共11题)、非选择题(第7题第11题,第13题~第14题,第17题,第20题~第21题,共10题)两部分。本卷满分160分,考试时间为150分钟。考试结束后,请将本试卷和答题卡一并交回。2.答题前,请务必将自己的姓名、准考证好用0.5毫米黑色墨水的签字笔填写在试卷及答题卡的规定位置。3.请认真核对监考员在答题卡上所粘贴的条形码上的姓名、准考证号与本人是否相符。4.作答选择题(第1题~第6题,第12题,第15题~第16题,第18题~第19题),必须用2B铅笔将答题卡上对应选项的方框涂满、涂黑;如需改动,请用橡皮擦干净后,再选涂其他答案。作答非选释题,必须用0.5毫米黑色墨水的签字笔在答题卡上的制定位置作答,在其他位置作答一律无效。一、语言文字运用(12分)1.在下面一段话的空缺处依次填入词语,最恰当的一组是()大禹疏理百川,班超投笔从我,李时珍悬壶济世,林则徐虎门销烟…每当中华民族处于艰难之际,总有一大批志士仁人挺身而出,,解民众于水火,挽狂澜于既倒。野火沃土,中华五千年文明史就是一部的奋斗史。A.以身许国多难兴邦不屈不挠B.以身试险多难兴邦不卑不亢C.以身许国一言兴邦不卑不亢D.以身试险一言兴邦不屈不挠【答案】A【解析】【详解】本题考查正确使用词语(包括熟语)的能力。解答此类题目,首先要明确题干的要第-1-页1共33页求,然后把握词语的意思,再结合语境辨析正误。以身许国:把自己的身体献给国家,指尽忠报国,临难不顾。以身试险:试着亲身去做触犯法律的事。指明知故犯。此处主语是“志士仁人”,指他们挺身而出为国效力,故选“以身许国”:多难兴邦:国家多灾多难,在一定条件下可以激励人民奋发图强,战胜困难,使国家强盛起来。一言兴邦:指关键人物的一句话能影响大局。此处根据“每当中华民族处于艰难之际”“野火沃土”可见,是指中国历史上多灾多难而百姓奋发图强,使国家强盛,因此选“多难兴邦”:不屈不挠:比喻在压力和困难面前不屈服,表现十分顽强。不卑不亢:形容人说话办事有恰当的分寸。此处根据前文“每当中华民族处于艰难之际”可见,是指面临困难和挫折不屈服,故选“不屈不挠”。故选A。【点睛】解答词语题,第一、逐字解释词语,把握大意:第二、注意词语潜在的感情色彩和语体色彩:第三、要注意词语使用范围,搭配的对象:第四、弄清所用词语的前后语境,尽可能找出句中相关联的信息:第五、从修饰与被修饰关系上分析,看修饰成分跟中心词之间是否存在前后语义矛盾或者前后语义重复的现象。2在下面的一段文字横线处填入语句,衔接最恰当的一项是()瘦西湖的景妙在巧。。而雨丝风片,烟波画船,人影衣香,赤栏小桥,游览应以舟行最能体会到其中妙处。①白塔与五亭桥分占圆拱门内②回视小金山③所谓面面有情,于此方得④最巧是从小金山下沿堤至“钓鱼台”⑤又在另一拱门中A.②③④①⑤B.②⑤④①③C.④①②⑤③◇④③②⑤①【答案】C第-2-页1共33页【解析】【详解】本题考查语言简明、连贯、得体。形式为语句衔接排序题。解答此类题目要注意上下文之间的关系,前后文之间的相互的提示和照应。认真阅读语句,明确体裁和中心,明确材料结构,理清答题思路,抓住语言标志,把握句子间的逻辑关系,运用语感检验,确定正确答案。④的“最巧”与前句“妙在巧”有呼应关系,要排在第一位:②有“回视”,可见要先看了正面的景物才能有“回视”,不能排在第一位:据此排除AB:①中的“圆拱门”与②“回视小金山”、⑤“又在另一拱门中”语意连贯,即先看“圆拱门内”白塔与五亭桥二景,再回看“另一拱门中”的小金山一景,这三者必须连接在一起:③中“于此方得”是对前文的总结,应排在最后,除D项。故选C。【点睛】解答语句排序题,首先要分析判断哪两、三个句子是不能分开的,要抱成一团的:然后再看“团”与“团”之间存在怎样的先后顺序:要看语句的表达是否合乎规范,语意是否明确:排列语句顺序的时候,还要做到词序恰当,词句之间关联、照应恰当,进而看语句与所在语境是否协调。把握了以上几点,解起题来就得心应手、游刃有余了。3某校高三年级举行线上成人仪式后,同学们纷纷点赞、留言,相互勉励。下列留言所引古诗文,不得体的一项是()A.惟日孜孜,无敢逸豫。(《尚书》)B.为草当作兰,为木当作松。(李白)C.少年辛苦终身事,莫向光阴惰寸功。(杜荀鹤)D.谁道人生无再少?门前流水尚能西。(苏轼)【答案】D【解析】【详解】本题考查诗句名言理解能力与综合语言表达能力。主要考查语言运用准确、得体的能力。首先读懂题干要求,分析题干所给的语境,再阅读每个选项,理解选项语句的含义,分析其是否适合题干语境。A项,“惟日孜孜,无敢逸豫”意为:每天都孜孜不倦努力工作,不敢贪图享受。用来鼓励同学勤奋学习,引用得体:B项,“为草当作兰,为木当作松”意为:作草就要作兰草,作树就要作松树。这是鼓励同学要有兰草般的高洁,松树般的坚定品质,引用得体:第-3-页1共33页
喜欢就支持一下吧
点赞12 分享