2014年高考物理试卷(大纲版)(解析卷)

第1页 / 共13页

第2页 / 共13页

第3页 / 共13页

第4页 / 共13页
该文档为免费文档,您可直接下载完整版进行阅读
2014年高考物理试卷(大纲版)(解析卷)-初高中资料试题文库
2014年高考物理试卷(大纲版)(解析卷)
此内容为免费资源,请登录后查看
0
免费资源
THE END
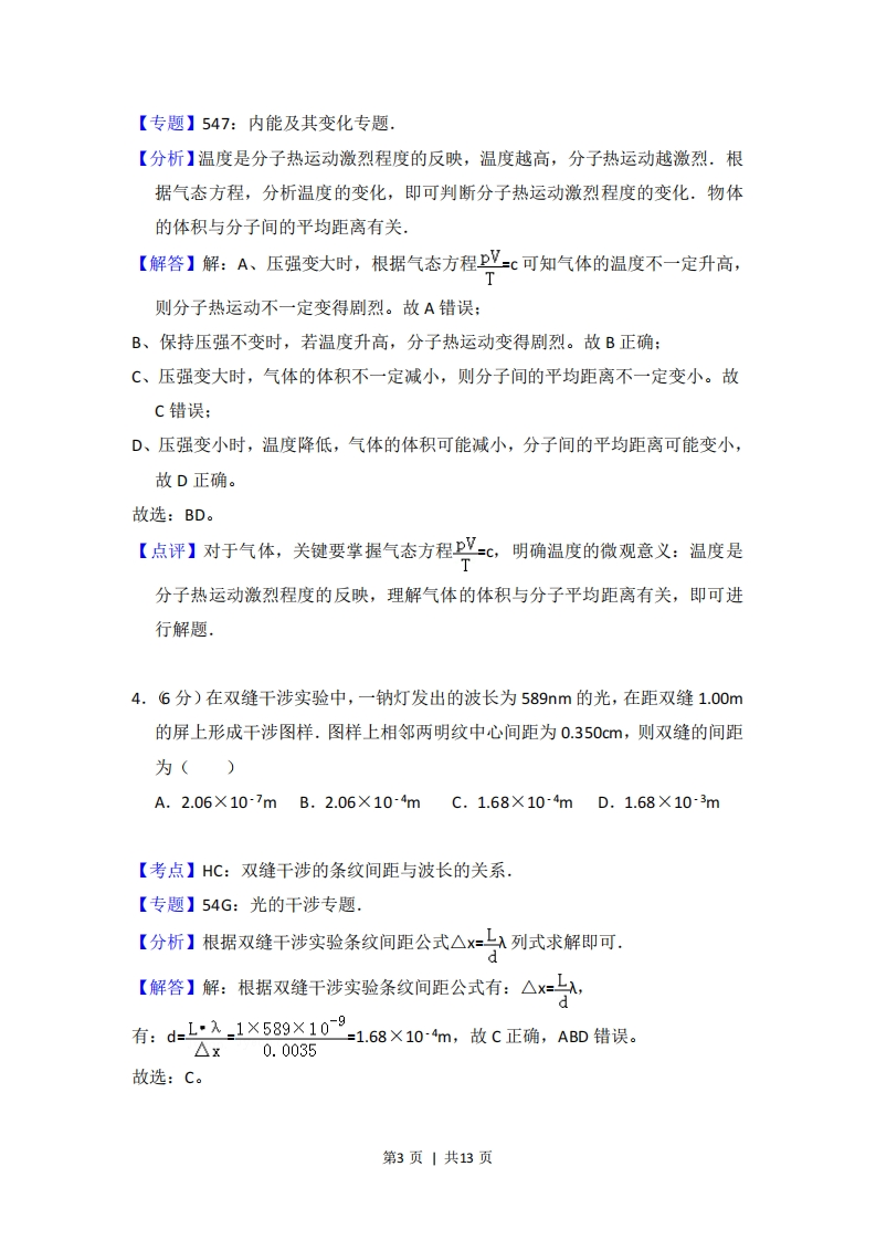
2014年全国统一高考物理试卷(大纲卷)事考答来与试想解析一、选择题:本题共8小题,每小题6分在每小题给出的四个选项中,有的只有一项符合题目要求,有的有多项符合题目要求.全部选对的得6分,选对但不全的得3分,有选错的得0分.1.(6分)一质点沿×轴做直线运动,其V-t图象如图所示.质点在t=0时位于x=5m处,开始沿x轴正向运动.当t=8s时,质点在x轴上的位置为()↑zlim-sl012346778tsA.x=3mB.x=8mC.x=9mD.x=14m【考点】1山:匀变速直线运动的图像,【专题】512:运动学中的图像专题,【分析】速度时间图象可读出速度的大小和方向,根据速度图象可分析物体的运动情况,确定何时物体离原点最远.图象的“面积”大小等于位移大小,图象在时间轴上方“面积”表示的位移为正,图象在时间轴下方“面积”表示的位移为负【解答】解:图象的“面积”大小等于位移大小,图象在时间轴上方“面积”表示的位移为正,图象在时间轴下方“面积”表示的位移为负,故8s时位移为:s=2×(2+4)1×(2+4)2m=3m,由于质点在t=0时位于x=5m处,故当t8s时,质点在x轴上的位置为8m,故ACD错误,B正确。故选:B。【点评】本题抓住速度图象的“面积”等于位移是关键.能根据图象分析物体的运动情况,通过训练,培养基本的读图能力.第1页|共13页2.(6分)地球表面附近某区域存在大小为150N/C、方向竖直向下的电场.一质量为1.00×104kg、带电量为-1.00×107c的小球从静止释放,在电场区域内下落10.0m.对此过程,该小球的电势能和动能的改变量分别为(重力加速度大小取9.80m/s2,忽略空气阻力)()A.-1.50×10-4和9.95×10-3)B.1.50×104J和9.95×10-3JC.-1.50×10-4」和9.65×10-3」D.1.50×104和9.65×10-3]【考点】6B:功能关系:AE:电势能与电场力做功.【专题】532:电场力与电势的性质专题.【分析】小球的电势能的改变量看电场力做功,动能的改变量取决于合外力做功,根据功的计算公式分别求出电场力做功和合外力做功,即可解答,【解答】解:小球带负电,电场力对小球做负功,为:W电=qEs=-1.00×10-7X150×10J=-1.50×10-4J,则小球的电势能增加量1.50×104,即电势能的改变量为1.50×104。合外力对小球做功为W合=(mg-qE)s=(1.00×10-4×9.8-1.00×10-7×150)×10J=9.65×10-3J根据动能定理得知:动能的改变量为9.65×10到。故选:D。【点评】解决本题的关键是掌握常见的功能关系,知道电场力做功决定了电势能的变化,合外力做功决定了动能的变化.3.(6分)对于一定量的稀薄气体,下列说法正确的是()A.压强变大时,分子热运动必然变得剧烈B.保持压强不变时,分子热运动可能变得剧烈C.压强变大时,分子间的平均距离必然变小D.压强变小时,分子间的平均距离可能变小【考点】86:分子间的相互作用力:89:温度是分子平均动能的标志:99:理想气体的状态方程.第2页|共13页【专题】547:内能及其变化专题.【分析】温度是分子热运动激烈程度的反映,温度越高,分子热运动越激烈.根据气态方程,分析温度的变化,即可判断分子热运动激烈程度的变化.物体的体积与分子间的平均距离有关,【解答】解:A、压强变大时,根据气态方程pV=c可知气体的温度不一定升高,则分子热运动不一定变得剧烈。故A错误:B、保持压强不变时,若温度升高,分子热运动变得剧烈。故B正确:C、压强变大时,气体的体积不一定减小,则分子间的平均距离不一定变小。故C错误:D、压强变小时,温度降低,气体的体积可能减小,分子间的平均距离可能变小,故D正确。故选:BD。【点评】对于气体,关键要掌握气态方程D”c,明确温度的微观意义:温度是分子热运动激烈程度的反映,理解气体的体积与分子平均距离有关,即可进行解题.4.6分)在双缝干涉实验中,一钠灯发出的波长为589m的光,在距双缝1.00m的屏上形成干涉图样.图样上相邻两明纹中心间距为0.350cm,则双缝的间距为()A.2.06×10-7mB.2.06×10-4mC.1.68×10-4mD.1.68×10-3m【考点】HC:双缝干涉的条纹间距与波长的关系,【专题】54G:光的千涉专题,【分析】根据双缝干涉实验条纹间距公式△x=入列式求解即可.【解答】解:根据双缝干涉实验条纹间距公式有:△x=入,d有:d:L:21X589X109-1.68X10m,故c正确,ABD错误△x0.0035故选:C。第3页|共13页
喜欢就支持一下吧
点赞8 分享