2009年高考物理试卷(全国卷Ⅱ)(解析卷)

第1页 / 共17页

第2页 / 共17页

第3页 / 共17页

第4页 / 共17页
该文档为免费文档,您可直接下载完整版进行阅读
2009年高考物理试卷(全国卷Ⅱ)(解析卷)-初高中资料试题文库
2009年高考物理试卷(全国卷Ⅱ)(解析卷)
此内容为免费资源,请登录后查看
0
免费资源
THE END
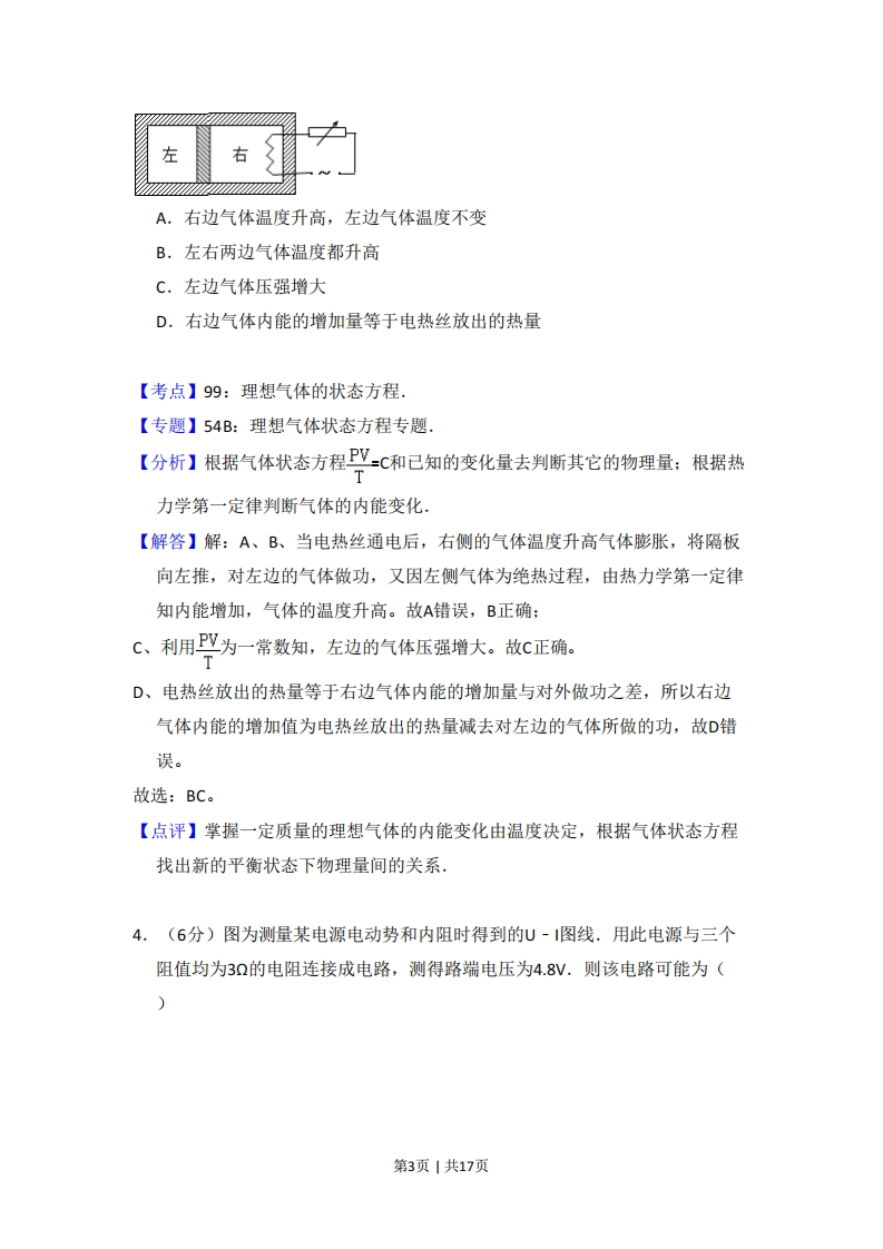
2009年全国统一高考物理试卷(全国卷Ⅱ)事考答案与试题佩折一、选择题(本题共8小题。在每小题给出的四个选项中,有的只有一个选项正确,有的有多个选项正确。全部选对的得6分,选对但不全的得3分,有选错的得0分)1.(6分)下列关于简谐振动和简谐波的说法,正确的是()A.媒质中质点振动的周期一定和相应的波的周期相等B.媒质中质点振动的速度一定和相应的波的波速相等C.波的传播方向一定和媒质中质点振动的方向一致D.横波的波峰与波谷在振动方向上的距离一定是质点振幅的两倍【考点】71:简谐运动:F4:横波的图象;F5:波长、频率和波速的关系.【分析】简谐波传播过程中,介质中质点做简谐振动,介质中质点振动的周期一定和相应的波的周期相等,质点振动的速度与波的波速是两回事,纵波的传播方向一定和介质中质点振动的方向在同一直线上.横波的波峰与波谷在振动方向上的距离是质点振幅的两倍,【解答】解:A、简谐波传播过程中,介质中质点在波源驱动力作用做受迫振动,振动周期都等于波的振动周期。故A正确。B、简谐波在同一均匀介质中传播时速度不变,而质点做简谐运动的速度随时间做周期性变化。故B错误。C、纵波的传播方向一定和介质中质点振动的方向在同一直线上,但不是总是一致。故C错误。D、横波的波峰与波谷在振动方向上的距离是质点振幅的两倍。故D正确。故选:AD。【点评】本题考查对描述波的基本物理量的理解,质点振动的周期和频率就等于波的周期与频率,常常不加区分2.(6分)两物体甲和乙在同一直线上运动,它们在0~0.4s时间内的v-t图象第1页|共17页如图所示.若仅在两物体之间存在相互作用,则物体甲与乙的质量之比和图中时间t分别为()v/ms甲-t/s0.40A.1和0.30sB.3和0.30sC.1和0.28sD.3和0.28s3【考点】11:匀变速直线运动的图像【专题】512:运动学中的图像专题.【分析】先根据三角形相似知识求出t1,再根据速度图象的斜率等于加速度求出甲乙的加速度大小,由牛顿第二定律和第三定律求解两物体质量之比【解答】解:根据三角形相似得:0.4-t1-1,得t-0.305。0.44根据速度图象的斜率等于加速度,得到::号/。3,乙的加速度大小为2=40n甲的加速度大小为=1-10m0.4m/s2=10m/s据题,仅在两物体之间存在相互作用,根据牛顿第三定律得知,相互作用力大小相等,由牛顿第二定律「=ma得:两物体的加速度与质量成反比,则有质量之比为m甲:mz=az:a=3:1。故选:B。【点评】本题一方面考查速度图象的斜率等于加速度:另一方面考查运用数学知识解决物理问题的能力,3.(6分)如图,水平放置的密封气缸内的气体被一竖直隔板分隔为左右两部分,隔板可在气缸内无摩擦滑动,右侧气体内有一电热丝.气缸壁和隔板均绝热.初始时隔板静止,左右两边气体温度相等.现给电热丝提供一微弱电流,通电一段时间后切断电源.当缸内气体再次达到平衡时,与初始状态相比()第2页|共17页左A.右边气体温度升高,左边气体温度不变B.左右两边气体温度都升高C.左边气体压强增大D,右边气体内能的增加量等于电热丝放出的热量【考点】99:理想气体的状态方程,【专题】54B:理想气体状态方程专题.【分析】根据气体状态方程P四=C和已知的变化量去判断其它的物理量:根据热力学第一定律判断气体的内能变化【解答】解:A、B、当电热丝通电后,右侧的气体温度升高气体膨胀,将隔板向左推,对左边的气体做功,又因左侧气体为绝热过程,由热力学第一定律知内能增加,气体的温度升高。故A错误,B正确:C、利用Y为一常数知,左边的气体压强增大。故C正确。D、电热丝放出的热量等于右边气体内能的增加量与对外做功之差,所以右边气体内能的增加值为电热丝放出的热量减去对左边的气体所做的功,故D错误。故选:BC。【点评】掌握一定质量的理想气体的内能变化由温度决定,根据气体状态方程找出新的平衡状态下物理量间的关系,4.(6分)图为测量某电源电动势和内阻时得到的U-图线.用此电源与三个阻值均为3Ω的电阻连接成电路,测得路端电压为4.8V.则该电路可能为(第3页1共17页
喜欢就支持一下吧
点赞7 分享