2009年高考物理试卷(全国卷Ⅰ)(解析卷)

第1页 / 共16页

第2页 / 共16页

第3页 / 共16页

第4页 / 共16页
该文档为免费文档,您可直接下载完整版进行阅读
2009年高考物理试卷(全国卷Ⅰ)(解析卷)-初高中资料试题文库
2009年高考物理试卷(全国卷Ⅰ)(解析卷)
此内容为免费资源,请登录后查看
0
免费资源
THE END
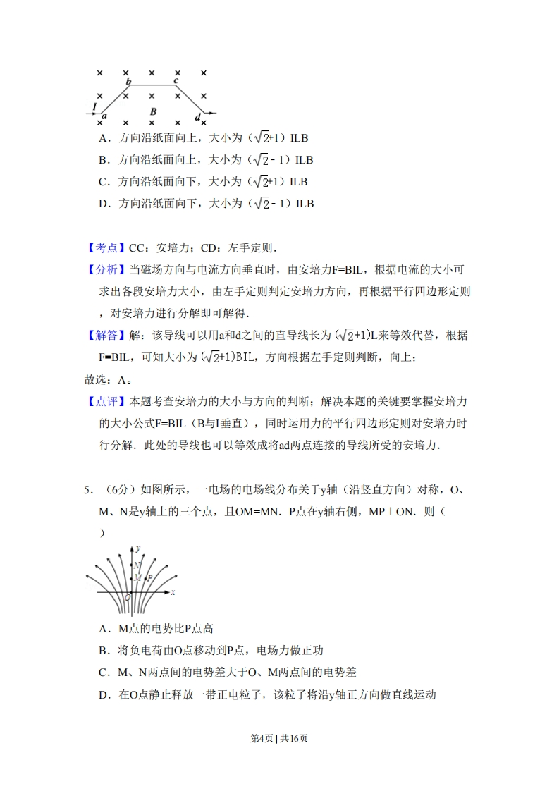
2009年全国统一高考物理试卷(全国卷1)事考答案与试题佩折一、选择题(本题共8小题,在每小题给出的四个选项中,有的只有一个选项正确,有的有多个选项正确,全部选对的得6分,选对但不全的得3分,有选错的得0分)1.(6分)下列说法正确的是()A.气体对器壁的压强大小等于大量气体分子作用在器壁单位面积上的平均作用力B.气体对器壁的压强就是大量气体分子单位时间作用在器壁上的平均冲量C.气体分子热运动的平均动能减少,气体的压强一定减小D.单位体积的气体分子数增加,气体的压强一定增大【考点】9C:气体压强的微观意义:9K:封闭气体压强.【专题】549:气体的压强专题,【分析】由于大量气体分子都在不停地做无规则热运动,与器壁频繁碰撞,使器壁受到一个平均持续的冲力,致使气体对器壁产生一定的压强根据压强的定义得压强等于作用力比上受力面积,即气体对器壁的压强就是大量气体分子作用在器壁单位面积上的平均作用力,气体压强与温度和体积有关。【解答】解:A、由于大量气体分子都在不停地做无规则热运动,与器壁频繁碰撞,使器壁受到一个平均持续的冲力,致使气体对器壁产生一定的压强。根据压强的定义得压强等于作用力比上受力面积,即气体对器壁的压强就是大量气体分子作用在器壁单位面积上的平均作用力。故A正确,B错误。C、气体压强与温度和体积有关。气体分子热运动的平均动能减少,即温度减小,但是如果气体体积也在减小,分子越密集,气体的压强不一定减小,故C错误。D、单位体积的气体分子数增加,分子越密集,但是如果温度降低,分子热运动的平均动能减少,气体的压强不一定增大,故D错误。第1页1共16页故选:A。【点评】加强对基本概念的记忆,基本方法的学习利用,是学好3-3的基本方法.此处高考要求不高,不用做太难的题目2.(6分)某物体左右两侧各有一竖直放置的平面镜,两平面镜相互平行,物体距离左镜4m,右镜8m,如图所示,物体在左镜所成的像中从右向左数的第三个像与物体的距离是()A.24mB.32mC.40mD.48m【考点】H1:光的反射定律;H2:平面镜成像.【分析】物体在左右两个平面镜中都能成像,根据物像到平面镜距离相等作出物体在左右平面镜中成像情况,物体在左平面镜中成像又可以在右平面镜中成像,依次作出像在平面镜中成像【解答】解:(1)物体AB距离左平面镜4m,根据物像到平面镜距离相等,所以物体AB在左平面镜中成像距离左平面镜4m,如图中左1:物体AB距离右平面镜8m,根据物像到平面镜距离相等,所以物体AB在右平面镜中成像距离右平面镜8m,如图中右1。(2)像左1又在右平面镜中成像,像左1距离右平面镜16m,根据物像到平面镜距离相等,所以像左1在右平面镜中成像距离右平面镜16m,如图中右2:像右1又在左平面镜中成像,像右1距离左平面镜20m,根据物像到平面镜距离相等,所以像右1在左平面镜中成像距离左平面镜20m,如图中左2。1616m20m20m8左2右1AB右2第2页|共16页(3)如图中像右2又在左平面镜中成像,像右2距离左平面镜28m,根据物像到平面镜距离相等,所以像右2在左平面镜中成像距离左平面镜28,所以物体在左镜所成的像中从右向左数的第三个像与物体的距离是32m。故选:B。【点评】物体在左右平面镜中进行多次成像,根据物像到平面镜的距离相等,依次判断各次成像位置,是解决本题的关键3.(6分)氦氖激光器能产生三种波长的激光,其中两种波长分别为入=0.6328um,2=3.39um,已知波长为,的激光是氖原子在能级间隔为△E1=1.96eV的两个能级之间跃迁产生的.用△E2表示产生波长为2的激光所对应的跃迁的能级间隔,则△E2的近似值为()A.10.50eVB.0.98eVC.0.53eVD.0.36eV【考点】J4:氢原子的能级公式和跃迁【专题】54N:原子的能级结构专题.【分析】激光光子的能量E=y=hC,激光是氖原子在能级间隔为△E两个能级之间跃迁产生的,则有△E=hC,根据此式分别研究即可求解.【解答】解:由题分析得,△E=hc,△E,=hc,则得,2△E2入L,代入△E1入2解得,△E2≈0.36eV。故选:D。【点评】本题关键要掌握光子的能量公式E=h=hc和玻尔能量跃迁原理.入4.(6分)如图,一段导线abcd位于磁感应强度大小为B的匀强磁场中,且与磁场方向(垂直于纸面向里)垂直.线段ab、bc和cd的长度均为L,且∠abc=∠bcd=135°.流经导线的电流为,方向如图中箭头所示.导线段abcd所受到的磁场的作用力的合力()第3页1共16页
喜欢就支持一下吧
点赞6 分享