2008年高考物理试卷(江苏)(解析卷)

第1页 / 共21页

第2页 / 共21页

第3页 / 共21页

第4页 / 共21页
该文档为免费文档,您可直接下载完整版进行阅读
2008年高考物理试卷(江苏)(解析卷)-初高中资料试题文库
2008年高考物理试卷(江苏)(解析卷)
此内容为免费资源,请登录后查看
0
免费资源
THE END
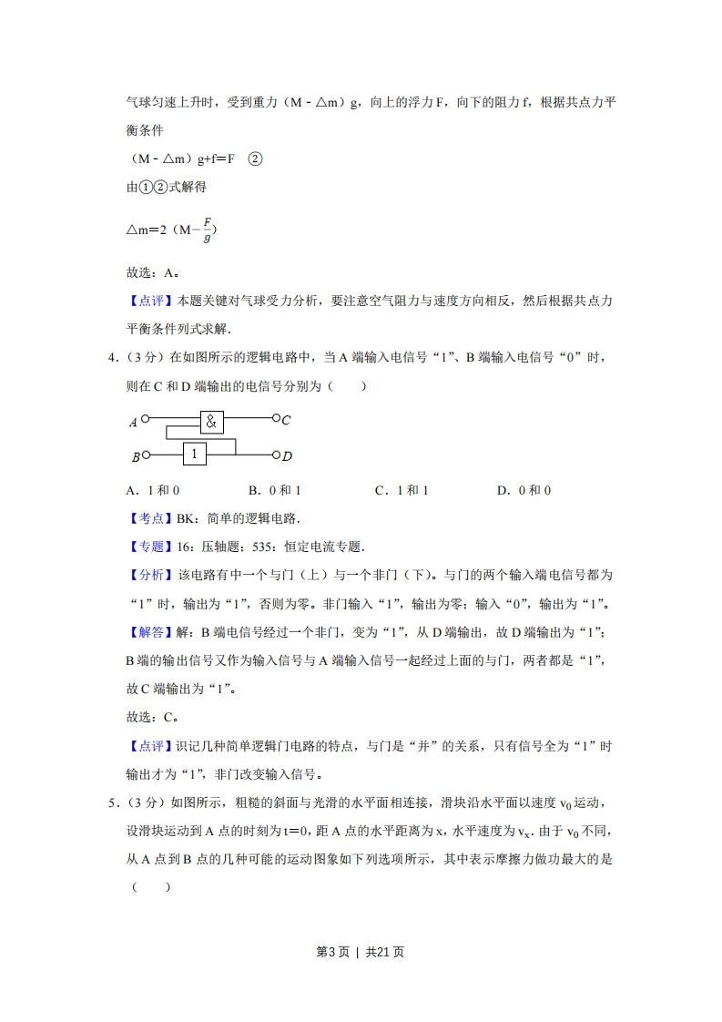
2008年江苏省高考物理试卷解析版套考答案与试题解析一、单项选择题:本题共5小题,每小题3分,共计15分,每小题只有一个选项符合题意.11.(3分)火星的质量和半径分别约为地球的一和一,地球表面的重力加速度为g,则火星102表面的重力加速度约为()A.0.2gB.0.4gC.2.5gD.5g【考点】4F:万有引力定律及其应用【专题】528:万有引力定律的应用专题,【分析】根据星球表面的万有引力等于重力列出等式表示出重力加速度。通过火星的质量和半径与地球的关系找出重力加速度的关系。【解答】解:根据星球表面的万有引力等于重力得:GMmR2=mg解得:9=GMR2火星的质量和半径分别约为地球的二和片,所以火星表面的重力加速度:102g'==0.4g,故B正确,ACD错误:的2故选:B。【点评】求一个物理量之比,我们应该把这个物理量先根据物理规律用己知的物理量表示出来,再进行之比。2.(3分)2007年度诺贝尔物理学奖授子了法国和德国的两位科学家,以表彰他们发现“巨磁电阻效应”.基于巨磁电阻效应开发的用于读取硬盘数据的技术,被认为是纳米技术的第一次真正应用.在下列有关其它电阻应用的说法中.错误的是()A.热敏电阻可应用于温度测控装置中第1页|共21页B.光敏电阻是一种光电传感器C.电阻丝可应用于电热设备中D.电阻在电路中主要起到通过直流、阻碍交流的作用【考点】BB:闭合电路的欧姆定律:GA:常见传感器的工作原理.【专题】535:恒定电流专题【分析】根据热敏电阻、光敏电阻的特性分析各传感器,电阻通过电流时能发热,电阻对任何电流都阻碍【解答】解:A、热敏电阻的原理是通过己知某电阻的电阻值与温度的函数关系,测得该热敏电阻的值即可获取温度,从而应用于温度测控装置中,A说法正确:B、光敏电阻是将光信号与电信号进行转换的传感器,B说法正确:C、电阻丝通过电流会产生热效应,可应用于电热设备中,C说法正确:D、电阻对直流和交流均起到阻碍的作用,D说法错误。故选:D。【点评】考查基本物理常识,应根据具体的题目分析具体的原因3.(3分)一质量为M的探空气球在匀速下降,若气球所受浮力F始终保持不变,气球在运动过程中所受阻力仅与速率有关,重力加速度为g.现欲使该气球以同样速率匀速上升,则需从气球吊篮中减少的质量为()A.2 (M-E)9B.M-2F9C.2M-FD.g【考点】2G:力的合成与分解的运用:3C:共点力的平衡【专题】11:计算题【分析】分别对气球匀速上升和匀速下降过程进行受力分析,根据共点力平衡条件列式求解即可,【解答】解:匀速下降时,受到重力Mg,向上的浮力F,向上的阻力,根据共点力平衡条件Mg=F+f①第2页|共21页气球匀速上升时,受到重力(M-△m)g,向上的浮力F,向下的阻力f,根据共点力平衡条件(M-△m)g+f=F②由①②式解得△m=2M-9故选:A。【点评】本题关键对气球受力分析,要注意空气阻力与速度方向相反,然后根据共点力平衡条件列式求解。4.(3分)在如图所示的逻辑电路中,当A端输入电信号“1”、B端输入电信号“0”时,则在C和D端输出的电信号分别为()oCODA.1和0B.0和1C.1和1D.0和0【考点】BK:简单的逻辑电路.【专题】16:压轴题:535:恒定电流专题【分析】该电路有中一个与门(上)与一个非门(下)。与门的两个输入端电信号都为“1”时,输出为“1”,否则为零。非门输入“1”,输出为零:输入“0”,输出为“1”。【解答】解:B端电信号经过一个非门,变为“1”,从D端输出,故D端输出为“1”:B端的输出信号又作为输入信号与A端输入信号一起经过上面的与门,两者都是“1”,故C端输出为“1”。故选:C。【点评】识记几种简单逻辑门电路的特点,与门是“并”的关系,只有信号全为“1”时输出才为“1”,非门改变输入信号。5.(3分)如图所示,粗糙的斜面与光滑的水平面相连接,滑块沿水平面以速度Vo运动,设滑块运动到A点的时刻为t=0,距A点的水平距离为x,水平速度为Vx·由于Vo不同,从A点到B点的几种可能的运动图象如下列选项所示,其中表示摩擦力做功最大的是()第3页1共21页
喜欢就支持一下吧
点赞15 分享