2023年高考物理试卷(福建)(解析卷)

第1页 / 共19页

第2页 / 共19页

第3页 / 共19页

第4页 / 共19页
该文档为免费文档,您可直接下载完整版进行阅读
2023年高考物理试卷(福建)(解析卷)-初高中资料试题文库
2023年高考物理试卷(福建)(解析卷)
此内容为免费资源,请登录后查看
0
免费资源
THE END
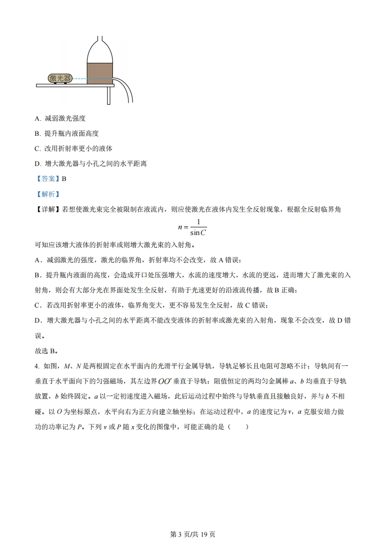
2023年福建省高考物理试卷1.“祝融号”火星车沿如图所示路线行驶,在此过程中揭秘了火星乌托邦平原浅表分层结构,该研究成果被列为“2022年度中国科学十大进展”之首。“祝融号”从着陆点0处出发,经过61天到达M处,行驶路程为585米:又经过23天,到达N处,行驶路程为304米。己知O、M间和MN间的直线距离分别约为463米和234米,则火星车()A.从O处行驶到N处的路程为697米B.从O处行驶到N处的位移大小为889米C.从O处行驶到M处的平均速率约为20米/天D.从M处行驶到N处的平均速度大小约为10米/天【答案】D【解析】【详解】A.由题意可知从O到N处的路程为SON =SOM +SMN =585m+304m=889m故A错误:B.位移的大小为两点之间的直线距离,O、M、N三点大致在一条直线上,则从O到N处的位移大小为XoN=XOM +XMN =463m+234m=697m故B错误:C.平均速率为路程与时间的比值,故从O行驶到M处的平均速率为0M-S=585米/天9.60米/天foM 61故C错误:D.平均速度大小为位移与时间的比值,则从M行驶到N处的平均速度为第1页供19页=巡=234米利天≈10米/天fM123故D正确。故选D。2.一简谐横波在1=0时刻的波形图如图所示,该简谐波沿x轴正方向传播,周期T=2.5s,质点P的横坐标x=8m,则()/m40.2510152025xim-0.25A.简谐波的波长为15mB.简谐波的波速是8m/sC.简谐波的振幅为0.5mD.1=0时,P向y轴负方向运动【答案】B【解析】【详解】A.由图可知波长为20m,故A错误:B.波速为V==8m/s故B正确:C.由图知振幅为0.25m,故C错误:D.该简谐波沿x轴正方向传播,根据上下坡法可知,1=0时,P向y轴正方向运动,故D错误。故选B。3.如图,一教师用侧面开孔的透明塑料瓶和绿光激光器演示“液流导光”实验。瓶内装有适量清水.水从小孔中流出后形成了弯曲的液流。让激光水平射向小孔,使光束与液流保持在同一竖直平面内,观察到光束沿着弯曲的液流传播。下列操作中,有助于光束更好地沿液流传播的是()第2页供19页傲光器A.减弱激光强度B.提升瓶内液面高度C.改用折射率更小的液体D.增大激光器与小孔之间的水平距离【答案】B【解析】【详解】若想使激光束完全被限制在液流内,则应使激光在液体内发生全反射现象,根据全反射临界角1n=-sinC可知应该增大液体的折射率或则增大激光束的入射角。A.减弱激光的强度,激光的临界角,折射率均不会改变,故A错误:B,提升瓶内液面的高度,会造成开口处压强增大,水流的速度增大,水流的更远,进而增大了激光束的入射角,则会有大部分光在界面处发生全反射,有助于光速更好的沿液流传播,故B正确:C,若改用折射率更小的液体,临界角变大,更不容易发生全反射,故C错误:D.增大激光器与小孔之间的水平距离不能改变液体的折射率或激光束的入射角,现象不会改变,故D错误。故选B。4.如图,M、N是两根固定在水平面内的光滑平行金属导轨,导轨足够长且电阻可忽略不计:导轨间有一垂直于水平面向下的匀强磁场,其左边界OO'垂直于导轨:阻值恒定的两均匀金属棒α、b均垂直于导轨放置,b始终固定。α以一定初速度进入磁场,此后运动过程中始终与导轨垂直且接触良好,并与b不相碰。以O为坐标原点,水平向右为正方向建立轴坐标:在运动过程中,a的速度记为",克服安培力做功的功率记为P。下列v或P随x变化的图像中,可能正确的是()第3页供19页
喜欢就支持一下吧
点赞7 分享