2015年高考物理试卷(浙江)(6月)(解析卷)

第1页 / 共14页

第2页 / 共14页

第3页 / 共14页

第4页 / 共14页
该文档为免费文档,您可直接下载完整版进行阅读
2015年高考物理试卷(浙江)(6月)(解析卷)-初高中资料试题文库
2015年高考物理试卷(浙江)(6月)(解析卷)
此内容为免费资源,请登录后查看
0
免费资源
THE END
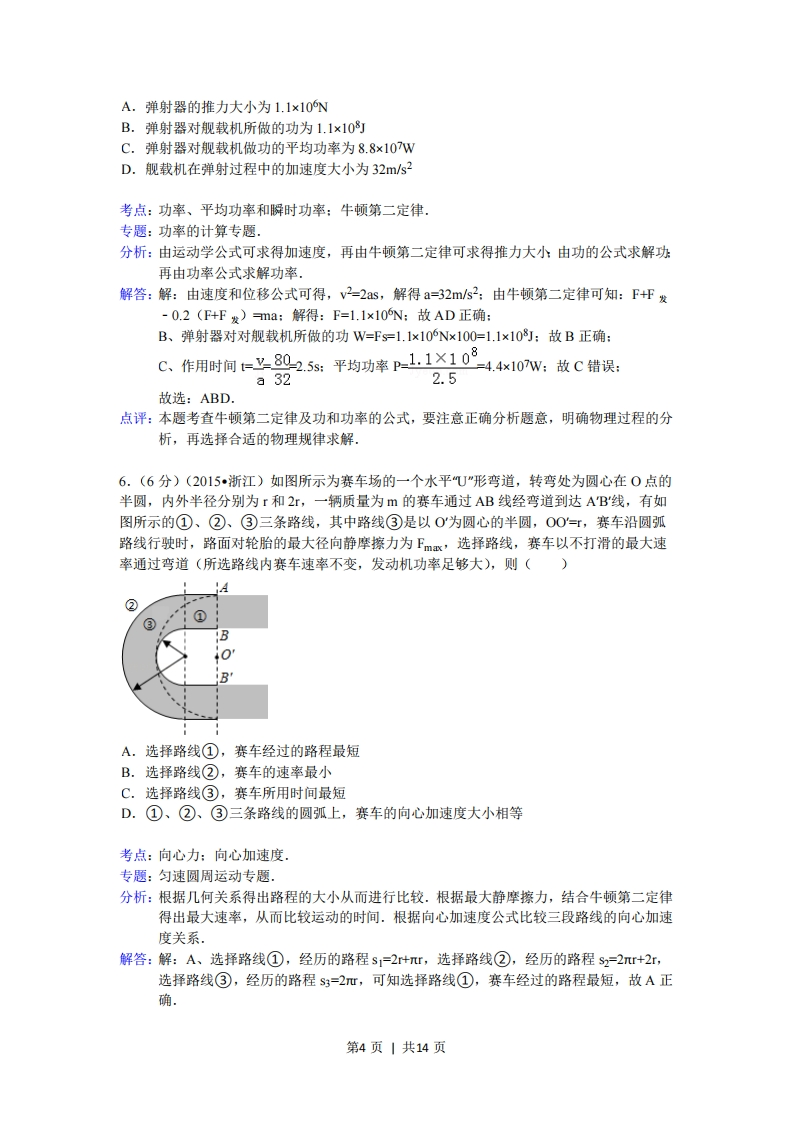
参考答案与试题解析一、选择题(共4小题,每小题6分,满分24分)1.(6分)(2015,浙江)下列说法正确的是()A.电流通过导体的热功率与电流大小成正比B.力对物体所做的功与力的作用时间成正比C.电容器所带电荷量与两极间的电势差成正比D.弹性限度内,弹簧的劲度系数与弹簧伸长量成正比考点:焦耳定律:弹性势能:电容.分析:明确热功率、功的公式、电容的定义及胡克定律公式的意义进行分析,明确各物理量的决定因素。解答:解:A、由P=R可知,电流通过导体的热功率与电流的平方成正比:故A错误:B、力做功W=FL,与力的作用时间无关:故B错误:C、由C=可知,电容器所带电荷量与两极间的电势差成正比:故C正确:D、劲度系数由弹簧本身的性质决定,无伸长量无关:故D错误:故选:C点评:本题考查基本公式的掌握,要注意各物理量的决定因素,特别注意一些比值定义法的意义2.(6分)(2015·浙江)如图所示,气垫导轨上滑块经过光电门时,其上的遮光条将光遮住,电子计时器可自动记录遮光时间△,测得遮光条的宽度为△x,用A近似代表滑块通过光△t电门时的瞬时速度,为使A更接近瞬时速度,正确的措施是()△t光源遮光条光敏管A.换用宽度更窄的遮光条B.提高测量遮光条宽度的精确度C.使滑片的释放点更靠近光电门D.增大气垫导轨与水平面的夹角考点:探究小车速度随时间变化的规律。专题:实验题分析:明确平均速度代替瞬时速度的方法,应明确我们是利用△x趋向于0时的平均速度可近似等于瞬时速度。解答:解:本题中利用平均速度等效替代瞬时速度:故只能尽量减小计算平均速度的位移,第1页|共14页即换用宽度更窄的遮光条:故A正确:BCD错误:故选:A.点评:解答本题应掌握关键问题,要使位移与时间的比值更接近一个瞬间只能减小宽度:其他实验方法均无能为力.3.(6分)(2015浙江)如图所示为静电力演示仪,两金属极板分别固定于绝缘支架上,且正对平行放置,工作时两板分别接高压直流电源的正负极,表面镀铝的乒乓球用绝缘细线悬挂在两金属极板中间,则()左高压直流电源A,乒乓球的左侧感应出负电荷B.乒乓球受到扰动后,会被吸在左极板上C.乒乓球共受到电场力、重力和库仑力三个力的作用D.用绝缘棒将乒乓球拔到与右极板接触,放开后乒乓球会在两极板间来回碰撞考点:电势差与电场强度的关系。专题:电场力与电势的性质专题分析:根据静电感应现象明确小球的带电情况,再利用电荷守恒定律进行分析,明确小球与极板相碰后的运动情况,即可分析小球的运动情况,解答:解:A、由于球表面镀有金属,故在电场作用下会产生感应电荷:金属极板右侧为正,则负电荷将向右移动,故右侧带有负电荷:故A错误:B、乒乓球与极板相碰后,在接触过程中,电荷重新分布,使球与极板带同种电荷:故将会排斥:因此乒乓球会在两极板间来回碰撞:故B错误,D正确:C、乒乓球共受到电场力、重力、拉力三个力的作用:故C错误:故选:D点评:本题考查静电现象的应用,要注意分析静电感应和接触起电的性质,明确库仑力为电场力的一种4.(6分)(2015·浙江)如图所示为足球球门,球门宽为L,一个球员在球门中心正前方距离球门s处高高跃起,将足球顶入球门的左下方死角(图中P点),球员顶球点的高度为h,足球做平抛运动(足球可看成质点,忽略空气阻力),则()P球门缘A.足球位移的大小2第2页|共14页B足球初速度的大小Vo=足球末速度的大小V=2hD.足球初速度的方向与球门线夹角的正切值tan=2s考点:平抛运动专题:平抛运动专题。分析:首先要根据几何关系确定足球运动的轨迹,然后确定水平方向的位移,再由平抛运动的规律求出足球的初速度的大小:根据动能定理在确定足球的末速度的大小以及足球初速度的方向与球门线夹角的正切值。解答:解:A、由题可知,足球在水平方向的位移大小为:xxs2+(1),所以足球的总位移:X日s2+h2+故A错误:4B、足球运动的时间:2h.所以足球的初速度的大小:V0=(:+2)·故B正确C足球运动的过程中重力做功,由动能定理得:g)nv2-v子联立以上名2mvG式得:2ha+s)+2gh故C错误D、由几何关系可得足球初速度的方向与球门线夹角的正切值a0三一L故D错误.故选:B点评:该题结合日常生活中的实例考查平抛运动、动能定理等知识点的内容,题目中抛出点的位置与球门组成的几何关系是解题过程中的关键,也是容易出现错误的地方.二、选择题(本题共3小题。在每小题给出的四个选项中,至少有一个选项是符合题目要求的。全部选对的得6分,选对但不全的得3分,有选错的的0分)5.(6分)(2015•浙江)我国科学家正在研制航母舰载机使用的电磁弹射器,舰载机总质量为3.0x104kg,设起飞过程中发动机的推力恒为1.0x10N,弹射器有效作用长度为100m,推力恒定,要求舰载机在水平弹射结束时速度大小达到80ms.弹射过程中舰载机所受总推力为弹射器和发动机推力之和,假设所受阻力为总推力的20%,则()第3页|共14页
喜欢就支持一下吧
点赞11 分享