2013年高考英语试卷(广东)(解析卷)

第1页 / 共24页

第2页 / 共24页

第3页 / 共24页

第4页 / 共24页
该文档为免费文档,您可直接下载完整版进行阅读
2013年高考英语试卷(广东)(解析卷)-初高中资料试题文库
2013年高考英语试卷(广东)(解析卷)
此内容为免费资源,请登录后查看
0
免费资源
THE END
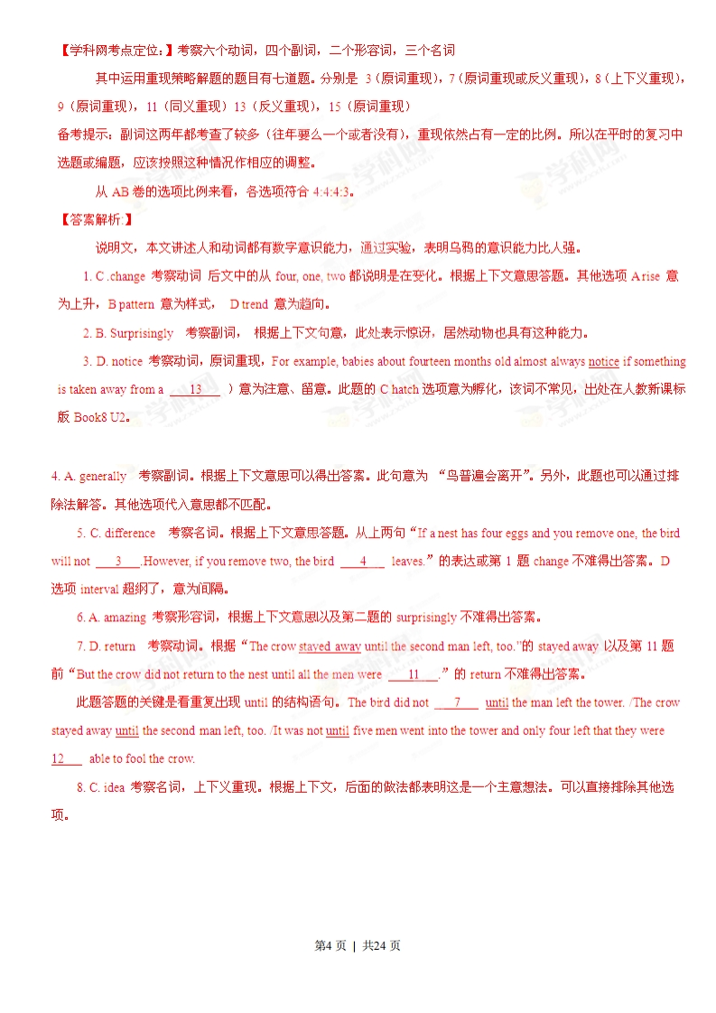
2013年高考广东卷英语解析(精编版)难度偏易。与去年相当,考点全面,覆盖全部高考考纲考点。很好的兼顾了试题的公平性、作答的可操作性以及对考生区分度的试题。我们可以看到整卷各个篇章的内容,基本上都是同学在平常学习生活在各种媒体报道上会看到听到了解到的内容,而这样的内容本身可以大大降低不同生活的环境对来自不同地方的考生在作答时候的影响,从而保证了它的一个公平性。第二方面,各个题型的题目设置都很到位地考察了考生在各个方面的英语学科的能力。全卷的文本信息和知识都是在高三学生的认知能力范围内,体现了国家英语课程标准(新课标)的理念与目标要求。与往年相比,有规律可循,但也有所不同。如完形填空的重现考察较少。副词和去年一年都是较多。出现了两个超纲选项的词hatch和interval.语法填空考点分布与往年有所不同,考察了两个词性变化,没有考察代词。阅读理解方面,考察直接从文章中找答案的情况较少,干扰出现的情况较多,增加了试题的难度。写作命题的出处来自于新闻时事,这是和往年非常不同的地方,几乎无法想象会考这样的题目。往年考察的都会和学校生活相关。尽管如此,学生还是有东西写。给2014届备考的启示:这给到我们的启示是,基础依然是王道,不能依靠猜题押题来备考。应该从高三第一轮的备考开始就做好每一个阶段的复习内容,考点一定要分布均匀,高频考点还是要特别关注。从细节上,策略上,大局上把备考做好。当前的完形填空,语法填空都可以在网络上找到出处,第三篇阅读理解之前有某地的完形填空都是这份材料。但都是有所改编或者换一种考法。所以我们自己命题时一定要对材料进行一些修改,换一种表达等。另外,也不能因为平时做过类似的题目就认为学生会考得很好。更不能认为题目简单好做,学生就一定会考得好。本解析为学科网名师解析团队原创,授权学科网独家使用,如有盗用,依法追责!绝密★启用前试卷类型:A2013年普通高等学校招生全国统一考试(广东卷)英语本试卷共12页,三大题,满分135分.考试用时120分钟第1页|共24页注意事项:1答卷前,考生务必用黑色笔迹的钢笔或签字笔将自己的姓名和考生号、考场号、座位号填写在答题卡上。用2B铅笔将试卷类型(A)填涂在答题卡相应的位置上。将条形码横贴在答题卡右上角“条形码粘贴处”。2选择题每小题选出答案后,用2B铅笔把答题卡上对应题目选项的答案信息点涂黑:如需改动,用橡皮擦干净后,再选涂其他答案,答案不能答在试卷上。3.非选择题必须用黑色字迹的钢笔或签字笔作答,答案必须写在答题卡各题目指定区域内相应位置上:如需改动,先划掉原来的答案,然后再写上新的答案:不准使用铅笔和涂改液。不按以上要求作答的答案无效。4考生必须保持答题卡的整洁,考试结束后,将试题与答题卡一并交回。I语言知识及应用(共两节,满分45分)第一节完形填空(共15小题:每小题2分,满分30分)阅读下面短文,掌握其大意,然后从1~15各题所给的A、B、C和D项中,选出最佳选项,并在答题卡上将该项涂黑。Number sense is not the ability to count.It is the ability to recognize a 1 in number.Human beings are bomwith this ability.2,experiments show that many animals are,too.For example,many birds have good numbersense.If a nest has four eggs and you remove one,the bird will not 3However,if you remove two,the bird 4leaves.This means that the bird knows the5 between two and three.Another interesting experiment showed a bird's 6 number sense.A man was trying to take a photo of a crow(that had a nest in a tower,but the crow always left when she saw him coming.The bird did not 7 until theman left the tower.The man had an 8.He took another man with him to the tower.One man left and the otherstayed,but they did not 9 the bird.The crow stayed away until the second man left,too.The experiment was10with three men and then with four men.But the crow did not retum to the nest until all the men were 11.Itwas not until five men went into the tower and only four left that they were 12 able to fool the crow.How good is a human's number sense?It's not very good.For example,babies about fourteen months old almostalways notice if something is taken away from a 13 group.But when the number goes beyond three or four,thechildren are 14 fooled.It seems that number sense is something we have in common with many animals in this world,and that our human15is not much better than a crow's1.A.niseB.patternC.changeD.trend2.A.ImportantlyB.SurprisinglyC.DisappointedlyD.Fortunately3.A.surviveB.careC.hatchD.notice又A.generallyB.sincerelyC.casuallyD.deliberately5.A.distanceB.rangeC.differentD.interval6.A.amazingB.annoyingC.satisfyingD.disturbing第2页|共24页7.A.relaxB.recoverC.reactD.returnA.appointmentB.excuseC.ideaD.explanation9.A.foolB.hurtC.catchD.kill10.A.reportedB.r
喜欢就支持一下吧
点赞9 分享