2012年高考化学试卷(四川)(解析卷)

第1页 / 共8页

第2页 / 共8页

第3页 / 共8页

第4页 / 共8页
该文档为免费文档,您可直接下载完整版进行阅读
2012年高考化学试卷(四川)(解析卷)-初高中资料试题文库
2012年高考化学试卷(四川)(解析卷)
此内容为免费资源,请登录后查看
0
免费资源
THE END
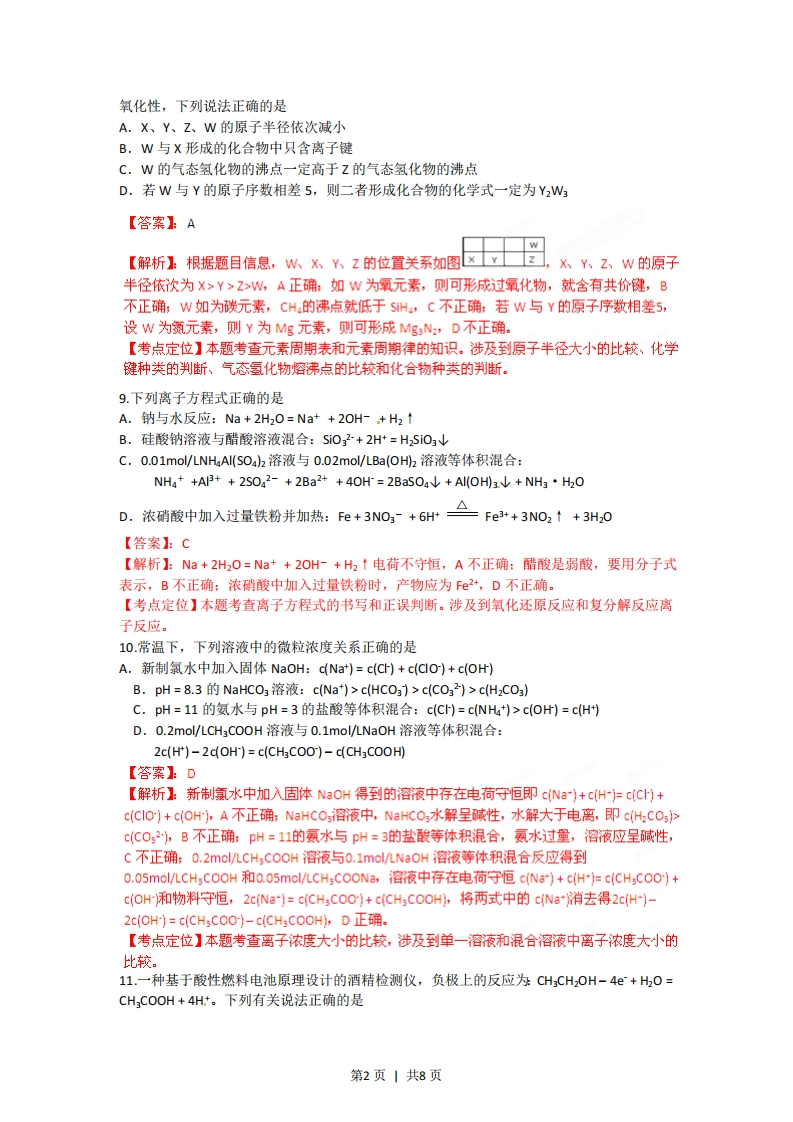
【试卷总评】1试题继续坚持考查学生的基础知识,考查的内容都是重点内容。如:化学与生活(第6题)、阿伏加德罗常数(第7题)、元素周期表和元素周期律(第8题)、离子方程式正误判断(第9题)、离子浓度大小的比较(第10题)、原电池(第11题)、化学反应速率和化学平衡(第12题)、无机化合物的计算(第13题)、无机推断(第26题)、有机反应类型的判断、有机分子中原子共面的判断、有机化学方程式的书写等(第27题)、仪器的识别、气密性的检查、实验误差解释、相关计算、实验评价及设计(第28题)、化学式的推断、方程式书写、热化学方程式的书写、同分异构体的书写(第29题):2.紧扣教材。如第9题四个离子方程式均直接源自课本内容。它对教学中重视教材的使用会起到不可估量的作用。3.注重实验能力的考查。化学是以实验为基础的科学。《考试说明》明确指出“设计和完成实验的能力”,可见高考对实验能力的要求是比较高的。试卷中28题以制取H3和氨气中N、H原子个数测定来考查化学实验基础知识,涉及到仪器的识别、气密性的检查、实验误差解释、相关计算、实验评价及设计:总之,2012年化学试题的质量是好的,能较好区分考生知识和能力水平的高低,同时它的命题思想对今后的中学化学教学发挥了良好的指挥棒的作用2012年全国高考(四川卷)理综综合化学部分6.下列关于“化学与健康”的说法不正确的是A.服用铬含量超标的药用胶囊会对人体健康造成危害B.食用一定量的油脂能促进人体对某些维生素的吸收C.“血液透析”利用了胶体的性质D.光化学烟雾不会起呼吸道疾病【答案】D【解析】铬对人体有害,A正确:油脂能促进脂溶性维生素的吸收,B正确:血液是蛋白质溶液,具有胶体的性质,“血液透析”利用了胶体渗析的性质,C正确:光化学烟雾会引起呼吸道疾病,D不正确。【考点定位】考查化学与生活知识,铬污染、维生素的吸收、“血液透析”、光化学烟雾等。7.设Na为阿伏加德罗常数的值,下列叙述正确的是A.标准状况下,33.6L氟化氢中含有氟原子的数目为1.5WaB.常温常压下,7.0g乙烯与丙烯的混合物中含有氢原子的数目为NAC.50mL18.4mol/L浓硫酸与足量铜微热反应,生成S02分子数目为0.46NaD.某密闭容器盛有0.1molN2和0.3moH2,在一定条件下充分反应,转移电子的数目为0.6Na【答案】B【解析】氟化氢分子易形成二聚或三聚分子,故33.6L氟化氢中含有氟原子的数目不一定为1.5Wa,A不正确;乙烯与丙烯的最简式都为CH2,则7.0g乙烯与丙烯的混合物中含N(H)=NaX7.0g/14g/mo]X2=W,B正确,随着反应的进行,浓硫酸浓度降低,变成稀硫酸后,不再反应,生成S0分子数目应小于0.46N,C不正确:N和H:反应是可逆反应,不能进行到底,故转移的电子数目小于0.6N,D不正确。【考点定位】本题考查阿佛加德罗常数的有关知识,涉及到分子数目、原子数目、电子数目及氧化还原反应的计算。8己知W、X、Y、Z为短周期元素,W、Z同主族,X、Y、Z同周期,W的气态氢化物的稳定性大于Z的气态氢化物稳定性,X、Y为金属元素,X的阳离子的氧化性小于Y的阳离子的第1页1共8页氧化性,下列说法正确的是A.X、Y、Z、W的原子半径依次减小B.W与X形成的化合物中只含离子键C.W的气态氢化物的沸点一定高于Z的气态氢化物的沸点D.若W与Y的原子序数相差5,则二者形成化合物的化学式一定为Y2W3【答案】Aw【解析1根据题目信息,w、X、Y、z的位置关系如图x工,X、Y、Z、w的原子半径依次为X>Y>Z>W,A正确:如W为氧元素,则可形成过氧化物,就含有共价键,B不正确;W如为碳元素,CH:的沸点就低于SiH,C不正确:若W与Y的原子序数相差5,设W为氮元素,则Y为Mg元素,则可形成MgN,D不正确。【考点定位】本题考查元素周期表和元素周期律的知识。涉及到原子半径大小的比较、化学键种类的判断、气态氢化物熔沸点的比较和化合物种类的判断。9.下列离子方程式正确的是A.钠与水反应:Na+2Hz0=Na++2OH-+H2↑B.硅酸钠溶液与醋酸溶液混合:SiO2+2H+=H2SiO3C.0.01mol/LNHA(S0a2溶液与0.02mol/LBa(OH2溶液等体积混合:NH4++AI3++2S042-+2Ba2++4OH=2BaS04↓+AI(OH)3↓+NH3·H2OD.浓硝酸中加入过量铁粉并加热:Fe+3NO,+6H:△Fer+3NO,↑+3H,0【答案】:C【解析】:Na+2H20=Na++2OH-+H2↑电荷不守恒,A不正确:醋酸是弱酸,要用分子式表示,B不正确:浓硝酸中加入过量铁粉时,产物应为F2+,D不正确。【考点定位】本题考查离子方程式的书写和正误判断。涉及到氧化还原反应和复分解反应离子反应。10.常温下,下列溶液中的微粒浓度关系正确的是A.新制氯水中加入固体NaOH:dNa)=c(C)+c(CIO)+c(OH)B.pH=8.3的NaHCO3溶液:c(Na)>c(HCO3)>c(CO32)>c(HzCO3)C.pH=11的氨水与pH=3的盐酸等体积混合:c(C)=cNH)>c(OH)=c(H)D.0.2mol/LCH3CO0H溶液与0.1mol/LNaOH溶液等体积混合:2c(H)-2dOH)=c(CHaCOO)-dCHaCOOH)【答案】D【解析】新制氯水中加入固体NaOH得到的溶液中存在电荷守恒即c(Na)+c(H=c(C)+c(CIO)+c(OH,A不正确;NaHCO溶液中,NaHCO水解呈碱性,水解大于电离,即c(H2CO)c(CO2,B不正确;pH=11的氨水与pH=3的盐酸等体积混合,氨水过量,溶液应呈碱性,C不正确;0.2 nol/LCH,COOH溶液与0.1 mol/LNaOH溶液等体积混合反应得到0.O5mol/LCH:COOH和0.05 mol/LCH;COONa,溶液中存在电荷守恒c(Na)+cH=c(CH:COO)+c(OH和物料守恒,2c(Na)=c(CH:C00j+cCH;CO0H,将两式中的c(Na消去得2c(H)-2c(OH)=c(CHCO0)-c(CH:COOH,D正确.【考点定位】本题考查离子浓度大小的比较,涉及到单一溶液和混合溶液中离子浓度大小的比较。11.一种基于酸性燃料电池原理设计的酒精检测仪,负极上的反应为CHgCH2OH-4e+H2O=CH COOH+4H+。下列有关说法正确的是第2页1共8页A.检测时,电解质溶液中的H+向负极移动B.若有0.4mol电子转移,则在标准状况下消耗4.48L氧气C.电池反应的化学方程式为:CH3 CH2OH+O2=CH3COOH+Hz0D.正极上发生的反应为:O2+4e+2H20=40H【答案】c【解析】该燃料电池的电极反应式分别为正极:O2+4e+4H=2H,O,负极:CHCH,OH-4+H20=CH;COOH+4H,电解质溶液中的H应向正极移动(正极带负电),A不正确,根据正极反应式,若有0.4mcl电子转移,则在标准状况下消耗2.24L氧气,B不正确;将正负极电极反应式叠加得CHCH2OH+O,=CH;COOH+H:O,C正确:根据正极反应式可知,D不正确。【考点定位】本题考查原电池
喜欢就支持一下吧
点赞10 分享