2013年高考化学试卷(新课标Ⅱ)(空白卷)

第1页 / 共8页

第2页 / 共8页

第3页 / 共8页
该文档为免费文档,您可直接下载完整版进行阅读
2013年高考化学试卷(新课标Ⅱ)(空白卷)-初高中资料试题文库
2013年高考化学试卷(新课标Ⅱ)(空白卷)
此内容为免费资源,请登录后查看
0
免费资源
THE END
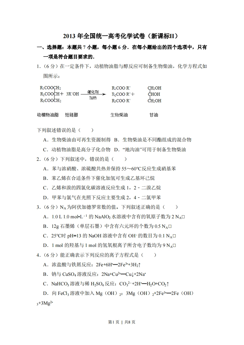
2013年全国统一高考化学试卷(新课标)一、选择题:本题共7小题,每小题6分,在每小题给出的四个选项中,只有一项是符合题目要求的。1.(6分)在一定条件下,动植物油脂与醇反应可制备生物柴油,化学方程式如图所示:RiCOOCH2RICOO RCH2OHR,COOCH+3R'OH催化剂,R2COO R+CHOHR:COOCH2加热R3COO R'CH2OH动植物油脂短链醇生物柴油甘油下列叙述错误的是()A.生物柴油由可再生资源制得B.生物柴油是不同酯组成的混合物C.动植物油脂是高分子化合物D.“地沟油”可用于制备生物柴油2.(6分)下列叙述中,错误的是()A,苯与浓硝酸、浓硫酸共热并保持55~60℃反应生成硝基苯B.苯乙烯在合适条件下催化加氢可生成乙基环己烷C.乙烯和溴的四氯化碳溶液反应生成1,2-二溴乙烷D.甲苯与氯气在光照下反应主要生成2,4-二氯甲苯3.(6分)NA为阿伏加德罗常数的值。下列叙述正确的是()A.1.0L1.0molL1的NaA1O2水溶液中含有的氧原子数为2NA口B.12g石墨烯(单层石墨)中含有六元环的个数为0.5NA口C.25C时pH=13的NaOH溶液中含有OH的数目为0.1Na口D.1mol的羟基与1mol的氢氧根离子所含电子数均为9Na口4.(6分)能正确表示下列反应的离子方程式是()A.浓盐酸与铁屑反应:2Fe+6H一2Fe3+3H2↑B.钠与CuSO4溶液反应:2Na+Cu2一Cu+2NaC.NaHCO3溶液与稀H2SO4反应:CO32-+2H一HO+CO2tD.向FeCl3溶液中加入Mg(OH)2:3Mg(OH)2+2Fe3一2Fe(OH)3+3Mg2第1页|共8页5.(6分)ZEBRA”蓄电池的结构如图所示,电极材料多孔Ni/NiCl2和金属钠之间由钠离子导体制作的陶瓷管相隔。下列关于该电池的叙述错误的是()NaAICla多孔Ni/Nic钠离子导电液体金属钠钢壳A.电池反应中有NaCI生成B.电池的总反应是金属钠还原三价铝离子C.正极反应为:NiCl2+2e一Ni+2ClD,钠离子通过钠离子导体在两电极间移动6.(6分)在1200℃时,天然气脱硫工艺中会发生下列反应:HS(g)+302(g)-SO2(g)+H,0(g)△H22Hsg)+02(g)-S:(g)+2H,0(g)△hH2S(g)+号02(g)-S(g)+H0(g)△H2S(g)-S2(g)△H4则△H4的正确表达式为()A.△-号(△+A~3△H)B.△H-号(3△-△H-△)C.△l-号(△+A,-3△H)D.△H-(△H-AH-3△H)7.(6分)室温时,M(OH)2(s)=M2(aq)+2OH(aq)Ksp=a,c(MP)=b mol-L1时,溶液的pH等于()A.2g()B.28()C.14*28(g)D.14+g()b2二、解答题(共6小题,满分58分)8,(15分)正丁醛是一种化工原料。某实验小组利用如图所示装置合成正丁醛。发生的反应如下:CH3CH2CH2CH2OHCzICH;CH.CH2CHO.H2S0g△第2页|共8页反应物和产物的相关数据列表如下:沸点/C密度/gcm3水中溶解性正丁醇117.20.8109微溶正丁醛75.70.8017微溶实验步骤如下:将6.0gNa2Cr2O,放入100mL烧杯中,加30mL水溶解,再缓慢加入5mL浓硫酸,将所得溶液小心转移至B中。在A中加入4.0g正丁醇和几粒沸石,加热。当有蒸汽出现时,开始滴加B中溶液。滴加过程中保持反应温度为90~95℃,在E中收集90℃以上的馏分。将馏出物倒入分液漏斗中,分去水层,有机层干燥后蒸馏,收集75~77℃馏分,产量2.0g。回答下列问题:(1)实验中,能否将Na2Cr2O,溶液加到浓硫酸中,说明理由(2)加入沸石的作用是若加热后发现未加入沸石,应采取的正确方法是(3)上述装置图中,B仪器的名称是D仪器的名称是(4)分液漏斗使用前必须进行的操作是(填正确答案标号)。a.润湿b.干燥c.检漏d.标定(5)将正丁醛粗产品置于分液漏斗中分水时,水在层(填“上”或“下”)。(6)反应温度应保持在90~95℃,其原因是(7)本实验中,正丁醛的产率为%。第3页|共8页
喜欢就支持一下吧
点赞8 分享