2019年高考地理试卷(新课标Ⅲ)(解析卷)

第1页 / 共11页

第2页 / 共11页

第3页 / 共11页

第4页 / 共11页
该文档为免费文档,您可直接下载完整版进行阅读
2019年高考地理试卷(新课标Ⅲ)(解析卷)-初高中资料试题文库
2019年高考地理试卷(新课标Ⅲ)(解析卷)
此内容为免费资源,请登录后查看
0
免费资源
THE END
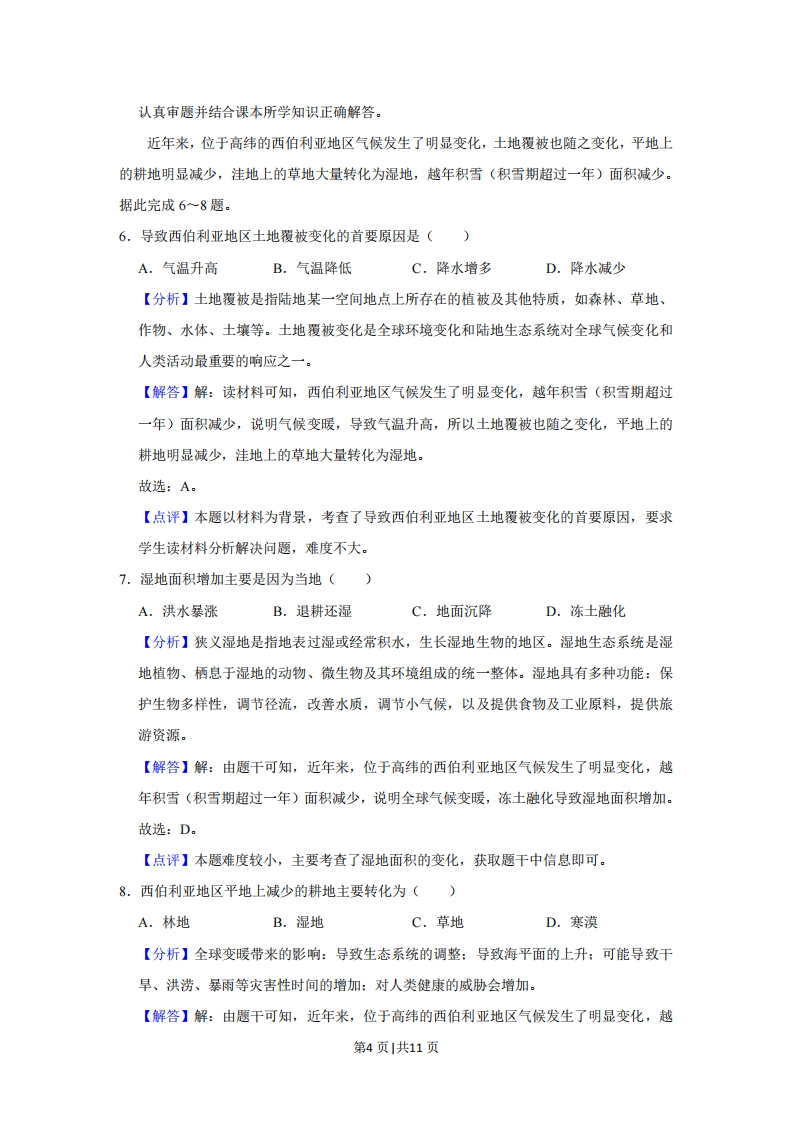
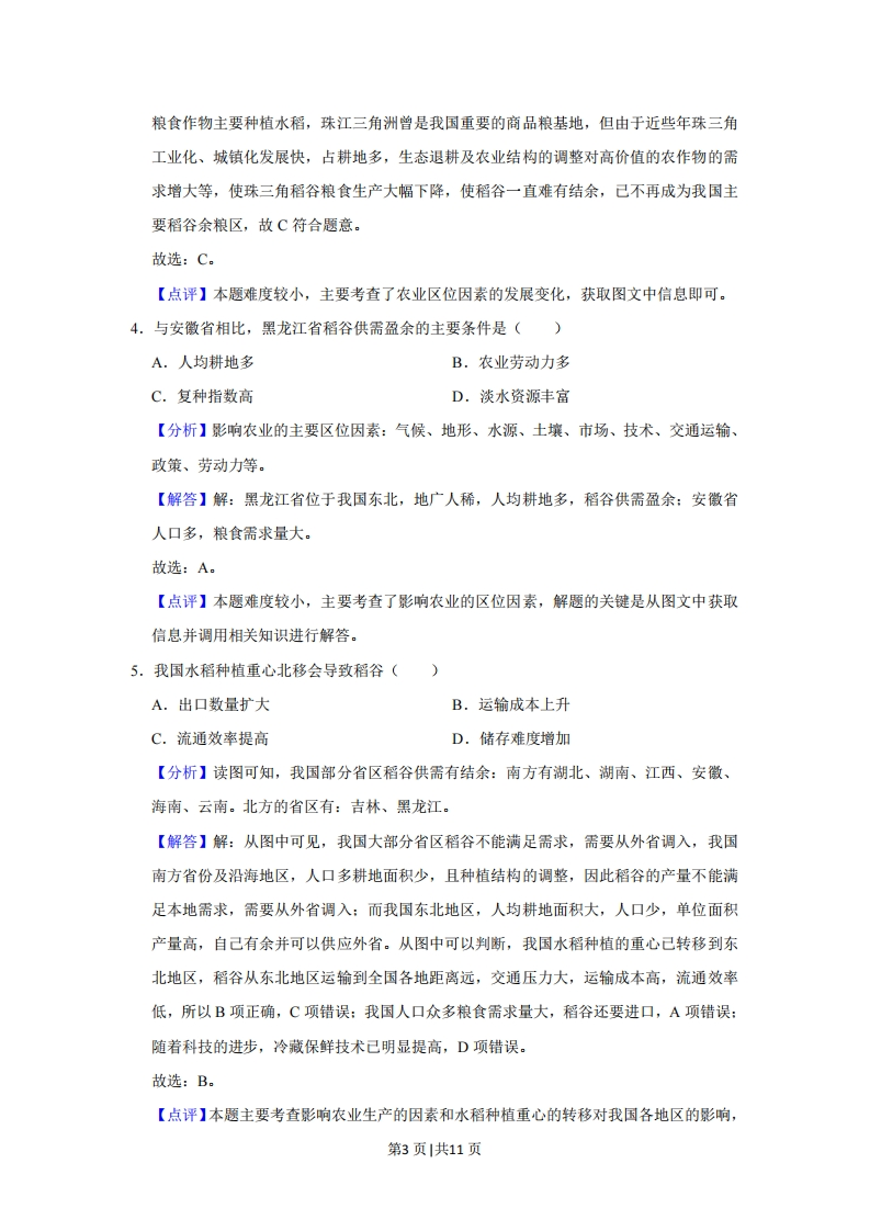
2019年全国统一高考地理试卷(新课标Ⅲ)◆考答案与试题解析一、选择题:本题共4小题,年小题8分,共44分。在每小题给出的四个选项中,只有一项是符合题目要求的。我国人口众多,生活垃圾产生量巨大,迫切需要对垃圾进行无害化、资源化处理。近些年,某企业开发了厨余垃圾自动处理系统,并在全国很多城市推广。如图示意该厨余垃圾自动处理系统的主要工艺流程。据此完成1~2题。180kg沼气发电150W·h工业油脂废渣生产沼气80m有机渣杂物分抹提取生物油脂20kg厨余垃圾1t1.厨余垃圾是图示自动处理系统中的(A.废料B.原料C.能源D.产品【分析】厨余垃圾处理机主要采用高温微生物降解技术,利用微生物生化原理对厨余食物或有机物进行降解,厨余成份:碳水化合物、蛋白质、脂肪,在厨余垃圾处理机内经24小时降解后,将90%的食物转化成水蒸汽、二氧化碳,并生成10%的有机肥,深加工后应用在有机肥种植上,实现厨余垃圾减量化、无害化、资源化。【解答】解:读该厨余垃圾自动处理系统的主要工艺流程图,厨余垃圾自动处理系统中厨余垃圾是作为无害化、资源化处理的对象,是处理系统中最初阶段的输入物,即原料。故选:B。【点评】本题难度较小,主要考查了厨余垃圾自动处理系统,理解即可。2.符合图示自动处理系统局部工艺流程的是()A.废渣→生产沼气→沼气发电B.工业油脂→提取生物油脂→有机渣C.有机渣→生产沼气→废渣D.生产沼气→有机渣→提取生物油脂第1页1共11页【分析】厨余垃圾处理机主要采用高温微生物降解技术,利用微生物生化原理对厨余食物或有机物进行降解,厨余成份:碳水化合物、蛋白质、脂肪,在厨余垃圾处理机内经24小时降解后,将90%的食物转化成水蒸汽、二氧化碳,并生成10%的有机肥,深加工后应用在有机肥种植上,实现厨余垃圾减量化、无害化、资源化。【解答】解:读该厨余垃圾自动处理系统的主要工艺流程图,主要采用高温微生物降解技术,利用微生物生化原理对厨余食物或有机物进行降解,将90%的食物转化成水蒸汽、二氧化碳,并生成10%的有机肥,符合图示自动处理系统局部工艺流程的是有机渣→生产沼气→废渣。故选:C。【点评】本题难度较小,主要考查了厨余垃圾自动处理系统,理解即可。稻谷是重要的粮食种类,粮食的充分供给和区域平衡是保障粮食安全的重要任务。如图反映2014年我国不同省份的稻谷供需关系。据此完成3~5题。稻谷供需结余/万tw☑-655-1503-15000150150-300▣300-1849注:港澳台数据暂缺3.已不再成为我国主要稻谷余粮区的是()A.黄河下游区B.长江中游区C.珠江下游区D.淮河下游☒【分析】影响农业的主要区位因素:气候、地形、水源、土壤、市场、技术、交通运输、政策、劳动力等。【解答】解:读“2014年我国不同省份的稻谷供需关系图”可知,图中稻谷供需结余长江中游区域淮河下游区为正值,说明是稻谷余粮区,BD排除:黄河下游区域珠江下游区为负值,根据我国气候的南北差异可知,北方黄河下游区粮食作物主要种植小麦,且人口密集,故稻谷一直难有结余,A排除:南方珠江下游区之前第2页|共11页
喜欢就支持一下吧
点赞13 分享