2015年高考地理试卷(新课标Ⅰ)(解析卷)

第1页 / 共16页

第2页 / 共16页

第3页 / 共16页

第4页 / 共16页
该文档为免费文档,您可直接下载完整版进行阅读
2015年高考地理试卷(新课标Ⅰ)(解析卷)-初高中资料试题文库
2015年高考地理试卷(新课标Ⅰ)(解析卷)
此内容为免费资源,请登录后查看
0
免费资源
THE END
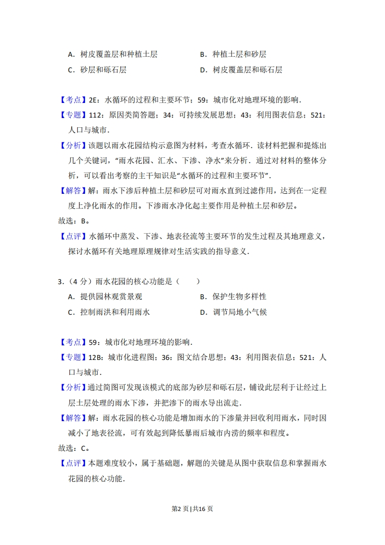
2015年全国统一高考地理试卷(新课标I)事考答案与试题佩折一、选择题(每小题0分)雨水花园是一种模仿自然界雨水汇集、渗漏而建设的浅凹绿地,主要用于汇聚并吸收来自屋顶或地面的雨水,并通过植物及各填充层的综合作用使渗漏的雨水得到净化.净化后的雨水不仅可以补给地下水,也可以作为城市景观用水、厕所用水等.图1示意雨水花园结构.据此完成1~3题.人树支爱盖层砂层乐石层1.(4分)铺设树皮覆盖层的主要目的是()A.为植物提供养分B.控制雨水渗漏速度C.吸附雨水污染物D.保持土壤水分【考点】59:城市化对地理环境的影响.【专题】12B:城市化进程图:36:图文结合思想:43:利用图表信息:521:人口与城市.【分析】通过简图可发现该模式的底部为砂层和砾石层,铺设此层利于让经过上层土层处理的雨水下渗,并把渗下的雨水导出流走。【解答】解:该雨水花园地下部分含水量变化很大,为保证地表植物生长,必须保持土壤合适的水分条件,覆盖树皮可达到此目的。故选:D。【点评】本题难度较小,属于基础题,解题的关键是从材料中获取信息和掌握铺设树皮覆盖层的主要目的。2.(4分)对下渗雨水净化起主要作用的填充层是()第1页|共16页A.树皮覆盖层和种植土层B.种植土层和砂层C.砂层和砾石层D.树皮覆盖层和砾石层【考点】2:水循环的过程和主要环节:59:城市化对地理环境的影响.【专题】112:原因类简答题:34:可持续发展思想:43:利用图表信息:521:人口与城市【分析】该题以雨水花园结构示意图为材料,考查水循环.读材料把握和提炼出几个关键词,“雨水花园、汇水、下渗、净水”来分析.通过对材料的整体分析,可以看出考察的主干知识是“水循环的过程和主要环节”,【解答】解:雨水下渗后种植土层和砂层可对雨水直到过滤作用,达到在一定程度上净化雨水的作用。下渗雨水净化起主要作用是种植土层和砂层。故选:B。【点评】水循环中蒸发、下渗、地表径流等主要环节的发生过程及其地理意义,探讨水循环有关地理原理规律对生活实践的指导意义,3.(4分)雨水花园的核心功能是()A.提供园林观赏景观B.保护生物多样性C.控制雨洪和利用雨水D.调节局地小气候【考点】59:城市化对地理环境的影响.【专题】12B:城市化进程图:36:图文结合思想:43:利用图表信息:521:人口与城市.【分析】通过简图可发现该模式的底部为砂层和砾石层,铺设此层利于让经过上层土层处理的雨水下渗,并把渗下的雨水导出流走,【解答】解:雨水花园的核心功能是增加雨水的下渗量并回收利用雨水,同时因减小了地表径流,可有效起到降低暴雨后城市内涝的频率和程度。故选:C。【点评】本题难度较小,属于基础题,解题的关键是从图中获取信息和掌握雨水花园的核心功能,第2页1共16页
喜欢就支持一下吧
点赞13 分享