2010年高考地理试卷(新课标卷)(空白卷)

第1页 / 共7页

第2页 / 共7页

第3页 / 共7页

第4页 / 共7页
该文档为免费文档,您可直接下载完整版进行阅读
2010年高考地理试卷(新课标卷)(空白卷)-初高中资料试题文库
2010年高考地理试卷(新课标卷)(空白卷)
此内容为免费资源,请登录后查看
0
免费资源
THE END
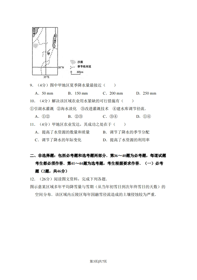
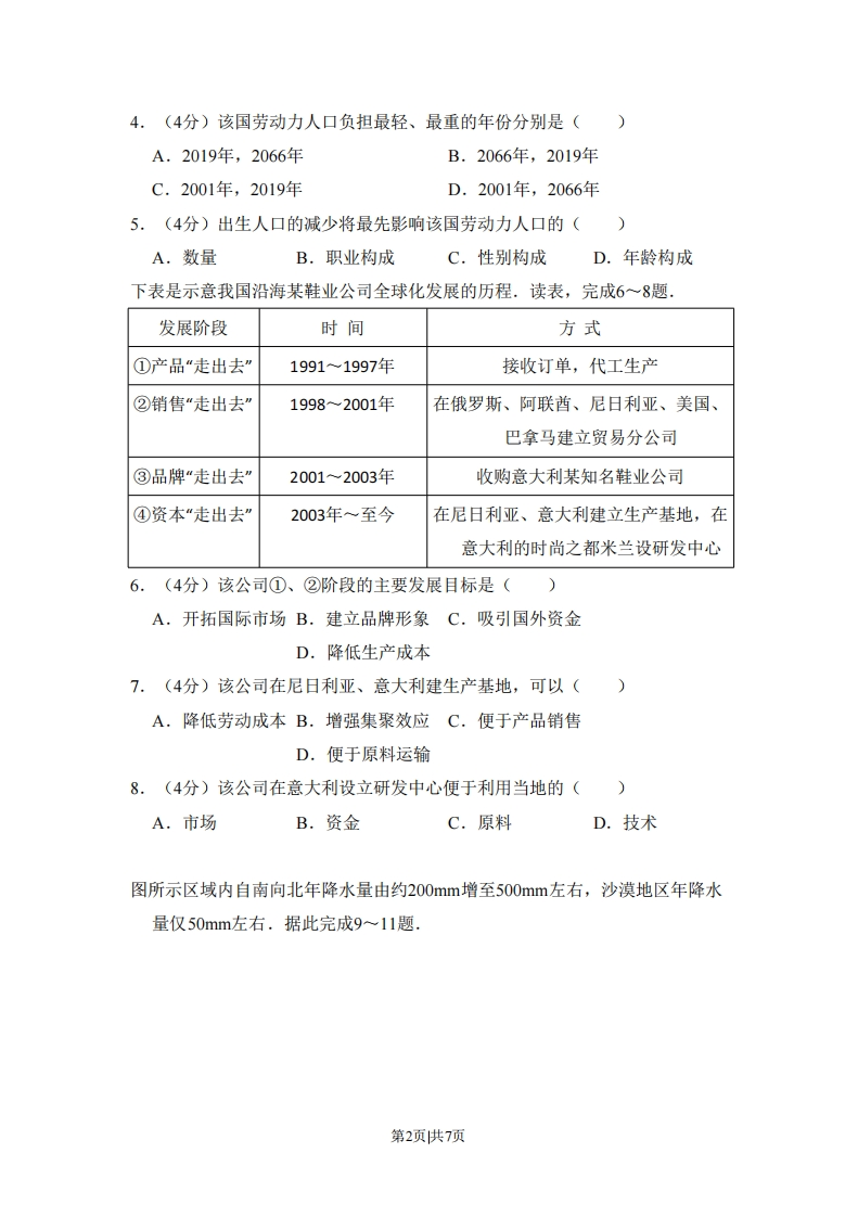
2010年全国统一高考地理试卷(新课标卷)一、选择题:本题共4小题,每小题0分,共140分,在每小题给出的四个选项中,只有一项是符合题目要求的如图所示区域降水季节分配较均匀.2010年5月初,该区域天气晴朗,气温骤升,出现了比常年严重的洪灾.据此完成28~30题。一制泊▲山峰海找加A0等商线m1.(4分)形成本区域降水的水汽主要来源于()A.太平洋B.印度洋C.大西洋D.北冰洋2.(4分)自2009年冬至2010年4月底,与常年相比该区域可能()A.降水量偏少,气温偏高B.降水量偏多,气温偏高C.降水量偏少,气温偏低D.降水量偏多,气温偏低3.(4分)2010年5月初,控制该区域的天气系统及其运行状况是()A.气旋缓慢过境B.冷锋缓慢过境C.反气旋缓慢过境D.暖锋缓慢过境如图曲线为某国2000年不同年龄人口数量与0与1岁人口数量的比值连线.18~65周岁人口为劳动力人口,其余为劳动力人口负担的人口.假定只考虑该国人口的自然增长且该国从2001年起控制人口增长,使每年新生人口都为2000年新生人口的80%.据此完成4~5题.人口比值/%10050劳动力人口20406080100年龄/岁第1页共7页4.(4分)该国劳动力人口负担最轻、最重的年份分别是()A.2019年,2066年B.2066年,2019年C.2001年,2019年D.2001年,2066年5.(4分)出生人口的减少将最先影响该国劳动力人口的()A.数量B.职业构成C.性别构成D.年龄构成下表是示意我国沿海某鞋业公司全球化发展的历程.读表,完成6~8题.发展阶段时间方式①产品“走出去”1991~1997年接收订单,代工生产②销售“走出去”1998~2001年在俄罗斯、阿联酋、尼日利亚、美国、巴拿马建立贸易分公司③品牌“走出去”2001~2003年收购意大利某知名鞋业公司④资本“走出去”2003年~至今在尼日利亚、意大利建立生产基地,在意大利的时尚之都米兰设研发中心6.(4分)该公司①、②阶段的主要发展目标是(A.开拓国际市场B.建立品牌形象C.吸引国外资金D.降低生产成本7.(4分)该公司在尼日利亚、意大利建生产基地,可以()A.降低劳动成本B.增强集聚效应C.便于产品销售D.便于原料运输8.(4分)该公司在意大利设立研发中心便于利用当地的()A.市场B.资金C.原料D.技术图所示区域内自南向北年降水量由约200mm增至500mm左右,沙漠地区年降水量仅50mm左右.据此完成9~11题.第2页共7页
喜欢就支持一下吧
点赞12 分享