2024年高考地理试卷(广西)(解析卷)

第1页 / 共13页

第2页 / 共13页

第3页 / 共13页

第4页 / 共13页
该文档为免费文档,您可直接下载完整版进行阅读
2024年高考地理试卷(广西)(解析卷)-初高中资料试题文库
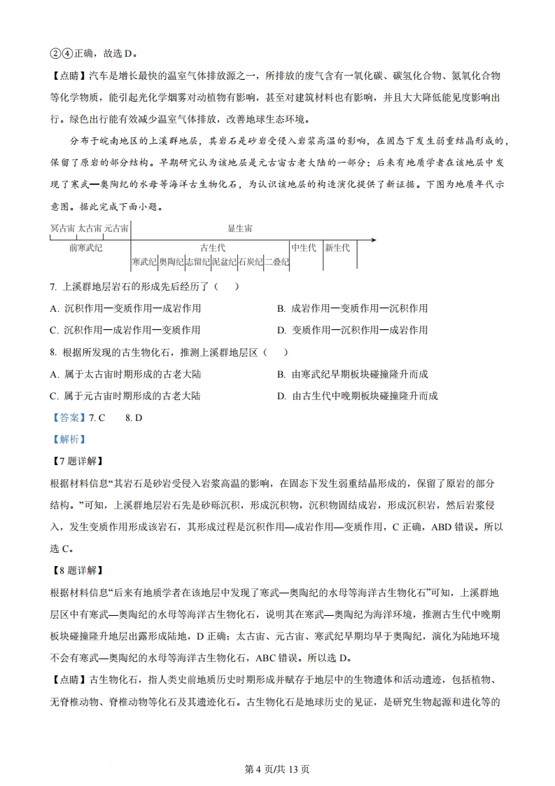
2024年高考地理试卷(广西)(解析卷)
此内容为免费资源,请登录后查看
0
免费资源
THE END
广西壮族自治区2024年普通高中学业水平选择性考试地理本试卷满分100分,考试时间75分钟。一、选择题:本题共16小题,每小题3分,共48分。在每小题给出的四个选项中,只有一项是符合题目要求的。河北某化妆刷企业从我国传统毛笔制作工艺中挖据生产技艺,打造国内知名自主品牌,推出的国风系列等匠心产品深受欢迎。该企业通过跨境电商和海外展会等途径打开了国际市场,但业界认为目前其走出的只是产品。据此完成下面小题。1.该企业能成功打造匠心产品,主要得益于()A.企业文化底蕴深厚B.企业管理制度规范:C.生产技艺融合创新D.当地政府大力扶持2.目前该企业在国际市场竞争中面临的主要困难是()A.关税壁垒B.品牌认可度低C.产能不足D.产品性价比低【答案】1.C2.B【解析】【1题详解】由材料“从我国传统毛笔制作工艺中挖掘生产技艺,打造国内知名自主品牌”可知,该企业能成功打造匠心产品主要得益于生产技艺融合创新,C正确:企业文化底蕴深厚、企业管理制度规范、当地政府大力扶持不是该企业能成功打造匠心产品的主要原因,ABD错误。故选C。【2题详解】由材料“业界认为目前其走出的只是产品”可知,目前该企业在国际市场竞争中面临的主要困难是品牌认可度低,B正确:由材料“该企业通过跨境电商和海外展会等途径打开了国际市场”可知,关税壁垒不是其目前在国际市场竞争中面临的主要困难,A错误:河北是人口大省,劳动力资源丰富,化妆刷生产企业属于劳动力密集型产业,该企业生产历史悠久,工业基础好,工艺精,有丰富的技术好、经验丰富的技术工人,产能充足,产品性价比高,CD错误。故选B。【点睛】关税壁垒是一种通过征收高额进口关税来限制商品进口的措施。这种措施的主要目的是提高外国商品的成本,削弱其在国内市场的竞争能力,从而达到限制这些商品进口,保护本国产品在国内市场上竞争优势的目的。实施乡村振兴战略以来,云南省红河哈尼族彝族自治州建水县葡萄产业实现规模化发展。葡萄的种植、修剪、蔬果、采摘、包装等生产环节用工需求大,吸引了邻近的五个传统农业县数万劳动力前来务工。据此完成下面小题。3.邻近五县劳动力向建水县流动的主要原因是县际间()第1页供13页A.农业结构差异B.文化习俗相近C.人口分布不均D.交通联系便捷4.人口流动有利于建水县在乡村振兴中(①加快生产智能化②增进民族交融③推进产业专业化④改善生态环境A.①②B.①④C.②③D.③④【答案】3.A4.C【解析】【3题详解】由材料“建水县葡萄产业实现规模化发展…用工需求大”、“邻近的五个传统农业县”可知,传统农业县农业生产方式落后,经济效益低下,当地农民收入较低,建水县葡萄的种植、修剪、蔬果、采摘、包装等生产环节用工需求大,吸引了邻近的五个传统农业县数万劳动力前来务工,综上,邻近五县劳动力向建水县流动的主要原因是县际间农业结构差异,A正确:文化习俗相近、交通联系便捷不是主要原因,BD错误:根据材料无法判断该地区人口分布状况,C错误。故选A。【4题详解】由材料“云南省红河哈尼族彝族自治州建水县葡萄产业实现规模化发展”并结合所学知识可知,云南省是我国少数民族分布最多的省,邻近的五个传统农业县数万劳动力前来建水县务工,有利于建水县在乡村振兴中增进民族交融、推进产业专业化发展,②③正确:由材料“葡萄的种植、修剪、疏果、采摘、包装等生产环节用工需求大,邻近的五个传统农业县”可知,邻近五县劳动力素质较低,主要从事葡萄种植、修剪、蔬果、采摘、包装等附加值较低、技术含量较低的生产环节,故人口流动对建水县加快生产智能化作用不大,①错误:数万劳动力流入建水县,会加剧当地人地矛盾,不利于改善当地生态环境,④错误。故本题选C。【点睛】人口迁移对迁入地的影响:有利影响:为迁入地提供大量廉价的劳动力,促进迁入地商品流通和经济的发展,促进迁入地第三产业的发展。不利影响:大量人口迁入,增加了公共设施的负担和城镇管理的难度,尤其在住房、交通、卫生、教育、城镇环境等方面产生巨大压力。居民的出行方式会受人口密度、交通设施配置、出行目的等因素的影响。下图示意西班牙首都马德里不同区域及各区域内居民出行方式占比情况。该市计划引导居民更多采用步行、骑自行车等健康出行方式。据此完成下面小题。第2页供13页
喜欢就支持一下吧
点赞12 分享