2024年高考地理试卷(辽宁)(空白卷)

第1页 / 共7页

第2页 / 共7页

第3页 / 共7页

第4页 / 共7页
该文档为免费文档,您可直接下载完整版进行阅读
2024年高考地理试卷(辽宁)(空白卷)-初高中资料试题文库
2024年高考地理试卷(辽宁)(空白卷)
此内容为免费资源,请登录后查看
0
免费资源
THE END
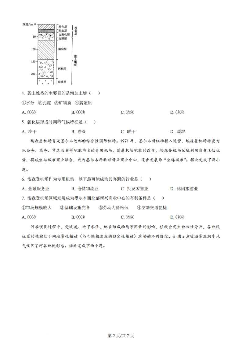
机密★启用前2024年通高等学校招生选择性考试(辽宁卷)地理本试卷共8页。考试结束后,将本试卷和答题卡一并交回。注意事项:1,答题前,考生先将自己的姓名、准考证号码填写清楚,将条形码准确粘贴在考生信息条形码粘贴区。2.选择题必须使用2B铅笔填涂:非选择题必须使用0.5毫米黑色字迹的签字笔书写,字体工整、笔迹清楚。3。请按照题号顺序在答题卡各题目的答题区域内作答,超出答题区域书写的答案无效:在草稿纸、试卷上答题无效。4.作图可先使用铅笔画出,确定后必须用黑色字迹的签字笔描黑。5。保持卡面清洁,不要折叠,不要弄破、弄皱,不准使用涂改液、修正带、刮纸刀。一、选择题:本题共16小题,每小题3分,共48分。在每小题给出的四个选项中,只有一项是符合题目要求的。液化天然气接收站是接卸和存储船运液化天然气的能源基础设施,通过管道等方式将天然气外输到消费地,具有调峰保供的功能。江苏盐城接收站建在滨海港区内的滩涂上,是全球一次性建成的规模最大接收站,2022年9月开始运营。该站包括专用泊位、管网和10座大型储罐等,占地面积较大。接收站还规划建设冷能利用、燃气发电和制氢等附属设施。据此完成下面小题。1.盐城接收站高效运营的必要条件是()A.本地能源消费增长B.能源消费峰谷差大C.航道防淤清淤保障D.港区外可用地充足2.盐城接收站将建设附属设施是为了()A.保障区域能源供给B.提高能源利用效率C.减少温室气体排放D.优化一次能源结构3.能够提升盐城接收站天然气调峰保供能力的是()A.扩建专用泊位B.接入干线管网C.扩展外输方式D.增加存储规模接土主要分布于陕西关中盆地,是自然土壤在数千年耕作过程中经粪土推垫改良形成的人为土。在剖面上覆盖层与原土壤层叠置,形似“楼层”(如图)。其中,黏化层质地黏重、呈褐色或红褐色。据此完成下面小题。第1页/共7页深度/cm0耕作层型底层古熟化层0100黏化层150钙积层200母质层4.粪土堆垫的主要目的是增加土壤()①水分②孔隙③矿物质④腐殖质A.①②B.①③C.②④D.③④5.黏化层形成时期的气候特征是()A.冷干B.冷湿C.暖干D.暖湿埃森登机场曾是墨尔本近郊的综合性国际机场。1971年,墨尔本新机场投入运营,埃森登机场转变为以公务、商务、紧急救援等职能为主的专用机场。随着机场职能的改变,埃森登机场区域利用自身区位优势,将航空与城市商业融合,成为墨尔本西北部新兴商业中心,逐步发展为“空港城市”。据此完成下面小题。6.埃森登机场作为专用机场,以下最可能成为其客源的行业是()A.金融服务业B.仓储物流业C.批发零售业D.休闲旅游业7.埃森登机场区域发展成为墨尔本西北部新兴商业中心的有利条件是()①市场规模较大②基础设施完备③劳动力价格低④空陆交通便捷A.①②B.①③C.②④D.③④河谷演化过程中,受坡度、地下水位、地表组成物质等因素的影响,植被会发生地方性分异,各地貌位置的植被处于向地带性植被(与气候相适应的稳定性植被)演替的不同阶段。如图示意暖温带湿润季风气候区某河谷地貌形态。据此完成下面小题。第2页/共7页
喜欢就支持一下吧
点赞10 分享