2021年高考地理试卷(辽宁)(解析卷)

第1页 / 共14页

第2页 / 共14页

第3页 / 共14页

第4页 / 共14页
该文档为免费文档,您可直接下载完整版进行阅读
2021年高考地理试卷(辽宁)(解析卷)-初高中资料试题文库
2021年高考地理试卷(辽宁)(解析卷)
此内容为免费资源,请登录后查看
0
免费资源
THE END
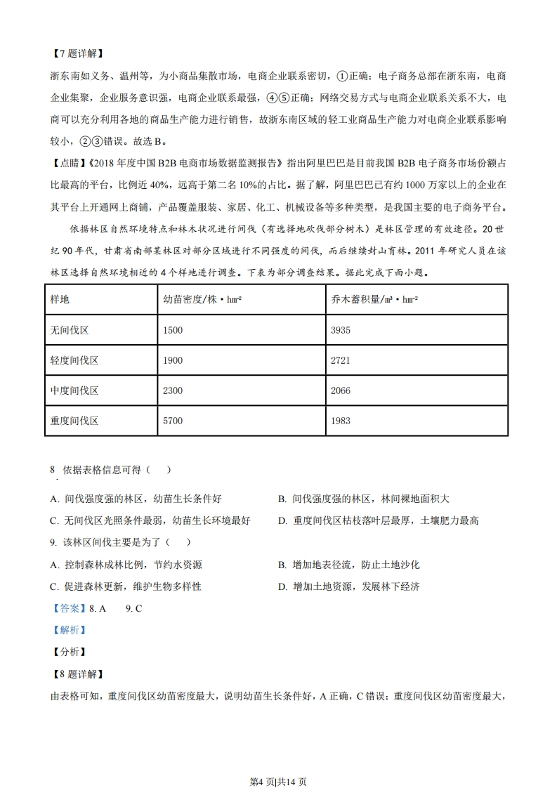
2021年辽宁省普通高等学校招生选择性考试一、选择题某年11月,华北一气象站(位置见左图)测得锋面过境前后近地面气象要素的变化数据,如右图所示。据此完成下面小题。温度/℃气压/hpa205r103510301010010251010201000201015-301010115°116°-500、等高线/m●气象站26日08时26日14时26日20时27E02时27日08时◆一温度…气压。静风√风向风力1.锋面过境时,温度升高的原因是()A暖锋影响,气团加热B.风速增大,大气对流加强C.水汽凝结,热量释放D.地形影响,气流下沉增温2.此次夜间突发性增温可能导致当地()A.空气污染加重B.出现雾和霜冻现象C.道路表面湿滑D.作物呼吸作用减弱【答案】1.D2.C【解析】【分析】【1题详解】由图可知,气象站西侧为山地,锋面过境前后均以偏北风为主,可推测为冷锋过境,A错误:气象站的偏北偏西方向为山地,锋面过境时,受地形影响,使得气象站及其附近,气流下沉增温,D正确:由图可看出,温度升高时为静风,且西北风风速增大不利于温度升高,B错误:锋面过境时,由于地形影响,气象站盛行下沉气流,水汽不易凝结,C错误。故选D。【2题详解】夜间突发性增温,导致道路表面解冻,湿滑,C正确:温度升高,上升气流增强,可能会减轻空气污染,A错误:降温时更易出现雾和霜冻,B错误:温度升高会加强作物的呼吸作用,D错误。故选C。第1页共14页【点睛】背风坡下沉增温一般发生在高山的背风坡地区,会对局部地区的天气,甚至气候产生影响。服装加工业是南非重要的出口导向型产业,创造了大量就业岗位。2000~2009年南非服装加工业的国际订单量和就业人数都出现了减少趋势,为此政府拨款帮助企业提高服装生产的自动化水平,就业人数在2010~2014年稳定下来,并在2015年后实现了增长。据此完成下面小题。3.2000~2009年南非服装加工业就业人数减少的主要原因是()A劳动力成本高,国际竞争力弱B.自动化普及,劳动力需求减少C.产业结构调整,服装产业萎缩D.老龄化严重,劳动力供应不足4.南非服装加工业提高自动化生产水平的制约因素有()①企业资金②服装订单量与款式变化③原料供应④企业现有设备与工人技能A.①②③B.①②④C.①③④D.②③④5.2010年以后南非服装加工业就业人数变化的原因是()A.产品种类多样化B.政府为企业提供就业补贴C.自主品牌国际化D.自动化降低企业生产成本【答案】3.A4.B5.D【解析】【分析】【3题详解】由材料可知,2000~2009年南非服装加工业的国际订单量出现减少趋势,说明其产品国际竞争力弱,可推测其成本高导致其市场竞争力弱。而服装加工业创造了大量就业岗位,说明需要的劳动力数量多,劳动力的总成本高,为了降低成本,其就业人数减少,A正确:2009年后在政府的拨款帮助下才提高了自动化水平,B错误:由材料可知,2000-2009年,一直到2015年之后,南非一直在发展服装加工业,没有提到其产业结构调整,C错误:南非人口增长较快,劳动力较充足,老龄化不明显,D错误。故选A。【4题详解】企业提高自动化生产水平需要资金购买设备,购买的设备要适应服装订单量与款式变化,还需要培训工人学会操作设备等,①②④正确:提高自动化生产水平与原料供应关系不大,③错误。故选B。【5题详解】由材料可知,2010年以后南非服装加工业提高了自动化水平,降低了劳动力成本,增强了市场竞争力,可能导致企业扩大规模,导致就业人数增加,D正确:产品种类、自主品牌在材料中均没有体现,AC错误:政府拨款帮助提高自动化水平,并不是提供就业补贴,B错误。故选D。第2页共14页
喜欢就支持一下吧
点赞10 分享