2021年高考政治试卷(全国乙卷)(解析卷)

第1页 / 共15页

第2页 / 共15页

第3页 / 共15页

第4页 / 共15页
该文档为免费文档,您可直接下载完整版进行阅读
2021年高考政治试卷(全国乙卷)(解析卷)-初高中资料试题文库
2021年高考政治试卷(全国乙卷)(解析卷)
此内容为免费资源,请登录后查看
0
免费资源
THE END
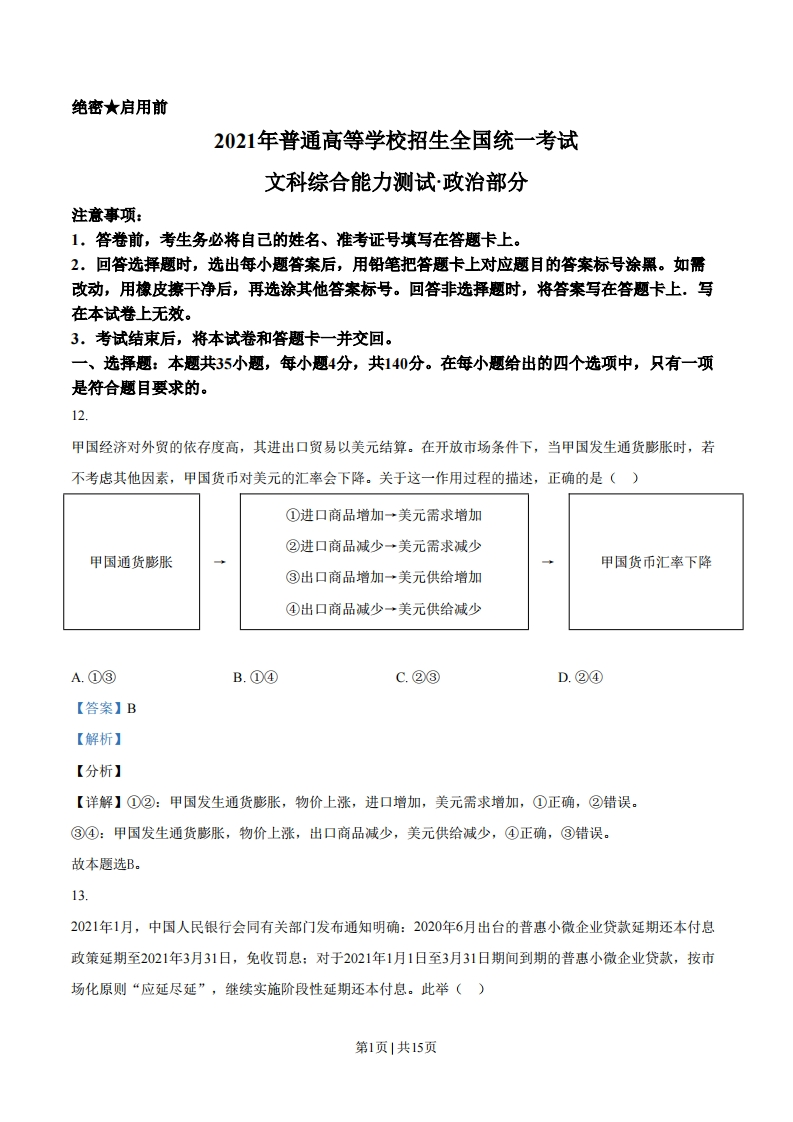
绝密★启用前2021年普通高等学校招生全国统一考试文科综合能力测试·政治部分注意事项:1,答卷前,考生务必将自已的姓名、准考证号填写在答题卡上。2.回答选择题时,选出每小题答案后,用铅笔把答题卡上对应题目的答案标号涂黑。如需改动,用橡皮擦干净后,再选涂其他答案标号。回答非选择题时,将答案写在答题卡上.写在本试卷上无效。3。考试结束后,将本试卷和答题卡一并交回。一、选择题:本题共35小题,每小题4分,共140分。在每小题给出的四个选项中,只有一项是符合题目要求的。12.甲国经济对外贸的依存度高,其进出口贸易以美元结算。在开放市场条件下,当甲国发生通货膨胀时,若不考虑其他因素,甲国货币对美元的汇率会下降。关于这一作用过程的描述,正确的是()①进口商品增加→美元需求增加②进口商品减少→美元需求减少甲国通货膨胀甲国货币汇率下降③出口商品增加→美元供给增加④出口商品减少→美元供给减少A.①③B.①④C.②③D.②④【答案】B【解析】【分析】【详解】①②:甲国发生通货膨胀,物价上涨,进口增加,美元需求增加,①正确,②错误。③④:甲国发生通货膨胀,物价上涨,出口商品减少,美元供给减少,④正确,③错误。故本题选B。13.2021年1月,中国人民银行会同有关部门发布通知明确:2020年6月出台的普惠小微企业贷款延期还本付息政策延期至2021年3月31日,免收罚息:对于2021年1月1日至3月31日期间到期的普惠小微企业贷款,按市场化原则“应延尽延”,继续实施阶段性延期还本付息。此举()第1页1共15页
喜欢就支持一下吧
点赞15 分享