2016年高考政治试卷(上海)(解析)

第1页 / 共34页

第2页 / 共34页

第3页 / 共34页

第4页 / 共34页
该文档为免费文档,您可直接下载完整版进行阅读
2016年高考政治试卷(上海)(解析)-初高中资料试题文库
2016年高考政治试卷(上海)(解析)
此内容为免费资源,请登录后查看
0
免费资源
THE END
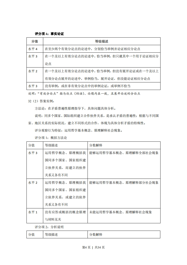
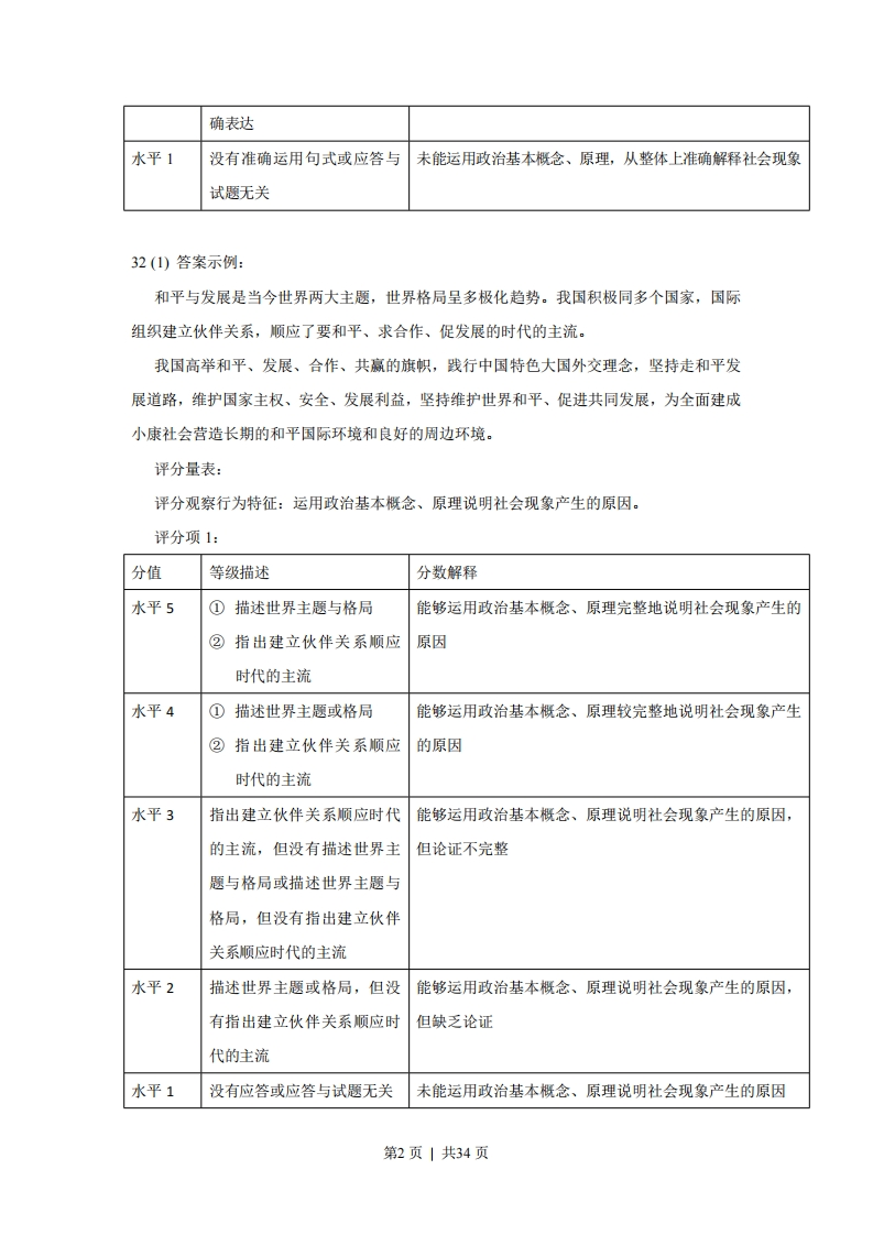
2016年普通高等学校招生全国统一考试上海政治试卷参考答案一、单项选择题1.B2.B3.C4.B5.A6.C7.A8.B9.C10.C11.D12.B13.C14.A15.C16.D17.C18.C19.C20.B21.A22.B23.D24.D25.C26.B27.A28.D29.C30.D二、简答题31.答案示例:只要坚持“和平统一,一国两制”基本方针,贯彻特别行政区基本法,坚持以“一国”为前提和基础,实行两种制度并存,澳门享有高度自治权,全国人民与澳门人民同心协力,就能实现澳门的长期稳定、繁荣和发展。评分观察行为特征:运用政治基本概念、原理解释社会现象。评分项1:分值等级描述分数解释水平7准确解释全部内容能够运用政治基本概念、原理准确解释全部社会现象水平6准确解释绝大部分内容能够运用政治基本概念、原理准确解释绝大部分社会现象水平5准确解释大部分内容能够运用政治基本概念、原理准确解释大部分社会现象水平4准确解释部分内容能够运用政治基本概念、原理准确解释部分社会现象水平3准确解释少部分内容能够运用政治基本概念、原理准确解释少部分社会现象水平2准确解释极少部分内容能够运用政治基本概念、原理准确解释极少部分社会现象水平1没有应答或应答与试题无关未能运用政治基本概念、原理准确解释社会现象评分项2:分值等级描述分数解释水平2以“只要……也可以能够运用政治基本概念、原理,从整体上准确解释社会现象(就)…”或类似句式准第1页|共34页
喜欢就支持一下吧
点赞10 分享