2024年高考政治试卷(山东)(空白卷)

第1页 / 共8页

第2页 / 共8页

第3页 / 共8页

第4页 / 共8页
该文档为免费文档,您可直接下载完整版进行阅读
2024年高考政治试卷(山东)(空白卷)-初高中资料试题文库
2024年高考政治试卷(山东)(空白卷)
此内容为免费资源,请登录后查看
0
免费资源
THE END
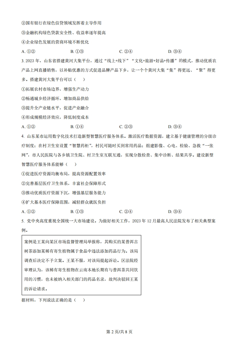
2024年全省普通高中学业水平等级考试思想政治注意事项:1.答卷前,考生务必将自己的姓名、考生号等填写在答题卡和试卷指定位置。2.回答选择题时,选出每小题答案后,用铅笔把答题卡上对应题目的答案标号涂黑。如需改动,用橡皮擦干净后,再选涂其他答案标号。回答非选择题时,将答案写在答题卡上。写在本试卷上无效。3。考试结束后,将本试卷和答题卡一并交回。一、选择题:本题共15小题,每小题3分,共45分。每小题只有一个选项符合题目要求。1.新中国成立后,毛泽东提出,“中国应当对于人类有较大的贡献”。新的历史条件下,习近平指出,“只要是对全人类有益的事情,中国就应该义不容辞地做,并且做好”。下列选项能够体现材料主旨的是()①坚持胸怀天下是中国共产党百年奋斗的重要历史经验②人类的前途命运应该由世界各国人民来把握和决定③中国式现代化展现了不同于西方现代化模式的新图景④吸收借鉴人类文明优秀成果,中国才能更好地赢得未来A.①③B.①④C.②③D.②④2.贷款余额是指在某一时间点上银行尚未收回的各类贷款本金总额,反映银行的信贷规模。截至2023年末,中国银行等六大国有银行的绿色贷款余额达17.86万亿元。图是2018-2023年我国金融机构绿色贷款余额及其增长情况。据材料,可以推断出()2018-2023年我国金融机构绿色贷款余额及其增长情况3538.5536.544030-3533.0525_30绿色贷款24.18.30,0325增速余额2016.93(万亿元)1520(%)220615101051022119515.588.25002018年2019年2020年2021年2022年2023年绿色贷款余额增速●(万亿元)(%)①绿色贷款余额增加使市场流动性出现了过剩第1页共8页
喜欢就支持一下吧
点赞12 分享