2014年高考政治试卷(山东)(解析卷)

第1页 / 共10页

第2页 / 共10页

第3页 / 共10页

第4页 / 共10页
该文档为免费文档,您可直接下载完整版进行阅读
2014年高考政治试卷(山东)(解析卷)-初高中资料试题文库
2014年高考政治试卷(山东)(解析卷)
此内容为免费资源,请登录后查看
0
免费资源
THE END
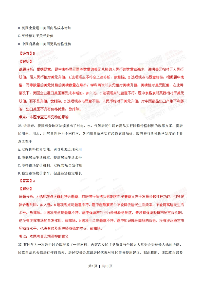
绝密★启封前2014年普通高等学校招生全国统一考试文科综合能力试政治山东卷)说明:本卷为山东卷,由学科网政治解析团队第一时间独家人工录入。一、选择题:本题共12小题,年小题4分,共48分。在年小题给出的四个选项中,只有一项是符合题目要求的。24.2004-2014年,中共中央、国务院连续11年发布以“三农”为主题的中央一号文件,坚持实行种粮农民直接补贴、良种补贴等政策。这些补贴政策的实行有助于A.缩小收入差距,实现城乡居民同步富裕B.提高粮食市场价格,扩大粮食种植规模C.完善社会保障体系,保障农民的基本生活D.增加种粮农民收入,调动农民种粮积极性【答案】D【解析】试题分析:A选项观点错误,题中补贴玫策的实行有助于缩小收入差距,但不能实现城乡同步富裕,而是实现城乡共同富裕,故排除。B选项观点错误,题中补贴玫策的行会降低粮食市场价格,而不是提高,粮食种植规模保持稳定,而不是扩大,故排:。学科网·选观点与题意不符,种粮补贴与社会保障体系完善没有关系,也不能保障农民的基本生活,故排除。D选项观点正确且符合题意,题中种粮补贴政策有助于增加种粮农民收入,调动农民种粮积极性,入选。考点:本题考查宏观调控25.表1所示为2005年和2012年部分国家货币对美元的年平均汇率。根据表中数据,在不考虑其他影响因素的情况下,与2005年相比,2012年表1单位:1美元合本币数货币年份2005年2012年美元1.001.00人民币8.196.31英镑0.550.63A.人民币相对于美元贬值第1页|共10页
喜欢就支持一下吧
点赞9 分享