2010年高考政治试卷(广东)(解析卷)

第1页 / 共6页

第2页 / 共6页

第3页 / 共6页

第4页 / 共6页
该文档为免费文档,您可直接下载完整版进行阅读
2010年高考政治试卷(广东)(解析卷)-初高中资料试题文库
2010年高考政治试卷(广东)(解析卷)
此内容为免费资源,请登录后查看
0
免费资源
THE END
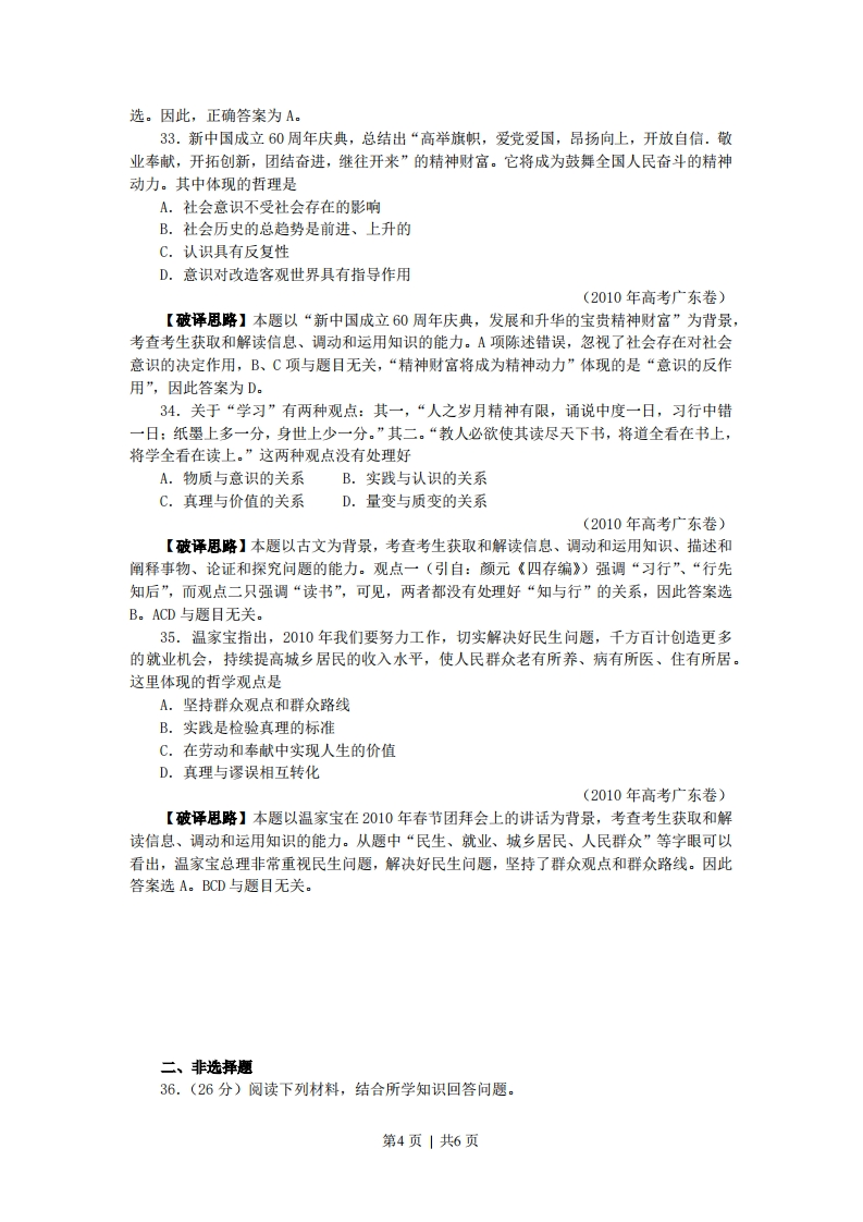
2010年广东高考政治解析版一、单项选择题24.图5、6中商品甲、乙是两种互不关联的普通商品。价格需求曲线需求曲线PPP2P20Q'Q*商品甲数量0Q*商品乙数量图5图6当两商品的价格P均从P1同幅下降到P2时。对于需求量Q的变化,若有如下判断:①两商品的需求量与价格同向变动②两商品的需求量与价格反向变动③两商品相比,商品甲是高档耐用品④两商品相比,商品甲是生活必需品其中正确的是A.①③B.①④C.②③D.②④(2010年高考广东卷)【破译思略】本题考查商品价格变动对需求量的影响知识点。价格变动对生活必需品的影响比较小,对高档耐用品的影响比较大,可得④:由图表中价格箭头方向及需求曲线的变化可得②。故正确答案为D。25.2005~2009年,广东居民人民币储蓄存款余额从19051亿元增至31346亿元。若其间伴随如下变化:①利息税税率上升②利息率上升③居民收人上升④消费上升⑤储蓄机构增加其中导致储蓄增长的原因是A.①②B.①④C.②③D.④⑤(2010年高考广东卷)【破译思路】本题考查关于储蓄存款的相关知识。把题干给出的广东居民人民币储蓄存款余额大幅增加看作是结果,居民收入上升和利息率上升可以作为原因,故②③入选:而①利息税税率上升和②消费上升只可能导致储蓄减少,⑤储蓄机构增加与储蓄增长与否无关。故正确答案为C。26.图7横向箭头显示的是一种宏观经济的收缩过程,纵向箭头显示的是针对过程中各环节相应的调控手段。第1页|共6页
喜欢就支持一下吧
点赞15 分享