2024年高考历史试卷(新课标)(解析卷)

第1页 / 共11页

第2页 / 共11页

第3页 / 共11页

第4页 / 共11页
该文档为免费文档,您可直接下载完整版进行阅读
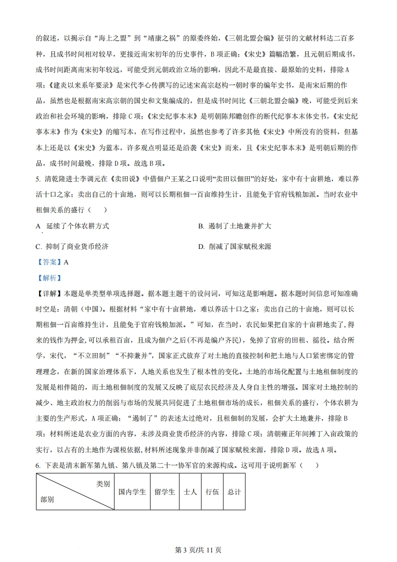
2024年高考历史试卷(新课标)(解析卷)-初高中资料试题文库
2024年高考历史试卷(新课标)(解析卷)
此内容为免费资源,请登录后查看
0
免费资源
THE END
2024年高考新课标卷历史真题1.考古学者在某史前遗址发掘出1300余座墓葬,大、中、小三类墓葬分别占总数的不到1%、近10%和90%。其中大型墓葬规模大、随葬品丰富,出土了成套的石制、陶制礼器等。据此可以推断,该遗址处于()A旧石器时代早期B.旧石器时代晚期C.新石器时代早期D.新石器时代晚期【答案】D【解析】【详解】本题是单类型单项选择题。据本题主题干的设问词,可知这是推断题。据本题时间信息可知准确时空是:新石器时代(中国)。根据材料可知并结合所学可知,墓葬中随葬品的多寡反映出贫富差别开始出现,阶级己经萌芽,社会中正孕育着文明因素,结合所学新石器时代晚期,社会经济文化水平发展到更高的层次,青铜铸造己经发明,城市出现,墓葬中随葬品的种类和数量相差悬殊,反映了阶级的出现,表明在此阶段己经出现了文明的曙光,社会历史己接近文明时代的门槛,D项正确:旧石器时代是指以使用打制石器为标志的人类物质文明发展阶段,距今约250万年约1万年前,从事渔猎和采集,过着群居生活,生产力发展水平有限,并未出现阶级分化,排除A、B项:新石器时代早期,考古学文化的石器仍以打制为主,磨制很少,陶器制作粗糙,居民生活以渔猎采集为主,农业和家畜饲养业处于初期阶段,且早期,社会复杂化程度相对较低,发现的大型聚落及墓葬较少,排除C项。故选D项。2.春秋战国时期,各国纷纷进行政治变革,争相延揽人才,诸子百家大都呼吁“选贤与能”。不认同这一理念的学派是()A.儒家B.墨家C.道家D.法家【答案】C【解析】【详解】本题是单类型单项选择题。据本题主题干的设问词,可知这是反向题。据本题时间信息可知准确时空是:春秋战国时期(中国)。结合所学可知,道家提倡道法自然、无为而治、与自然和谐相处,代表没落的奴隶主贵族阶层,其思想较为保守和倒退,并不积极主张变法改革,延揽人才,C项正确:儒家思想中孟子、荀子分别提出“仁政”“隆礼重法”等思想,代表了新兴的地主阶级的利益,其主张一定程度上迎合了诸侯国变法改革的需要,排除A项:墨家代表社会下层小生产者的利益,主张“尚贤”,希望有贤能的人治理国家,排除B项:法家提出了富国强兵、以法治国的思想,主张今必胜昔,因时变革,排除D项。故选C项。3.三国魏代汉、西晋代魏,都通过“禅让”实现:权臣在切实掌握军政权力后,皇帝下诏表彰其功业、德第1页供11页
喜欢就支持一下吧
点赞7 分享