2010年高考历史试卷(广东)(空白卷)

第1页 / 共4页

第2页 / 共4页

第3页 / 共4页

第4页 / 共4页
已完成全部阅读,共4
2010年高考历史试卷(广东)(空白卷)-初高中资料试题文库
2010年高考历史试卷(广东)(空白卷)
此内容为免费资源,请登录后查看
0
免费资源
THE END
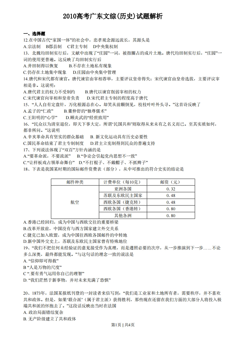
2010高考广东文综(历史)试题解析一、选择题12.在中国古代“家国一体”的社会中,忠孝观念源远流长,其源头是A.宗法制B郡县制C君主专制D中央集权制13.北魏均田制实行后,文献中出现了“庄园”一词,被指圈占的成片土地。唐代均田制实行后,“庄园”一词的使用更普遍。这反映了均田制实行后A.井田制得以恢复B.不存在土地私有现象C.仍存在土地集中现象D.庄园由中央集中管理14.唐代和宋代都有谏官。唐代谏官由宰相荐举,主要评议皇帝得失:宋代谏官由皇帝选拔,主要评议宰相是非。这说明:A.唐代君主的权力不受制约B.唐代以谏官削弱宰相的权力C.宋代谏官向宰相和皇帝负责D.宋代君主专制的程度高于唐代15.“人人自有定盘针,万化根源总在心。却笑从前颠倒见,枝枝叶叶外头寻。”这首诗反映了A.孟子的“仁政”B.董仲舒的“独尊儒术”C王阳明的“心学”D.顾炎武的“经世致用”16.“民众以为清室退位,即天下事大定,所谓民国共和则取得从来未有之名义而己。至其实质如何,都非所问。”这说明A.辛亥革命具有坚实的群众基础B.新文化运动具有历史必要性C.国民革命结束了君主专制制度D.君主立宪制得到民众的普遍支持17、下列说法体现了“双百”方针内涵的是A“要革命派,不要流派”B.“争论会引起党内思想不一致”C.“让样板戏占领革命舞台”D.“不打棍子、不戴帽子、不抓辫子”18、下表是我国某时期的国际邮件资费表(部分),从中可推出的符合史实的结论是邮件种类计费单位(每10克)邮资(元)亚洲各国0.32苏联及东欧民主国家0.48航空西欧各国(捷克转)0.48西欧各国(香港转)0.80其他各洲0.80A.香港已经回归,成为中国与西欧交往的重要桥梁B.改革开放前,中国没有与西方国家建立外交关系C.捷克已加入欧盟,成为中国往西欧各国邮件的中转地D.新中国外交史上,苏联及东欧民主国家曾有特殊地位19、“我们不把任何未经验证的意见接受作为真理,而是遵照必要的次序,从一步推演到下一步..不论多么深奥,最终都能发现。”与这句话的理念一致的说法是A.“信仰即可得救”B“人是万物的尺度”C“要有勇气运用你自己的理智”D.“我们茫然于新事物,并对未来充满了恐惧”20、1873年,法国某报纸刊登的一封读者来信写到:“我们是工业家和土地所有者,需要秩序,并不喜欢共和政体。但是,如果联合派'(属于君主派)获得胜利,那些现在还留在我们方面的大部分人将投入极端共和派的怀抱去了。”这段话反映出当时在法国A.政治局面错综复杂B.无产阶级建立了共和政体第1页|共4页
喜欢就支持一下吧
点赞13 分享