2013年高考历史试卷(江苏)(解析卷卷)

第1页 / 共27页

第2页 / 共27页

第3页 / 共27页

第4页 / 共27页
该文档为免费文档,您可直接下载完整版进行阅读
2013年高考历史试卷(江苏)(解析卷卷)-初高中资料试题文库
2013年高考历史试卷(江苏)(解析卷卷)
此内容为免费资源,请登录后查看
0
免费资源
THE END
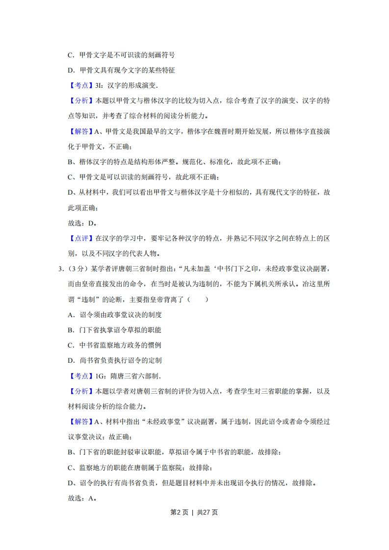
2013年江苏省高考历史试卷解析版◆考答案与试题解析一、选释题:本大题共20题,每题3分,共计60分.在每小题列出的四个选项中,只有一项最符合题目要求。1.(3分)现代考古在秦、魏等国故地出土了许多生铁铸造的农具。1950~1951年河南辉县发掘了5座大型魏墓,1号墓出土铁器65件,其中农具占58件,包括锼、锄、铲、镰、犁铧等一整套铁农具。材料说明战国时期()A.生铁铸造由魏国独断经营B.成套铁农具有利农业精耕细作C.铁制农具成为随葬必备品D.铁制农具最早出现于河南辉县【考点】21:中国古代农业耕作方式:22:中国古代农业生产工具,【分析】本题考查我国古代农业经济中的农具的改进,了解古代我国农具的革新和耕作方式的演变。【解答】从材料中获悉,秦魏等国故地出土成套铁制农具,说明在战国时期铁制农具己普遍使用,由题干推出A项中“生铁铸造由魏国独断经营”明显错误,故排除A:B项铁制农具使用,提高了生产力,有利农业精耕细作是符合的,故B项正确:由墓中出土物品就推断是随葬必备品太过武断,与史实不符,故C排除:材料中无法体现最早成套铁制农具最早出现在河南,故排除D。故选:B。【点评】本题考查学生正确解读材料信息和运用所学知识解决问题的能力,了解春秋战国时期我国就开始出现铁犁牛耕的传统耕作方式,认识铁犁牛耕的出现推动小农经济的发展和社会的变革。2.(3分)从甲骨的刻符、青铜器的铭文,到笔画详备的楷书,缀连成一幅生动的文字史画卷。观察右侧图片,可以得出的准确认识是()楷体汉字执王甲骨文断A.楷体汉字形态直接演化于甲骨文B.楷体汉字飞舞飘逸便于抒情达意第1页1共27页
喜欢就支持一下吧
点赞13 分享