2015年高考生物试卷(上海)(解析卷)

第1页 / 共27页

第2页 / 共27页

第3页 / 共27页

第4页 / 共27页
该文档为免费文档,您可直接下载完整版进行阅读
2015年高考生物试卷(上海)(解析卷)-初高中资料试题文库
2015年高考生物试卷(上海)(解析卷)
此内容为免费资源,请登录后查看
0
免费资源
THE END
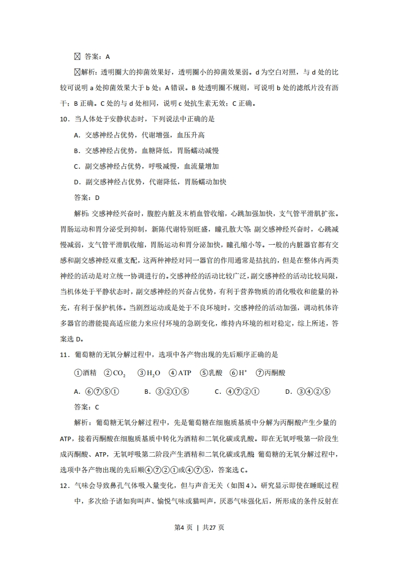
2015年全国普通高等学校招生统一考试上海生物试卷答案解析一、选择题(共60分,每小题2分。每小题只有一个正确答案)1.当环境温度接近体温时,人体维持体温恒定的散热方式是A.蒸发B.传导C.辐射D.对流答案:A解析:蒸发散热是指体液的水分在皮肤和粘膜(主要是呼吸道粘膜)表面由液态转化为气态,同时带走大量热量的一种散热方式。辐射散热是由温度较高的物体表面(一般为皮肤)发射红外线,而由温度较低的物体接收的散热方式。传导散热指机体的热量直接传给与之接触的温度较低物体的一种散热方式。对流散热紧贴身体的空气由于辐射的结果温度升高,体积膨胀而上升,冷空气接着来补充,体表又与新移动过来的较冷空气进行热量交换,因而不断带走热量。由上述散热方式的定义和题干中环境温度接近体温,可推断这种环境中人体维持温恒定的散热方式是蒸发散热:答案选A2.原核生物都具有的结构是A.质膜和核膜B.线粒体和核膜C.质膜和核搪体D.线粒体和核糖体答案:C解析:原核细胞无核膜,也无线粒体,只有一种细胞器核糖体:A、B、D错误。3.细菌共有的特征是①光学显微镜下可见②具有细胞结构③属于二倍体④能寄生A.①②B.①④C.②③D.③④☒答案:A☒解析:细菌无染色体,③错误:细菌营寄生的类型同化作用类型为异养,有的为自养,如硝化细菌,④错误。细菌为原核生物,由原核细胞构成,在光学显微镜下均可看到答案选A。4.若在低倍显微镜下用目镜侧微尺测量细胞长径(如图1),则转换高倍物镜后观察到的图像是第1页|共27页图1D答案:C☒解析:A图看不到目镜测微尺:A错误。高倍镜下细胞放大倍数增大,而B图细胞比低倍镜下还小:B错误。低倍镜下保卫细胞没在视野的中央,应将其移到视野中央再换高倍物镜,因此在高倍物镜下保卫细胞等基本位于视野的中央:C正确。D的测量与低倍镜下的测量数值不符:D错误。5.将血液中胆固醇运送到全身组织的主要脂蛋白是A.乳糜微粒B.低密度脂蛋白C.高密度脂蛋白D.极低密度脂蛋白☒答案:B☒解析:低密度脂蛋白携带胆固醇,并将其通过血液运送到全身各组织细胞,一旦低密度脂蛋白与受体结合,并进入细胞后,被传送到溶酶体,在溶酶体内蛋白质被降解,胆固醇被释放出来被细胞利用:答案选B。6.图中显示物质P和Q跨膜出细胞,下列叙述正确的是●●●一物质P一物质Q●●0000/0胞内质膜胞内00A.物质P可能是氧气B.物质Q一定是水分子C.物质P和Q出细胞都需要载体D.物质P和Q出细胞未必都捎耗能量☒答案:D☒解析:物质P出细胞逆浓度梯度为主动运输,物质Q出细胞顺浓度梯度,为被动运输。被动运输包括协助扩散和自由扩散,自由扩散不需要载体。氧气通过细胞膜为自由扩散:A错误。水分子通过细胞膜为自由扩散,但物质Q出细胞可能是协助扩散,也可能是自由扩散,自由扩散不需要载体:B、C错误。主动运输需要消耗能量,但被动运输不消耗能量:D第2页|共27页正确。7.利用枯草杆菌生产分泌性中性蛋白酶,以下符合该酶分离纯化的正确流程是①制成酶制剂②发酵液过滤③冷冻干燥④层析法提纯蛋白酶A.③①④②B.②④③①c.③④②①D.②④①③答案:B☒解析:酶的分离、纯化流程为:用物理、化学或酶法破碎细胞→过滤获滤液→改变pH或加入硫酸铵使酶蛋白沉淀→通过层析提纯酶蛋白→通过冷冻干燥结晶酶蛋白→酶制剂。由于题中要分离纯化的中性蛋白质酶属于枯草杆菌产生的分泌物,因此不需要破碎细胞这一步了:答案选B。8.丁型肝炎病毒(HDV)感染肝细胞后,必须在乙型肝炎病毒(HBV)辅助下才能复制。以下论述正确的是A.抑制HBV一定能抑制HDVB.HDV的感染会促进HBV的感染C.血清中检测出HDV抗原不一定能测出HBV抗原D.血清中检测出HBV抗原则一定能测出HDV抗原答案:A解析:由于丁型肝炎病毒(HDV)感染肝细胞后,必须在乙型肝炎病毒(HBV)辅助下才能复制”可以看出抑制HBV一定能抑制HDV:A正确.但是根据题中信息,看不出HDV的感染对于HBV感染的影响,B错误。血清中能否检测出HBV和HDV的抗原,要看有没有这两种病毒的感染,且题目中的信息仅仅看到HBV病毒对于HDV病毒复制的影响,对于感染没有说明有任何影响,C、D错误。9.在涂布有大肠杆菌的培养基上进行抑菌实验,在a、b、c处分别贴浸有不同抗生素(浓度相同)的无菌滤纸片,处滤纸片浸有无菌水。培养后的结果如图。以下判断错误的是A.a处抑菌效果小于b处B.b处的滤纸片没有沥干C.c处抗生素无效D.d为对照第3页|共27页
喜欢就支持一下吧
点赞8 分享