2012年高考生物试卷(安徽)(空白卷)

第1页 / 共5页

第2页 / 共5页

第3页 / 共5页

第4页 / 共5页
该文档为免费文档,您可直接下载完整版进行阅读
2012年高考生物试卷(安徽)(空白卷)-初高中资料试题文库
2012年高考生物试卷(安徽)(空白卷)
此内容为免费资源,请登录后查看
0
免费资源
THE END
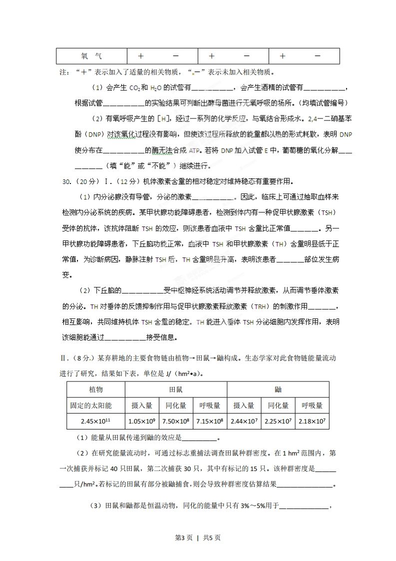
2012年普通高等学校招生全国统一考试(安徽卷)理综生物部分解析1.某同学以新鲜祥葱鳞片叶内表皮为材料,经不同处理和染色体剂染色,用高倍显微镜观察。下列描述正确的是A.经吡罗红甲基绿染色,可观察到红色的细胞核B.经吡罗红甲基绿染色,可观察到绿色的细胞质C.经健那绿染色,可观察到蓝绿色颗粒状的线粒体D.经苏丹II染色,可观察到橘黄色颗粒状的蛋白质2.蛙的神经元内、外Na+浓度分别是15mmol/L和120mmol/L。在膜电位由内负外正转变为内正外负过程中有Na+流入细胞,膜电位恢复过程中有Na+排出细胞。下列判断正确的是A.Na.+流入是被动运输,排出是主动运输B.Na+流入是主动运输,排出是被动运输C.Na+流入和排出都是被动运输D.Na+流入和排出都是主动运输3.脊椎动物有胚胎发育中产生了过量的运动神经元,它们竞争肌细胞所分泌的神经生长因子,只有接受了足够量神经生长因子的神经元才能生存,并与靶细胞建立连接,其他的则发生凋亡。下列叙述正确的是A.脊椎动物细胞调亡仅发生在胚胎发育时期B.一个存活的神经元只与一个靶细胞建立连接C.神经元调亡是不受环境影响的细胞编程性死亡D.神经元凋亡是由基因控制的,自动的细胞死亡4.假设某植物种群非常大,可以随机交配,没有迁入和选出,基因不产生突变。抗病基因R对感病基因r为完全显性。现种群中感病植株rr占1/9,抗病植株RR和Rr各占4/9,抗病植株可以正常开花和结实,而感病植株在开花前全部死亡。则子一代中感病植株占A.1/9B.1/16C.4/81D.1/85.图示细胞内某些重要物质的合成过程。该过程发生在第1页|共5页家NA要合到A.真核细胞内,一个mRNA分子上结合多个核糖体同时合成多条肽链B.原核细胞内,转录促使mRNA在核糖体上移动以便合成肽链C.原核细胞内,转录还未结束便启动遗传信息的翻译D.真核细胞内,转录的同时核糖体进入细胞核启动遗传信总息的翻译6.留树保鲜是通过延迟采收保持果实品质的一项技术。喷施赤霉素和2,4一D对留树保鲜柑橘的落果率和果实内源脱落酸含量的影响如图所示。下列有关分析不正确的是90◆赤需素1000-24D+赤霉系75⊙-24D·本霉素+24D一清水80◆本霉素+24D一清水60401502040604060留树天数d面树天数dA.喷施赤霉素和2,4一D能有效减少留树保鲜过程中的落果B.留树保鲜过程中赤霉素与2,4一D对落果的调控有协同作用C.喷施赤霉素和2,4一D能等级留树保鲜过程中果实脱落酸含量的升高D.赤霉素、2,4一D与内源脱落酸对落果的调控有协同作用29.(10分)为探究酵母菌的细胞呼吸,将酵母菌破碎并进行差速离心处理,得到细胞质基质和线粒体,与酵母菌分别装入A~F试管中,加入不同的物质,进行了如下实验(见下表).试管编号细胞质基质线粒体酵母菌加入的物质ABCDEF葡萄糖一×一+++丙酮酸++一第2页|共5页氧气注:“+”表示加入了适量的相关物质,“一”表示未加入相关物质。(1)会产生C02和H20的试管有会产生酒精的试管有根据试管】的实验结果可判断出酵母菌进行无氧呼吸的场所。(均填试管编号)(2)有氧呼吸产生的[],经过一系列的化学反应,与氧结合形成水。2,4一二硝基苯酚(DNP)对该氧化过程没有影响,但使该过程所释放的能量都以热的形式耗散,表明DNP使分布在」的酶无法合成ATP.若将DNP加入试管E中,葡萄糖的氧化分解一(填“能”或“不能”》继续进行。30.(20分)I.〔12分)机体激素含量的相对稳定对维持稳态有重要作用.(1)内分泌腺没有导管,分泌的激素_。因此,临床上可通过抽取血样来检测内分泌系统的疾病。某甲状腺功能障碍患者,检测到体内有一种促甲状腺激素(TSH)受体的抗体,该抗体阻断TSH的效应,则该患者血液中TSH含量比正常值】一。另一甲状腺功能障碍患者,下丘脑功能正常,血液中TSH和甲状腺激素(TH)含量明显低于正常值,为诊断病因,静脉注射TSH后,TH含量明显升高,表明该患者」部位发生病变.(2)下丘脑的受中枢神经系统活动调节并释放激素,从而调节垂体激素的分泌。TH对垂体的反馈抑制作用与促甲状腺激素释放激素(TRH)的刺激作用相互影响,共同维持机体TSH含量的稳定.TH能进入垂钵TSH分泌细胞内发挥作用,表明该细胞能通过接受信息。Ⅱ,(8分)某弃耕地的主要食物链由植物→田鼠→鼬构成。生态学家对此食物链能量流动进行了研究,结果如下表,单位是/(hm2a)。植物田鼠鼬固定的太阳能摄入量同化量呼吸量摄入量同化量呼吸量2.45×10111.05×1097.50×1087.15×1082.44×1072.25×1072.18×107(1)能量从田鼠传递到鼬的效应是(2)在研究能量流动时,可通过标志重捕法调查田鼠种群密度。在1hm2范围内,第一次捕获并标记40只田鼠,第二次捕获30只,其中有标记的15只。该种群密度是」一只/hm.若标记的田鼠有部分被鼬捕食,则会导致种群密度估算结果」(3)田鼠和鼬都是恒温动物,同化的能量中只有3%~5%用于」第3页1共5页
喜欢就支持一下吧
点赞11 分享