2015年高考语文试卷(四川)(解析卷)

第1页 / 共18页

第2页 / 共18页

第3页 / 共18页

第4页 / 共18页
该文档为免费文档,您可直接下载完整版进行阅读
2015年高考语文试卷(四川)(解析卷)-初高中资料试题文库
2015年高考语文试卷(四川)(解析卷)
此内容为免费资源,请登录后查看
0
免费资源
THE END
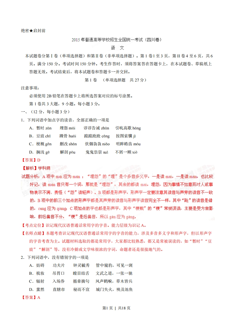
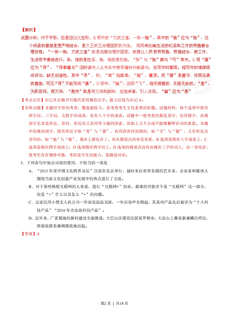
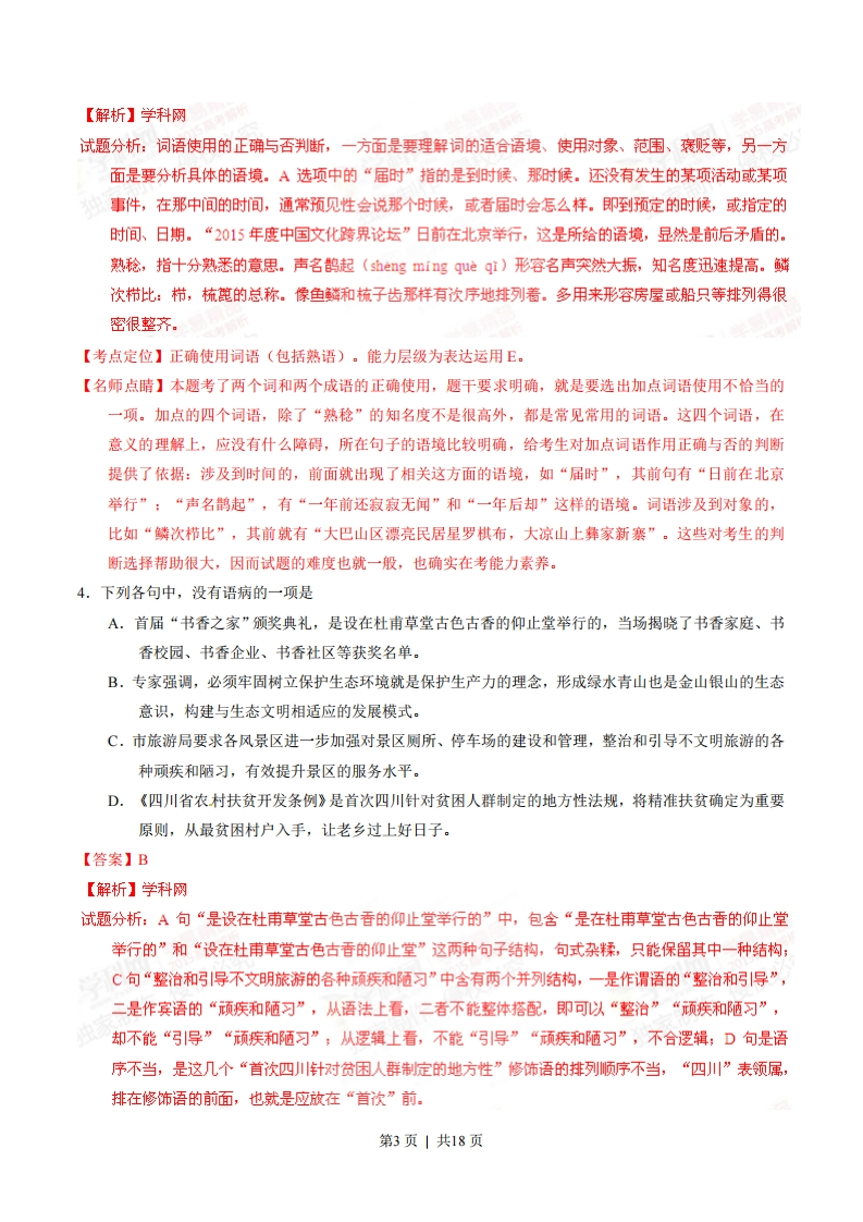
绝密★启封前2015年普通高等学校招生全国统一考试(四川卷)语文本试题卷分第I卷(单项选择题)和第Ⅱ卷(非单项选择题)。第1卷1至3页,第Ⅱ卷4至6页,共6页。满分150分。考试时间150分钟。考生作答时,须将答案答在答题卡上,在本试题卷、草稿纸上答题无效。考试结束后,将本试题卷和答题卡一并交回。第1卷(单项选择题共27分)注意事项:必须使用2B铅笔在答题卡上将所选答案对应的标号涂黑。第1卷共3大题,9小题。每小题3分。一、(12分,每小题3分)1.下列词语中加点字的读音,全部正确的一项是A.暂时zn埋怨mdi谆谆告诫zhdn引吭高歌hdngB.豆豉chI踝骨hui踉踉跄跄cdng按图索骥jC.梗概gn删改shan炊烟袅袅niǎo明眸皓齿mouD.搁浅ge解剖pOu鬼鬼祟崇sui不屑一顾xi论【答案】D【解析】学科网试题分析:A项中mi应为mn;“埋怨”的“埋”是个多音多义字,一是读mi,一是读m,也比较好记,读m如音只有一个词,那就是“埋怨”,其余的都读mi,埋怨,因为事情不如意而对人或事物表示不满、责怪(“怨”读轻声)·B项都是形声字,形声字一定要注意其读音与声旁的读音不一致的,B项中的前三个加点的形声字都是其声旁的读音与形声字读音完全不一样,其中“跄”的读音是错的,cng应为qigC项加点的字也都是形声字,其中“梗概”的“梗”常被误读,主要是受方言影响,前后鼻音不分,“梗”是后鼻音,所以gn应为gg【考点定位】识记现代汉语普通话常用字的字音。能力层级为识记A。【名师点睛】本题考查识记现代汉语普通话常用字的字音的能力,涉及多音多义字和形声字,但以形声字的字音考查为主。试题材料选取的都是常用字,大家都比较熟悉,都又是常被误读的,如“暂时”“豆豉”“解剖”等,没有冷僻或文学味很浓的字词,命题者还是很接地气的。2.下列词语中,没有错别字的一项是A.妨碍功夫片钟灵毓秀管中窥豹,可见一斑B.梳妆吊胃口瞠目结舌文武之道,一张一驰C.辐射入场券循章摘句风声鹤唳,草木皆兵D.蜚然直辖市秘而不宣城门失火,殃及池鱼【答案】A第1页|共18页【解析】试题分析:对于字形,还是应以义定形。B项中的“文武之道,一张一驰”,其中的“驰”应为“驰”,这个成语的意思是宽严相结合,是文王武王治理国家的方法。现用来此喻生活的松紧和工作的劳逸要合理安排。“一张一弛,文武之道”就是说要治理好国家,就要让人民有劳有逸,劳逸结合,使工作,生活有节奏地进行。张,指的是拉紧,驰,指的是松驰。“张”与“弛”都与“弓”有关。C项“循”应为“寻”,“寻章摘句”旧时读书人从书本中搜寻摘抄片断语句,在写作时套用。指写作时堆彻现成词句,缺乏创造性。其中“寻”,找:“章”指篇章:“摘”,摘录。而“循”是遵守、依照沿袭的意思,可见“寻”不能写成“循”。D项中,“蜚”,古同“飞”,指无根据的、无缘无故的。“斐”,为形容词,有文采,“斐然”就是有文采和韵味,也指卓著,引人注目。“蜚”应为“斐”【考点定位】识记并正确书写现代常用规范汉字。能力层级为识记A。【名师点睛】本题对字形的考查,覆盖面较大,是考查考生文化素养的好题。试题材料,每个选项中既有两字词、三字词,又四字的成语,也有八个字的成语。试题中一般考查的都是别字,没有错字,出现别字无非是形近、音同、形近而又音同等方面的因素,再加上又不去或不能理解所在词的意思。本题中出现的别字,既有形近字如“斐”与“蜚”,也有因音同而错的,如“寻”与“循”,又有形近且音同的,如“弛”与“驰”,基本上都包含了。再从错误点的布设来看,B选项是错在八字成语上,C选项是错在四字成语上:D选项错在两字词上。D选项的错误点没有出现在三字的词上,这一变化好,使考生没有规律可循,考的是学生的能力,思路是对的。3.下列各句中加点词语的使用,不恰当的一项是A.“2015年度中国文化跨界论坛”日前在北京举行,届时来自世界各国的艺术家、企业家和媒体人围绕当前文化创意产业发展中的热点进行了交流。B.对于那些熟稔互联网的人来说,进行“互联网+”创业,最难的可能并不是“互联网”这一部分,而是“+”什么以及怎么“+”的问题。C.这家民用小型无人机公司一年前还寂寂无闻,一年后却声名鹊起,其系列产品先后被评为“十大科技产品”“2014年杰出高科技产品”。D.近年来,广袤蜀地的新村建设全面推进,大巴山区漂亮民居星罗棋布,大凉山上彝家新寨鳞次栉比,西部高原羌寨调楼拔地而起。【答案】A第2页|共18页【解析】学科网试题分析:词语使用的正确与否判断,一方面是要理解词的适合语境、使用对象、范围、褒贬等,另一方面是要分析具体的语境。A选项中的“届时”指的是到时候、那时候。还没有发生的某项活动或某项事件,在那中间的时间,通常预见性会说那个时候,或者届时会怎么样。即到预定的时候,或指定的时间、日期。“2015年度中国文化跨界论坛”日前在北京举行,这是所给的语境,显然是前后矛盾的。熟,稔,指十分熟,悉的意思。声名鹊起(sheng ming que qi)形容名声突然大振,知名度迅速提高。鳞次栉比:栉,梳蓖的总称。像鱼鳞和梳子齿那样有次序地排列着。多用来形容房屋或船只等排列得很密很整齐。【考点定位】正确使用词语(包括熟语)。能力层级为表达运用E。【名师点睛】本题考了两个词和两个成语的正确使用,题干要求明确,就是要选出加点词语使用不恰当的一项。加点的四个词语,除了“熟稔”的知名度不是很高外,都是常见常用的词语。这四个词语,在意义的理解上,应没有什么障碍,所在句子的语境比较明确,给考生对加点词语作用正确与否的判断提供了依据:涉及到时间的,前面就出现了相关这方面的语境,如“届时”,其前句有“日前在北京举行”:“声名鹊起”,有“一年前还寂寂无闻”和“一年后却”这样的语境。词语涉及到对象的,比如“鳞次栉比”,其前就有“大巴山区漂亮民居星罗棋布,大凉山上彝家新寨”。这些对考生的判断选择帮助很大,因而试题的难度也就一般,也确实在考能力素养。4.下列各句中,没有语病的一项是A.首届“书香之家”颁奖典礼,是设在杜甫草堂古色古香的仰止堂举行的,当场揭晓了书香家庭、书香校园、书香企业、书香社区等获奖名单。B.专家强调,必须牢固树立保护生态环境就是保护生产力的理念,形成绿水青山也是金山银山的生态意识,构建与生态文明相适应的发展模式。C.市旅游局要求各风景区进一步加强对景区厕所、停车场的建设和管理,整治和引导不文明旅游的各种顽疾和陋习,有效提升景区的服务水平。D.《四川省农村扶贫开发条例》是首次四川针对贫困人群制定的地方性法规,将精准扶贫确定为重要原则,从最贫困村户入手,让老乡过上好日子。【答案】B【解析】学科网试题分析:A句“是设在杜甫草堂古色古香的仰止堂举行的”中,包含“是在杜甫草堂古色古香的仰止堂举行的”和“设在杜甫草堂古色古香的仰止堂”这两种句子结构,句式杂糅,只能保留其中一种结构;C句“整治和引导不文明旅游的各种顽疾和陋习”中含有两个并列结构,一是作谓语的“整治和引导”,二是作宾语的“顶疾和陋习”,从语法上看,二者不能整体搭配,即可以“整治”“顽疾和陋习”,却不能“引导”“顽疾和陋习”,从逻辑上看,不能“引导”“顽疾和陋习”,不合逻辑;D句是语序不当,是这几个“首次四川针对贫困人群制定的
喜欢就支持一下吧
点赞10 分享