2010年高考语文试卷(山东)(解析卷)

第1页 / 共11页

第2页 / 共11页

第3页 / 共11页

第4页 / 共11页
该文档为免费文档,您可直接下载完整版进行阅读
2010年高考语文试卷(山东)(解析卷)-初高中资料试题文库
2010年高考语文试卷(山东)(解析卷)
此内容为免费资源,请登录后查看
0
免费资源
THE END
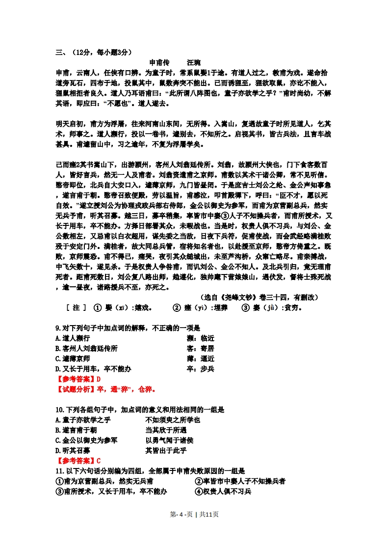
2010年普通高等学校招生全国统一考试(山东卷)语文试卷解析第卷(共36分)一、(15分,每小题3分)1.下列词语中加点的字,读音全都正确的一组是A饯别(jian)晦涩(hui)铁播栏(zha)浑身解数(xi)B扒手(p)吱声(z)和稀泥(he)步履蹒,(pn)C畜养(xù)寒噤(jin)露马脚(1du)扪心自问(mn)D顺遂(u)什锦(shi)蒸馏水(1iú)兵不血刃(xue)【参考答案】A【试题分析】B项,和huo稀泥,C项,扪men心自问,D项,顺遂sui。注意B项吱声(zi)为方言词,C项得马脚(10u)也是一个容易读错的字。2。下列词语中,没有错别字的一组是A依稀膨涨戈壁滩云蒸厦蔚B涵盖阴猛捉谜藏烘云托月C贻误甬道交谊舞塞若展星D吆喝绪论擦边球名门旺族【参考答案】C【试恩分析】“膨胀”指物体的体积增大,泛指事物的扩大或增长,与水无关。“捉迷囊蒙目相捉或寻找躲章者的游戏,比喻言行故意使人难以捉摸,不是谜语,而是重点在于让人寻找。“名门望族指高贵的、地位显要的家庭或有特权的家族,“望指有声望,不是兴旺。结构来确定它是不是别字,还可以通过对整个词语的理解,来寻找不合语境的别字。3。下列语句中,标点符号使用正确的一项是A.国庆节将至,一座“天安门棋型”摆在广场上。“天安门”前花团锦簇,增添了浓浓的节日气氛。行人纷纷驻足观看,争相与“天安门”合影留念。B。人活在世界上,必须处理好三个关系:人和自然的关系;人与人的关系,包括家庭关系:个人思想感情矛盾与平衡的关系。处理得好,生活才能愉快。C。朱熹49岁那年,上书建议朗廷重修了白鹿洞书院,并亲自制订学规,提出:“博学之,审问之,道思之,明辨之,笃行之”的治学方法。D艺术节期间,这个县将举办形式多样的文艺演出活动、科技下乡活动、内容独特的文物、风情、美术、疑影展览,以及大规模的经贸活动。【参考答案】B【试题分析】A项“模型”应该在引号外,C项去掉冒号:D项“科技下乡活动”后的顿号改为逗号。4.下列语句中,加点的词语使用最恰当的一项是A.在浦东国际机场边检大厅,有这样一位服务标兵,她无论出现在哪里,脸上始终挂着一抹微笑,真诚、甜美、亲成,让人难以释怀。B。这六位老人,年纪最小的也已82岁,都是参加过抗战的老兵。如今,虽已是古稀之年,但他们都还精神要铄,思路清晰,回忆起当年,感概万千。C。虽然面临的困难和不利因意很多,但是,作为这项改革实验的始作佰者,我们有信心也有能力把这项工作进行下去,并且做得越来越好。D。地晨异地安置区首批“农家乐”开业,灾区民房重建基本完成,学生提前搬入新校园第-1-页1共11页纷至沓来的重建喜讯报告着灾区的重生。【参考答案】D【试题分析】本题将实词和成语综合进行考查。“释怀:①抒发情怀。②放心,无牵挂。文中应用“忘怀(不放在心上,忘记)”。“古稀指人七十岁,源于杜甫《曲江》诗句人生七十古来稀”。最小的82岁,应用“耄妻,或者改为“已过古稀之年”。神气十足,形容摆出一副自以为高人一等而了不起的样子。始作俑者:俑,古代狗葬用的木制或陶制的俑人。开始制作俑的人。比喻首先做某件环事的人。纷至沓来:纷,众多,杂乱;沓,多,重复。形容接连不断的到来。5.下列语句中,没有语病的一项是A.中午还是阳光灿烂,但到下午5时左右,老天突然变脸,市区狂风大作,天昏地暗。据气象部门监测,这次特强沙尘暴瞬间风力达11毁,地表能见度0米。B.记者来到卧龙镇人民政府南侧的中国卧龙大熊猫博物馆前,只见这座被称为“中国唯一大熊猫博物馆”坐落在风景秀美的山下,周围流水淙淙,绿树成荫。C.世博园开园以来,无论是风和日丽还是刮风下雨,参观的人流络绎不绝。截至5月9日17时30分,累计检票入园已达19.59万人次。D.昨天上午,一位老人突然晕倒在购物中心,后经迅速赶到的120急救中心医护人员以及商场保安、在场群众的救护下,老人得到及时抢救,最终脱离了危险。【参考答案】A【试题分析】B成分残缺,在“坐落前加“的博物馆”或者的建筑”:C成分残缺(搭配不当),应政为截至5月9日17时30分为止”,或者“撒止5月9日17时30分”,D搭配不当,将“经”改为“在”,或者将“下”去掉;歧义,“迅速赶到的”统精医护人员”还是“医护人员和商场保安不清,两种理解都可以,可改为商场保安以及迅速赶到的120急教中心医护人员”,或者将“学校提到许多”之前。二、(9分每小题3分)阅读下面的文字,完成68题。人生的四种镜界张世英按照人的自我发展历程、实现人生价值和精神自由的高低程度,人生境界可分为四个层次,即欲求境界、求知境界、道德境界和审美境界。最低境界为“欲求境界”。人生之初,在这种境界中只知道满足个人生存所必需的最低欲望,故以“欲求”称之。当人有了自我意识以后,生活于越来越高级的境界时,此种最低境界仍潜存于人生之中。现实中,也许没有一个成人的精神境界会低级到唯有“食色”的欲求境界,而丝毫没有一点高级境界。以欲求境界占人生主导地位的人是境界低下而“趣味低级”的人。第二种境界为求知境界”。在这一境界,自我作为主体,有了进一步作为认知客体之物的规律和秩序的要求。有了知识,掌握了规律,人的精神自由程度、人生的意义和价值就大大提升了一步。所以,求知境界不仅从心理学和自我发展的时间进程来看在欲求境界之后,而且从哲学与人生价值、自由之实现的角度来看,也显然比欲求境界高一个层次。第三种境界为“道德境界”。他和求知境界的出现几乎是同时发生,也许稍后。就此而言,把道德境界列在求知境界之后,只具有相对的意义。但从现实人生意义与价值的角度和实现精神自由的角度而言,则道德境界之高于求知境界,是不特言的。发展到这一水平的“自我”具有了责任感和义务感,这也意味着他有了自我选择、自我决定的能力,把自己看作是命运的主人,而不是听凭命运摆布的小卒。但个人的道德意识也有一个由浅入深的发展过程:当独立的个体性自我尚未从所属群体的我们”中显现出来之时,其道德意识从“我们出发,推及我们”之外的他人。第-2-页1共11页人生的最高精神境界是“审美境界”。这是因为此时审美意识超越了求知境界的认识关系,它把对象融入自我之中,而达到情景交融的意境;审美意识也超越了求知境界和道德境界中的实践关系。这样,审美境界即超越了认识的限制,也超越了功用、欲念和外在目的以及“应该”的限制,而成为超然于现实之外的自由境界。在现实的人生中,这四种境界错综复杂地交织在一起。很难想象一个人只有其中一种境界而不渗杂其他境界,只不过现实的人,往往以某一种境界占主导地位,其他次之。于是我们才能在日常生活中区分出某人是低级境界、低级趣味的人,某人是高级境界、高级趣味的人,某人是以道德境界占主导地位的道德家,某人是以审美境界占主导地位的真正诗人、真正的艺术家…(节选自2009年12月31日《光明日报》,有删改)6。关于“人生境界”的理解,符合原文意思的一项是A.他存在于人的自我发展历程中,体现着实现人生价值和精神自由的高低程度。B.它由四个层次组成,从幼年到成年,人的每一个时期都要经历这四个层次。C.现实的人生中,它是一个整体,是由从低到高的四种境界错综复杂的交织在一起的。D。每个人的人生境界表现错综复杂,不同层次的人生境界分别主导着人生的不同阶段。【参考答案】A【试题
喜欢就支持一下吧
点赞10 分享