2012年高考物理试卷(新课标)(解析卷)

第1页 / 共20页

第2页 / 共20页

第3页 / 共20页

第4页 / 共20页
该文档为免费文档,您可直接下载完整版进行阅读
2012年高考物理试卷(新课标)(解析卷)-初高中资料试题文库
2012年高考物理试卷(新课标)(解析卷)
此内容为免费资源,请登录后查看
0
免费资源
THE END
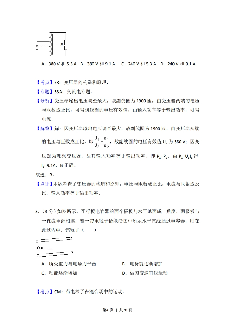
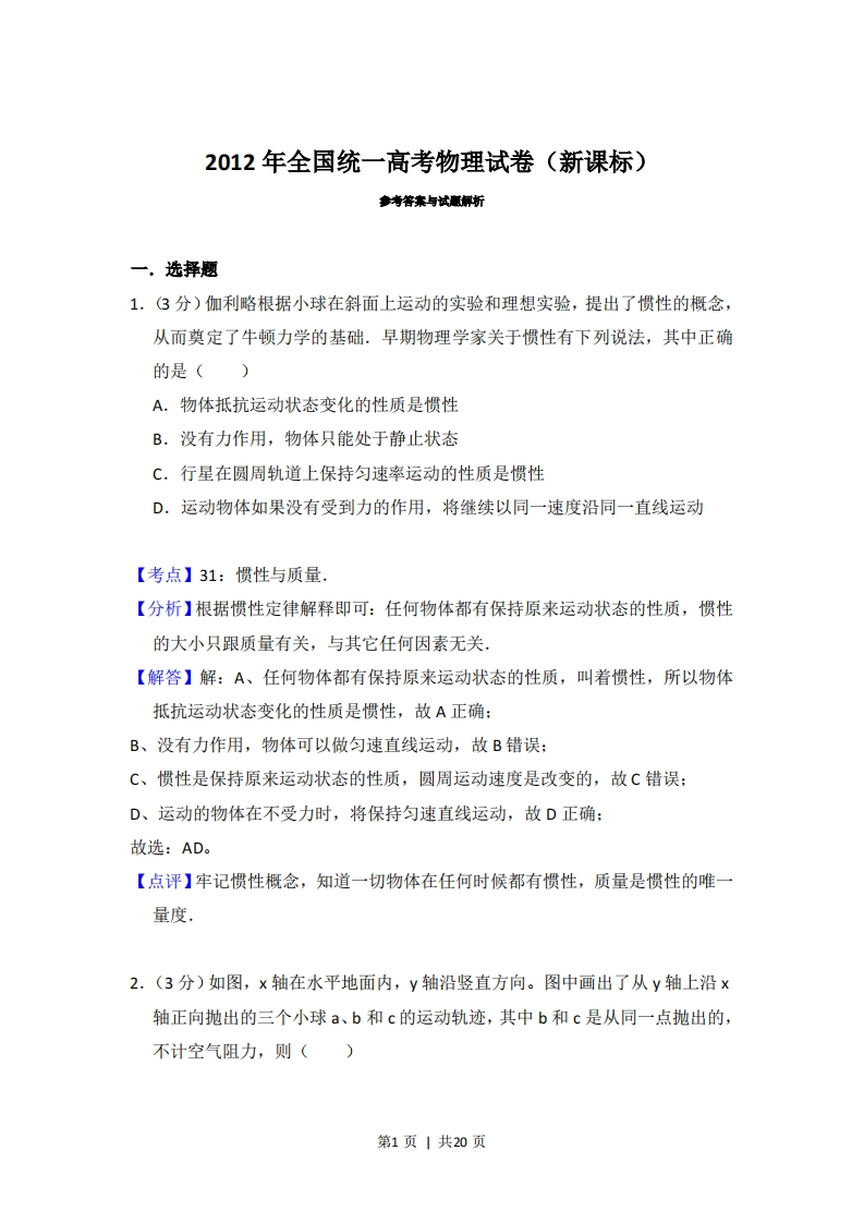
2012年全国统一高考物理试卷(新课标)考答来与试想解析一,选择题1.(3分)伽利略根据小球在斜面上运动的实验和理想实验,提出了惯性的概念,从而奠定了牛顿力学的基础.早期物理学家关于惯性有下列说法,其中正确的是()A.物体抵抗运动状态变化的性质是惯性B.没有力作用,物体只能处于静止状态C.行星在圆周轨道上保持匀速率运动的性质是惯性D.运动物体如果没有受到力的作用,将继续以同一速度沿同一直线运动【考点】31:惯性与质量.【分析】根据惯性定律解释即可:任何物体都有保持原来运动状态的性质,惯性的大小只跟质量有关,与其它任何因素无关,【解答】解:A、任何物体都有保持原来运动状态的性质,叫着惯性,所以物体抵抗运动状态变化的性质是惯性,故A正确:B、没有力作用,物体可以做匀速直线运动,故B错误:C、惯性是保持原来运动状态的性质,圆周运动速度是改变的,故C错误:D、运动的物体在不受力时,将保持匀速直线运动,故D正确:故选:AD。【点评】牢记惯性概念,知道一切物体在任何时候都有惯性,质量是惯性的唯一量度2.(3分)如图,×轴在水平地面内,y轴沿竖直方向。图中画出了从y轴上沿×轴正向抛出的三个小球a、b和c的运动轨迹,其中b和c是从同一点抛出的,不计空气阻力,则()第1页|共20页A.a的飞行时间比b的长B.b和c的飞行时间相同C.a的水平速度比b的小D.b的初速度比c的大【考点】43:平抛运动,【专题】518:平抛运动专题.【分析】研究平抛运动的方法是把平抛运动分解到水平方向和竖直方向去研究,水平方向做匀速直线运动,竖直方向做自由落体运动,两个方向上运动的时间相同。【解答】解由图象可以看出,bc两个小球的抛出高度相同,a的抛出高度最小,根据t=,h可知,a的运动时间最短,bc运动时间相等,故A错误,B正确:C、由图象可以看出,abc三个小球的水平位移关系为a最大,c最小,根据x=vot可知,vo=X,所以a的初速度最大,c的初速度最小,故C错误,D正确:故选:BD。【点评】本题就是对平抛运动规律的直接考查,掌握住平抛运动的规律就能轻松解决。3.(3分)如图,一小球放置在木板与竖直墙面之间。设墙面对球的压力大小为N1,球对木板的压力大小为N2,以木板与墙连接点所形成的水平直线为轴,将木板从图示位置开始缓慢地转到水平位置。不计摩擦,在此过程中()A.N1始终减小,N2始终增大B.N1始终减小,N2始终减小C.N1先增大后减小,N2始终减小第2页|共20页D.N先增大后减小,N2先减小后增大【考点】2G:力的合成与分解的运用:3C:共点力的平衡.【专题】527:共点力作用下物体平衡专题.【分析】以小球为研究对象,分析受力情况:重力、木板的支持力和墙壁的支持力,根据牛顿第三定律得知,墙面和木板对球的压力大小分别等于球对墙面和木板的支持力大小,根据平衡条件得到两个支持力与日的关系,再分析其变化情况.【解答】解:以小球为研究对象,分析受力情况:重力G、墙面的支持力N'和安外木板的支持力N2'.根据牛顿第三定律得知,N1=N1',N2=N2'。根据平衡条件得:N'=Gcot旧,N2=,Gsine将木板从图示位置开始缓慢地转到水平位置的过程中,日增大,cot旧减小,si日增大,则N1'和N2'都始终减小,故N1和N2都始终减小。故选:B。【点评】本题运用函数法研究动态平衡问题,也可以运用图解法直观反映力的变化情况4.(3分)自耦变压器铁芯上只绕有一个线圈,原、副线圈都只取该线圈的某部分,一升压式自耦调压变压器的电路如图所示,其副线圈匝数可调.已知变压器线圈总匝数为1900匝:原线圈为1100匝,接在有效值为220V的交流电源上.当变压器输出电压调至最大时,负载R上的功率为2.0kW.设此时原线圈中电流有效值为1,负载两端电压的有效值为U2,且变压器是理想的,则U2和11分别约为()第3页|共20页
喜欢就支持一下吧
点赞13 分享