2018年高考物理试卷(海南)(解析卷)

第1页 / 共16页

第2页 / 共16页

第3页 / 共16页

第4页 / 共16页
该文档为免费文档,您可直接下载完整版进行阅读
2018年高考物理试卷(海南)(解析卷)-初高中资料试题文库
2018年高考物理试卷(海南)(解析卷)
此内容为免费资源,请登录后查看
0
免费资源
THE END
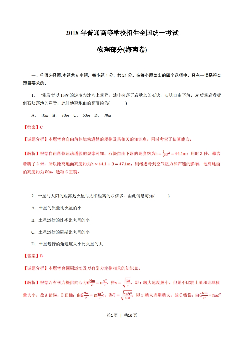
2018年普通高等学校招生全国统一考试物理部分(海南卷)一、单项选择题:本题共6小题,每小题4分,共24分。在每小题给出的四个选项中,只有一项是符合题目要求的。1.一攀岩者以1ms的速度匀速向上攀登,途中碰落了岩壁上的石块,石块自由下落。3s后攀岩者听到石块落地的声音,此时他离地面的高度约为(A.10mB.30mC.50mD.70m【答案】C【试题分析】本题考查自由落体运动遵循的规律及其相关的知识点,同时考查了估算能力。【解析】根据自由落体运动遵循的规律可知,石块自由下落的高度约为=8t2=44.1m:用时3秒,攀岩者爬了3米,所以距离地面高度约为h≈44.1+3=47.1m,则考虑考到空气阻力和声速的影响,他离地面的高度约为50m,选项C正确。2.土星与太阳的距离是火星与太阳距离的6倍多。由此信息可知(A,土星的质量比火星的小B.土星运行的速率比火星的小C.土星运行的周期比火星的小D.土星运行的角速度大小比火星的大【答案】B【试题分析】本题考查圆周运动及万有引力定律相关的知识点。【解析】根据万有引力提供向心力c罗=m片得v=,即r越大速度越小,但是不比较土星和地球质量大小,故A错误,B正确:由C空=m学,得T=、4m2r3GM即r越大周期越大,故C错误:由G=mw2第1页1共16页r,得w=GM3即r越大角速度越小,故D错误。3.如图,一绝缘光滑固定斜面处于匀强磁场中,磁场的磁感应强度大小为B,方向垂直于斜面向上,通有电流I的金属细杆水平静止在斜面上。若电流变为0.51,磁感应强度大小变为3B,电流和磁场的方向均不变,则金属细杆将(BA.沿斜面加速上滑B.沿斜面加速下滑C.沿斜面匀速上滑D.仍静止在斜面上【答案】A【试题分析】本题是一道关于安培力的共点力的平衡问题及牛顿第二定律相关知识【解析】最初金属细杆受到三个力作用,且合力为零,如图所示:mg由平衡可知,安培力F=BIL=mgsin9,若电流变为0.5L,磁感应强度大小变为3B,则安培力F1=3IL=1.5 mgsin0,根据牛顿第二定律,F1一ngsin0=ma,故金属细杆以a=0.5gsin0的加速度沿着斜面加速上滑,故A正确4.己知234Th的半衰期为24天。4g34Th经过72天还剩下(A.0B.0.5gC.1gD.1.5g【答案】B【试题分析】本题考查核衰变的半衰期的规律及其相关的知识点第2页」共16页【解折1由襄变公式m=m日知m=4日导=4目2=05g,散B正确5.如图,用长为1的轻绳悬挂一质量为M的沙箱,沙箱静止。一质量为m的弹丸以速度v水平射入沙箱并留在其中,随后与沙箱共同摆动一小角度。不计空气阻力。对子弹射向沙箱到与其共同摆过一小角度的过程(A.若保持m、"、1不变,M变大,则系统损失的机械能变小B.若保持M、v、1不变,m变大,则系统损失的机械能变小C.若保持M、m、1不变,v变大,则系统损失的机械能变大D.若保持M、m、v不变,1变大,则系统损失的机械能变大【答案】B【试题分析】本题考机械能守恒定律及动量守恒定律的相关知识点【解析】分析易得只有子弹射入沙箱并停留在沙箱中这个过程中系统的机械能才会损失,由动量守恒得,mv=(m+M)V共,则系统损失的机械能11mMy2△E=1mv2-号m+MD=2mv2-2m+M(m+M)=2m+Mmv2对于A选项,由△E=2m=2(可知若保持m、、I不变,M越大则系统损失的机械能变大,故mMv2A错误Mv2对于B选项,由△E=2m+师=2)可知若保持、、I不变,m变大则系统损失的机械能变大,故BmMv2错误对于C选项,由△E=2(mM可知若保持M、m、I不变,v变大则系统损失的机械能变大,故C正确mMv2对于D选项,子弹与沙箱共同向上摆动一小角度的过程系统机械能守恒,故D错误第3页」共16页
喜欢就支持一下吧
点赞6 分享