2013年高考英语试卷(重庆)(解析卷)

第1页 / 共25页

第2页 / 共25页

第3页 / 共25页

第4页 / 共25页
该文档为免费文档,您可直接下载完整版进行阅读
2013年高考英语试卷(重庆)(解析卷)-初高中资料试题文库
2013年高考英语试卷(重庆)(解析卷)
此内容为免费资源,请登录后查看
0
免费资源
THE END
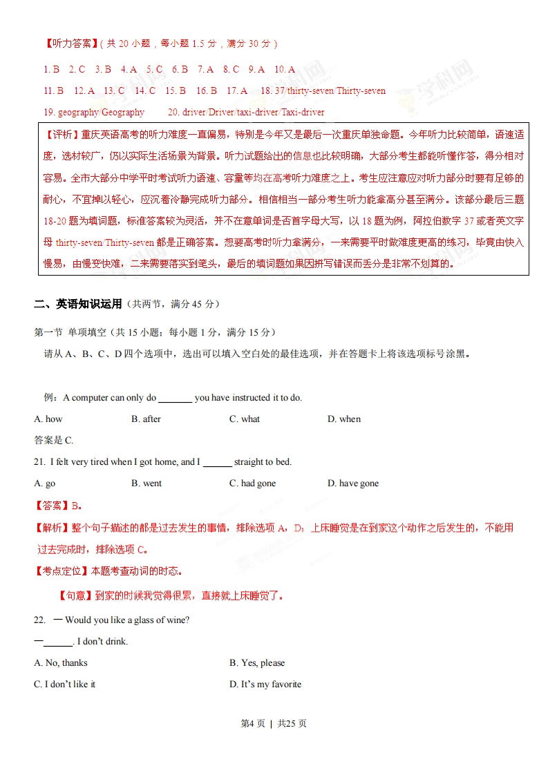
2013年高考重庆卷解析(精编版)本试题卷共15页。满分150分。考试时间120分钟。【总评】2013年的英语试题题量略有增加,但客观题难度略有下降。试题更加贴近学生的生活,整体给人温暖清新的感觉。如第一篇完型填空描述一名学生从落后到进步的过程第二篇完型填空讲身体与情绪的关系。作文则是要求学生写一封信,体现父母和子女的沟通。试题也有很鲜明的时代特征,引导学生关注家事国事天下事。比如作文中的亲情和对环保的关注,而第二个作文中书信又结合当今中国的环保现状和建设生态文明的目标。几篇阅读题题材新颗,趣味性强,既有说明文,也有分析英国人为什么喜欢谈论天气的文化类文章,各种题型搭配均匀,但压轴题最后一篇阅读的难度比往年略小。总的来说,今年听力比较简单,语速适度,选材较广,仍以实际生活场景为背景。听力试题给出的信息也比较明确,大部分考生都能听懂作答,得分相对容易。不过,今年英语完型填空的单词数略有增加。往年文章的词数在300词左右,但今年两篇完形填空总共有380个单词,这就对考生阅读速度提出了更高的要求。注意事项:1.答题前,务必将自己的姓名、准考证号填写在答题卡规定的位置上。2.答选择题时,必须用2B铅笔把答题卡上对应题目的答案标号涂黑。如需改动,用橡皮擦干净后,再选涂其他答案的标号。3.答非选择题时,必须使用0.5毫米的黑色墨水签字笔,将答案书写在答题卡规定的位置上。4.所有题目必须在答题卡上作答,在试题卷上答题无效。5.考试结束后,将试题卷和答题卡一并交回。一、听力(共两节,满分30分)做题时,请先将答案划在试题卷上。录音内容结束后,你将有两分钟的时间将试题卷上的答案转涂或转填到答题卡上。第一节(共5小题:每小题1.5分,满分7.5分)请听下面5段对话。每段对话后有一个小题,从题中所给的A、B、C三个选项中选出最佳选项,并标在试题卷的相应位置。听完每段对话后,你都有10秒钟的时间来回答有关小题和阅读下一小题。每段对话仅读一遍。例:How much is the shirt?A.£19.15.B.£9.15.C.£9.18答案是B。1.How many sisters does the woman have?第1页|共25页A.One.B.Two.C.Three.2.What is the woman going to do tonight?A.Meet the man.B.Go out for dinner.C.Prepare for a meeting.3.Who has a dictionary?A.The man.B.Lucy.C.Tina.4.What are the two speakers most probably?A.Students.B.Workers.C.Teachers.5.What are the two speakers talking about?A.A language.B.An interest.C.A class.第二节(共12小题:每小题1.5分,满分18分)请听下面4段对话或独白。每段对话或独白后有几个小题,从题中所给的A、B、C三个选项中选出最佳选项,并标在试题卷的相应位置。听每段对话或独白前,你将有时间阅读各小题,每小题5秒钟:听完后,各小题将给出5秒钟的作答时间。每段对话或独白读两遍。请听第6段材料,回答第6至8题。6.Which city is the woman going to?A.Chicago.B.Boston.C.New York.7.How much will the woman pay for her ticket?A.$30.B.$50C.$60.8.Where does the conversation most probably take place?A.At an airport.B.At a bus stop.C.At a railway station.听第7段材料,回答第9至11题。9.When did the woman begin to collect stamps?A.At the age of 9.B.At the age of 12.C.At the age of 20.10.What does the woman advise the man to do?A.Join a reading club.B.Travel to other countriesC.Collect stamps.11.What are the two speakers mainly talking about?A.Stamps.B.Hobbies.C.Books.听第8段材料,回答第12至14题。12.What is the woman going to do on Friday?A.Attend a meeting.B.Go on vacation.C.Make a phone call.13.Who is most probably going to meet the man at the airport?第2页|共25页A.The woman.B.The man's brother.C.The woman's sister.14.What is the possible relationship between the two speakers?A.Parent and teacher.B.Brother and sister.C.Husband and wife听第9段材料,回答第15至17题。15.At what time are they leaving for the Natural Museum?A.7:30a.mB.8:30a.mC.3:30p.m16.What will they possibly do right before supper?A.Swim at the beach.B.Do some shopping.C.See an exhibition.17.What is the speaker mainly talking about?A.An arrangement for a day.B.An introduction to a place.C.An experience of culture.第三节(共3小题:每小题1.5分,满分4.5)请听下面一段独白,用所听到的独白中的词或数填空,每空限填一个词或一个数。填入的内容写在答题卡相应位置上,在听本段独白前,你将有时间阅读各小题,每小题5秒钟:听完后,各小题将给出5秒钟的作答时间,本段独白读两遍。请听第10段材料,回答第18至20题。Introduction to CompetitorsNameAgeOccupationStrengthsPeter Smith18EngineerArt and literatureTom Anderson28Salesman19 and historyJack Brown3620Language and culture第3页|共25页
喜欢就支持一下吧
点赞9 分享