2023年高考化学试卷(浙江)(6月)(解析卷)

第1页 / 共26页

第2页 / 共26页

第3页 / 共26页

第4页 / 共26页
该文档为免费文档,您可直接下载完整版进行阅读
2023年高考化学试卷(浙江)(6月)(解析卷)-初高中资料试题文库
2023年高考化学试卷(浙江)(6月)(解析卷)
此内容为免费资源,请登录后查看
0
免费资源
THE END
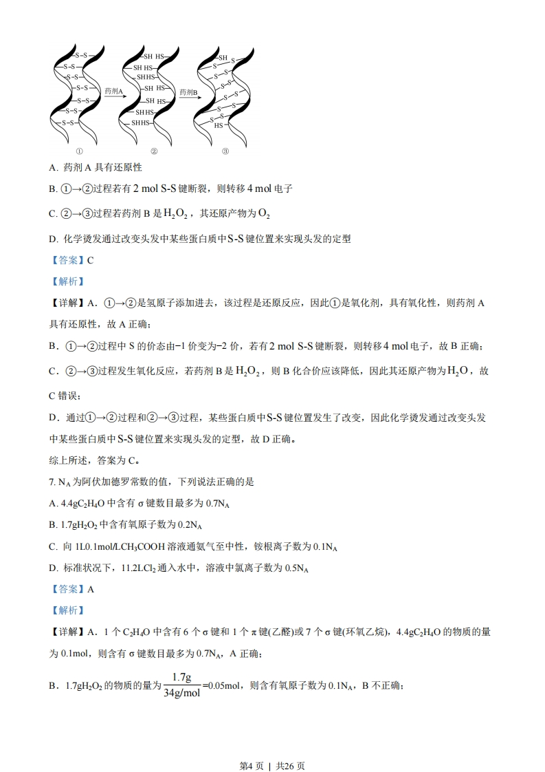
2023年高考浙江卷化学真题可能用到的相对原子质量:H-1Li-7C-12N-140-16Na-23Mg-24A1-27Si-28S-32C1-35.5K-39Ca-40Fe-56Cu-64Br-80Ag-108I-17Ba-137一、选择题(本大题共16小题,每小题3分,共48分。每小题列出的四个备选项中只有一个是符合题目要求的,不选、多选、错选均不得分)1.材料是人类赖以生存和发展的物质基础,下列材料主要成分属于有机物的是A.石墨烯B.不锈钢C.石英光导纤维D.聚酯纤维【答案】D【解析】【详解】A.石墨烯是一种由单层碳原子构成的平面结构新型碳材料,为碳的单质,属于无机物,A不符合题意:B.不锈钢是Fe、Cr、Ni等的合金,属于金属材料,B不符合题意:C.石英光导纤维的主要成分为SO2,属于无机非金属材料,C不符合题意:D.聚酯纤维俗称“涤纶”,是由有机二元酸和二元醇缩聚而成的聚酯经纺丝所得的合成纤维,属于有机物,D符合题意:故选D。2.下列化学用语表示正确的是A.H2S分子的球棍模型:O○OB.AICl,的价层电子对互斥模型:C.KI的电子式:K:I:D.CHCH(CHCH3),的名称:3-甲基戊烷【答案】D【解析】【详解】A.H,S分子是“V”形结构,因此该图不是HS分子的球棍模型,故A错误:B.A1Cl,中心原子价层电子对数为3+二(3-1×3)=3+0=3,其价层电子对互斥模型为平面三角形,故B错误:第1页」共26页C.KI是离子化合物,其电子式:K*[I的,故C错误:CHCH,CHCH,CHD.CH,CH(CH,CH3),的结构简式,其名称为3-甲基戊烷,故D正确。CH综上所述,答案为D。3.氯化铁是一种重要的盐,下列说法不正确的是A.氯化铁属于弱电解质B.氯化铁溶液可腐蚀覆铜板C.氯化铁可由铁与氯气反应制得D.氯化铁溶液可制备氢氧化铁胶体【答案】A【解析】【详解】A.氯化铁能完全电离出铁离子和氯离子,属于强电解质,A错误:B.氯化铁溶液与铜反应生成氯化铜和氯化亚铁,可用来蚀刻铜板,B正确:C.氯气具有强氧化性,氯气与铁单质加热生成氯化铁,C正确:D.向沸水中滴加饱和氯化铁溶液,继续加热呈红褐色,铁离子发生水解反应可得到氢氧化铁胶体,D正确:故选:A。4.物质的性质决定用途,下列两者对应关系不正确的是A.铝有强还原性,可用于制作门窗框架B.氧化钙易吸水,可用作干燥剂C.维生素C具有还原性,可用作食品抗氧化剂D.过氧化钠能与二氧化碳反应生成氧气,可作潜水艇中的供氧剂【答案】A【解析】【详解】A.铝用于制作门窗框架,利用了铝的硬度大、密度小、抗腐蚀等性质,而不是利用它的还原性,A不正确:B.氧化钙易吸水,并与水反应生成氢氧化钙,可吸收气体中或密闭环境中的水分,所以可用作干燥剂,B正确:C.食品中含有的F©+等易被空气中的氧气氧化,维生素C具有还原性,且对人体无害,可用作食品抗氧化剂,C正确:D.过氧化钠能与二氧化碳反应生成氧气,同时可吸收人体呼出的二氧化碳和水蒸气,可作潜水艇中的供氧剂,D正确:第2页」共26页故选A。5.下列说法正确的是电流表ACuNH CI盐桥ZnSO,溶液CuSO,溶液①②③④A.图①装置可用于制取并收集氨气B.图②操作可排出盛有KMO,溶液滴定管尖嘴内的气泡C.图③操作俯视刻度线定容会导致所配溶液浓度偏大D.图④装置盐桥中阳离子向ZnSO,溶液中迁移【答案】C【解析】【详解】A,氯化铵受热分解生成氨气和氯化氢,遇冷又化合生成氯化铵,则直接加热氯化铵无法制得氨气,实验室用加热氯化铵和氢氧化钙固体的方法制备氨气,故A错误:B.高锰酸钾溶液具有强氧化性,会腐蚀橡胶管,所以高锰酸钾溶液应盛放在酸式滴定管在,不能盛放在碱式滴定管中,故B错误:C.配制一定物质的量浓度的溶液时,俯视刻度线定容会使溶液的体积偏小,导致所配溶液浓度偏大,故C正确:D.由图可知,锌铜原电池中,锌电极为原电池的负极,铜为正极,盐桥中阳离子向硫酸铜溶液中迁移,故D错误:故选C。6.化学烫发巧妙利用了头发中蛋白质发生化学反应实现对头发的“定型”,其变化过程示意图如下。下列说法不正确的是第3页」共26页
喜欢就支持一下吧
点赞8 分享