2012年高考化学试卷(浙江)(解析卷)

第1页 / 共17页

第2页 / 共17页

第3页 / 共17页

第4页 / 共17页
该文档为免费文档,您可直接下载完整版进行阅读
2012年高考化学试卷(浙江)(解析卷)-初高中资料试题文库
2012年高考化学试卷(浙江)(解析卷)
此内容为免费资源,请登录后查看
0
免费资源
THE END
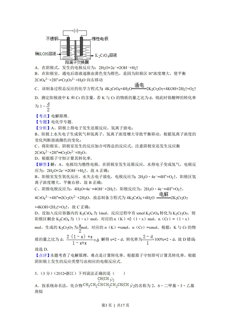
2012年浙江省高考化学试卷童考答案与试惠佩析一、选择题1.(3分)(2012·浙江)下列说法不正确的是()A.利用太阳能在催化剂参与下分解水制氢是把光能转化为化学能的绿色化学方法B.蔗糖、淀粉、油脂及其水解产物均为非电解质C.通过红外光谱分析可以区分乙醇与乙酸乙酯D.石油催化裂化的主要目的是提高汽油等轻质油的产量与质量:石油裂解的主要目的是得到更多的乙烯、丙烯等气态短链烃【考点】清洁能源:石油的裂化和裂解:油脂的性质、组成与结构:蔗糖、麦芽糖简介:淀粉的性质和用途.【专题】化学应用【分析】本题根据常见的绿色化学方法是安全无污染的化学方法,电解质和非电解质都是化合物,水溶液或熔融状态下能导电的化合物为电解质,不导电为非电解质,红外光谱可以判断官能团,石油裂化是将重油转化为轻质油,裂解是得到小分子的烯烃等知识点来解题.【解答】解:A.太阳能分解水制氢是把光能转变为化学能的绿色化学方法,A正确:B.油脂的水解产物高级脂肪酸是电解质,B错误:C.乙酸乙酯含有羰基,乙醇中没有,通过红外光谱可以区分,C正确:D.石油催化裂化的目的是提高汽油等轻质油的产量与质量,裂解的目的是得到小分子的烯烃,D正确:故选B.【点评】本题考查绿色化学方法特点,电解质和非电解质区分依据,红外光谱的作用,石油的裂化与裂解等,题目难度不大.2.(3分)(2012·浙江)下列说法正确的是()A.在“镀锌铁皮的镀层厚度的测定”实验中,将镀锌铁皮放入稀硫酸,待产生氢气的速率突然减小,可以判断锌镀层己反应完全B.在“火柴头中氯元素的检验”实验中,摘下几根未燃过的火柴头,将其浸于水中,稍后取少量溶液于试管中,滴加硝酸银溶液和稀硝酸后,即可判断氯元素的存在C.在“硫酸亚铁铵的制备”实验中,为了得到硫酸亚铁铵晶体,应小火加热蒸发皿,直到有大量晶体析出时停止加热D.受强酸或强碱腐蚀致伤时,应先用大量水冲洗,再用2%醋酸溶液或饱和硼酸溶液洗最后用水冲洗,并视情况作进一步处理【考点】电解原理的应用实验:化学实验安全及事故处理,【专题】实验评价题.【分析】A.锌、铁和稀硫酸能构成原电池而加快锌的腐蚀:B.硝酸银和氯离子能反应生成白色氯化银沉淀:C.亚铁离子不稳定,易被氧化:D.受酸腐蚀应该涂弱碱性物质.第1页|共17页【解答】解:A.产生的氢气速率突然减小,说明己经无法构成原电池,锌镀层完全反应,故A正确:B.未燃过的火柴头,将其浸于水中,氯元素的存在形式为氯酸根离子,故B错误:C.亚铁离子加热过程中易被氧化,所以得不到硫酸亚铁铵晶体,故C错误:D.受酸腐蚀应涂碳酸氢钠,而不是酸,故D错误:故选A.【点评】根据原电池原理、氯离子的检验、安全事故的处理来分析解答,知道火柴中含有氯酸钾而不是氯化钾,亚铁离子易被空气氧化而变质。3.(3分)(2012:浙江)X、Y、Z是原子序数依次递增的短周期元素,3种元素的原子核外电子数之和与C2+的核外电子数相等,X、Z分别得到一个电子后均形成稀有气体原子的稳定电子层结构.下列说法正确的是()A.原子半径:Z>Y>XB.Z与X形成化合物的沸点高于Z的同族元素与X形成化合物的沸点C.CaY2与水发生氧化还原反应时,CaY2只作氧化剂D.CaX2、CaY2和CaZ2等3种化合物中,阳离子与阴离子个数比均为1:2【考点】原子结构与元素周期律的关系:氧化还原反应.【专题】元素周期律与元素周期表专题,【分析】X、Y、Z是原子序数依次递增的短周期元素,3种元素的原子核外电子数之和与Ca2+的核外电子数相等,3种元素的核外电子数之和为18,Z得到1个电子变成8电子结构,则Z为F元素,则X、Y一定至少有一种位于第2周期,X得到一个电子后均形成稀有气体原子的稳定电子层结构,故X为H元素,Y元素原子核外电子数为18-1-9=8,故Y为O元素,据此结合选项解答.【解答】解:X、Y、Z是原子序数依次递增的短周期元素,3种元素的原子核外电子数之和与C2+的核外电子数相等,3种元素的核外电子数之和为18,Z得到1个电子变成8电子结构,则Z为F元素,则X、Y一定至少有一种位于第2周期,X得到一个电子后均形成稀有气体原子的稳定电子层结构,故X为H元素,Y元素原子核外电子数为18-1-9=8,故Y为O元素,A、X、Y、Z分别是H、O、F,同周期自左而右原子半径减小,电子层越多原子半径越大,故原子半径O>F>H,故A错误:B、HF分子之间含有氢键,沸点高于其它同族氢化物的沸点,故B正确:C、过氧化钙与水反应,过氧化钙既是氧化剂又是还原剂,故C错误:D、CaO2其阴离子为O22,阴、阳离子个数比为1:1,故D错误:故选B.【点评】本题考查结构性质位置关系、氧化还原反应等,难度中等,推断元素是解题关键,C选项中根据过氧化钠的性质进行解答.4.(3分)(2012·浙江)以铬酸钾为原料,电化学法制备重铬酸钾的实验装置示意图如图:下列说法不正确的是()第2页|共17页不锈钢惰性电极稀KOH溶液KCO溶液阳离子交换膜A.在阴极式,发生的电极反应为:2H2O+2e=2OH+H2↑B.在阳极室,通电后溶液逐渐由黄色变为橙色,是因为阳极区H浓度增大,使平衡2C042-+2H=Cr2072-+H20向右移动通电C.该制备过程总反应的化学方程式为4K2C04+4H20一2K2Cr207+4K0H+2H2↑+02↑D.测定阳极液中K和Cr的含量,若K与Cr的物质的量之比为d,则此时铬酸钾的转化率为1【考点】电解原理。【专题】电化学专题【分析】A、阴极上得电子发生还原反应,氢离子放电:B、阳极上水失电子生成氧气和氢离子,氢离子浓度增大导致平衡移动,根据氢离子浓度的变化判断溶液颜色的变化:C、将阳极室、阴极室发生的反应加合可得总的反应式,注意阴极室还发生反应衡2Cr042-+2Ht-Cr2072-+H20:D、根据原子守恒计算其转化率【解答】解:A、电极均为惰性电极,在阴极室发生还原反应,水得电子变成氢气,电极反应为:2H20+2e=20H-+H2↑,故A正确:B、阳极室发生氧化反应,水失去电子放电,电极反应为:2H20-4e=4H+O2↑,阳极区氢离子浓度增大,平衡右移,故B正确:C、阴极电极反应为:4H20+4e=4OH+2H2↑,阳极反应为:2H20-4e=4H+O2↑,电解4Cr042-+4H=2Cr2072-+2H20,故总制备方程式为4K2C04+4H202K2Cr207+4KOH+2H2↑+O2↑,故C正确:D、设加入反应容器内的K2CrO4为1mol,反应过程中有xmol K2CrO4转化为K2Cr2O7,则阳极区剩余K2CrO4为(1-x)mol,对应的n(K)=2(1-x)mol,n(Cr)=(1-x)mol,生成的KCr2O为mol,对应的n(K)=xmol,n(Cr)=xmol,根据:K与Cr的物质的量之比为d,2(1-)三d解得2-d,转化率为2-d100%2-d,故D错误1-x+x故选D.【点评】本题考查了电解原理,难点是计算转化率,根据原子守恒即可计算其转化率,根据阴阳极上发生的反应类型写出相应的电极反应式.5.(3分)(2012.浙江)下列说法正确的是()CH(CH)2A.按系统命名法,化合物CH3CH2CHCH,CHCH(CH2的名称为2,6
喜欢就支持一下吧
点赞9 分享