2024年高考化学试卷(江苏)(解析卷)

第1页 / 共19页

第2页 / 共19页

第3页 / 共19页

第4页 / 共19页
该文档为免费文档,您可直接下载完整版进行阅读
2024年高考化学试卷(江苏)(解析卷)-初高中资料试题文库
2024年高考化学试卷(江苏)(解析卷)
此内容为免费资源,请登录后查看
0
免费资源
THE END
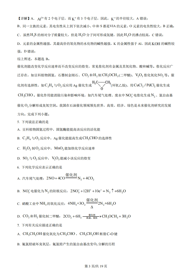
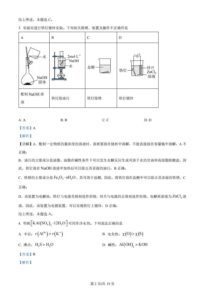
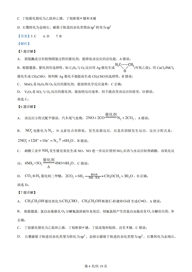
江苏省2024年普通高中学业水平选择性考试化学限时75分钟满分100分可能用到的相对原子质量:H一1B一11C一12N一140一16C一35.5Cr一52Fe一56Ag-108Nd-144一、单项选释题:共13题,每题3分,共39分。每题只有一个选项最符合题意。1.我国探月工程取得重大进展。月壤中含有Ca、Fe等元素的磷酸盐,下列元素位于元素周期表第二周期的是A.0B.PC.CaD.Fe【答案】A【解析】【详解】A.O元素位于元素周期表第二周期VIA,A符合题意:B.P元素位于元素周期表第三周期VA,B不符合题意:C.Ca元素位于元素周期表第四周期IA,C不符合题意:D.Fe元素位于元素周期表第四周期VⅢ族,D不符合题意:综上所述,本题选A。2.反应PbS+4H,02=PbSO,+4H2O可用于壁画修复。下列说法正确的是A.S2的结构示意图为B.H,O2中既含离子键又含共价键C.S0子中S元素的化合价为+6D.HO的空间构型为直线形【答案】C【解析】【详解】A.S2核外有18个电子,其结构示意图为A错误:B.H2O2是共价化合物,其中只含共价键,B错误:C.S0?中0元素化合价为-2,S元素的化合价为+6,C正确:D.HO中的O的杂化类型为sp3,0有2个孤电子对,因此H,O的空间构型为V形,D错误:第1页供19页综上所述,本题选C。3.实验室进行铁钉镀锌实验。下列相关原理、装置及操作不正确的是B2mol.L-NaOH水盐酸锌片铁钉ZnClNaOH溶液固体配制NaOH溶铁钉除油污铁钉除锈铁钉镀锌液A.AB.BC.CD.D【答案】A【解析】【详解】A.配制一定物质的量浓度的溶液时,溶质要放在烧杯中溶解,不能直接放在容量瓶中溶解,A不正确:B.油污的主要成分是油脂,油脂在碱性条件下可以发生水解反应生成可溶于水的甘油和高级脂肪酸盐,因此,铁钉放在NaOH溶液中加热后可以除去其表面的油污,B正确:C.铁锈的主要成分是F,O3·nH,O,其可溶于盐酸,因此,将铁钉放在盐酸中可以除去其表面的铁锈,C正确:D.该装置为电解池,铁钉与电源负极相连作阴极,锌片与电源的正极相连作阳极,电解质溶液为ZC12溶液,因此,该装置为电镀装置,可以实现铁钉上镀锌,D正确:综上所述,本题选A。4.明矾[KA1(SO)2·12H,O]可用作净水剂。下列说法正确的是A.半径:r(AI)>r(K)B.电负性:X(O)>X(S)C.沸点:HS>HOD.碱性:AI(OH),>KOH【答案】B【解析】第2页供19页【详解】A.A1+有2个电子层,而K+有3个电子层,因此,K+的半径较大,A错误:B.同一主族的元素,其电负性从上到下依次减小,O和S都是VIA的元素,O元素的电负性较大,B正确:C.虽然HS的相对分子质量较大,但是H,O分子间可形成氢键,因此H,O的沸点较高,C错误:D.元素的金属性越强,其最高价的氧化物的水化物的碱性越强,K的金属性强于A,因此KOH的碱性较强,D错误:综上所述,本题选B。催化剂能改变化学反应速率而不改变反应的焓变,常见惟化剂有金属及其氧化物、酸和碱等。准化反应广泛存在,如豆科植物固氮、石墨制金刚石、CO2和H2制CH OCH3(二甲醚)、V2O,准化氧化SO,等。催化剂有选择性,如C2H与O2反应用Ag催化生成(环氧乙烷)、用CuCl2/PdCL,催化生成0CH,CHO。催化作用能消除污染和影响环境,如汽车尾气处理、废水中NO5电准化生成N2、氯自由基催化O,分解形成臭氧空洞。我国在石油催化领域领先世界,高效、经济、绿色是未来催化剂研究的发展方向。完成下列小题。5.下列说法正确的是A.豆科植物固氮过程中,固氮酶能提高该反应的活化能B.C2H4与O2反应中,Ag催化能提高生成CH,CHO的选择性C.H2O2制O2反应中,MnO2能加快化学反应速率D.SO2与O2反应中,VO,能减小该反应的焓变6.下列化学反应表示正确的是催化剂A.汽车尾气处理:2NO+4CON,+4CO,B.NO电催化为N2的阳极反应:2NO+12H+10e=N2个+6H,O催化剂C.硝酸工业中NH3的氧化反应:4NH,+3O,2N,+6H,0D.C0,和H,催化制二甲醚:2C0,+6H,→CH,0CH,+3H,07.下列有关反应描述正确的是A.CH,CH,OH催化氧化为CH,CHO,CH,CH,OH断裂C-O键B.氟氯烃破坏臭氧层,氟氯烃产生的氯自由基改变O,分解的历程第3页供19页
喜欢就支持一下吧
点赞9 分享