2023年高考化学试卷(河北)(解析卷)

第1页 / 共22页

第2页 / 共22页

第3页 / 共22页

第4页 / 共22页
该文档为免费文档,您可直接下载完整版进行阅读
2023年高考化学试卷(河北)(解析卷)-初高中资料试题文库
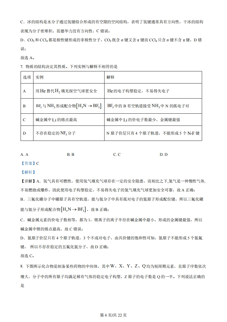
2023年高考化学试卷(河北)(解析卷)
此内容为免费资源,请登录后查看
0
免费资源
THE END
机密★启用前2023年河北省普通高中学业水平选择性考试化学注意事项:1.答卷前,考生务必将自己的姓名、考生号、考场号、座位号填写在答题卡上。2.回答选释题时,选出每小题答案后,用铅笔把答题卡上对应题目的答案标号涂黑,如需改动,用橡皮擦干净后,再选涂其他答案标号,回答非选择题时,将答案写在答题卡上,写在本试卷上无效。3.考试结束后,将本试卷和答题卡一并交回。可能用到的相对原子质量:H1N14O16Na23K39Co59Zr91一、选择题:本题共14小题,每小题3分,共42分。在每小题给出的四个选项中,只有一项是符合题目要求的。1.《本草纲目》中记载了粗食盐的一种制作过程:“取盐于池旁耕地沃以池水,每得南风急,则宿夕成盐。”若将粗食盐在实验室提纯,不涉及的操作是A.溶解B.蒸发C.过滤D.蒸馏【答案】D【解析】【详解】若将粗食盐在实验室提纯,需要将粗盐溶解,然后过滤除杂,接着蒸发结晶,不需要蒸馏,故选:D2.实验室根据化学试剂性质的不同采用不同的保存方法,下列说法错误的是A.浓硝酸保存在棕色试剂瓶中B.氢氧化钠溶液保存在带磨口玻璃塞的细口瓶中C.高锰酸钾和乙醇不能同时保存在同一药品柜中D.金属钠保存在煤油中【答案】B【解析】【详解】A.浓硝酸见光易分解,少量浓硝酸保存在棕色细口瓶中,A正确:B.氢氧化钠能与玻璃中的二氧化硅反应生成硅酸钠使玻璃粘连而打不开,故少量氢氧化钠溶液保存在带橡胶塞的粗口试剂瓶中,B错误:第1页供22页C.乙醇具有挥发性,且乙醇可以和高锰酸钾发生氧化还原反应,所以乙醇和高锰酸钾不能同时保存在同一个药品柜中,C正确:D.金属钠的密度比煤油大且不与煤油反应,少量金属钠保存在煤油中,防止与空气中的氧气和水蒸气等物质因接触而反应,D正确:故答案选B。3.高分子材料在各个领域中得到广泛应用。下列说法错误的是A.聚乳酸可用于制造医用材料B.聚丙烯酰胺可发生水解反应C.聚丙烯可由丙烯通过缩聚反应合成D.聚丙烯晴纤维可由丙烯腈通过加聚反应合成【答案】C【解析】【详解】A.聚乳酸具有良好的生物相容性和生物可吸收性,可以用于制造手术缝合线、药物缓释材料等医用材料,A正确:B.聚丙烯酰胺中含有酰胺基,可发生水解反应,B正确:C.聚丙烯是由丙烯通过加聚反应合成的,C错误:D.聚丙烯腈纤维是加聚产物,可由丙烯腈通过加聚反应合成,D正确:故选C。4.N。为阿伏加德罗常数的值,下列说法正确的是A.1LpH=2的HCI溶液中含2NAa个FB.反应NaH+H,O=NaOH+H2个生成ImolH2,转移N个电子C.1mol6号元素的原子一定含有6N。个质子、6N。个中子D.1mol组成为C.H2m的烃一定含有NA个双键【答案】B【解析】【详解】A.pH=2即c(H)=102mol/L,故1LpH=2的HC1溶液中含H的的数目为10NA,A错误:B.NaH+HO=NaOH+H2个中H的化合价由-1和+1归中到0价,转移1个电子,故生成1molH2,转移NA个电子,B正确:C.6号元素为碳元素,碳定含有的质子数为6,但中子数却不一定为6,故10l6号元素的原子一定含有第2页供22页6N。个质子、中子数不一定为6N。,C错误:D.通式CH2的有机物可能是单烯烃,也可能是环烷烃,为环烷烃时不含双键,D错误:故选B。5.在K-10蒙脱土催化下,微波辐射可促进化合物X的重排反应,如下图所示:0、CHOHCH微波辐射OHK-10蒙脱王牛下列说法错误的是A.Y的熔点比Z的高B.X可以发生水解反应C.Y、Z均可与Br2发生取代反应D.X、Y、Z互为同分异构体【答案】A【解析】【详解】A.Z易形成分子间氢键、Y易形成分子内氢键,Y的熔点比Z的低,故A错误:B.X含有酯基,可以发生水解反应,故B正确:C.Y、Z均含有酚羟基,所以均可与Br2发生取代反应,故C正确:D.X、Y、Z分子式都是C2H1O2,结构不同,互为同分异构体,故D正确:选A。6.下列说法正确的是A.CH,的价层电子对互斥模型和空间构型均为正四面体B.若AB2型分子的空间构型相同,其中心原子的杂化方式也相同C.干冰和冰的结构表明范德华力和氢键通常都具有方向性D.CO2和CCl,都是既含o键又含π键的非极性分子【答案】A【解析】【详解】A.甲烷分子中心原子形成四个σ键,没有孤电子对,所以价层电子对互斥模型和空间构型均为正四面体,A正确:B.SO2和OF2分子的空间构型均为V形,但前者中心原子为sp2杂化,后者中心原子为sp3杂化,B错误:第3页供22页
喜欢就支持一下吧
点赞9 分享